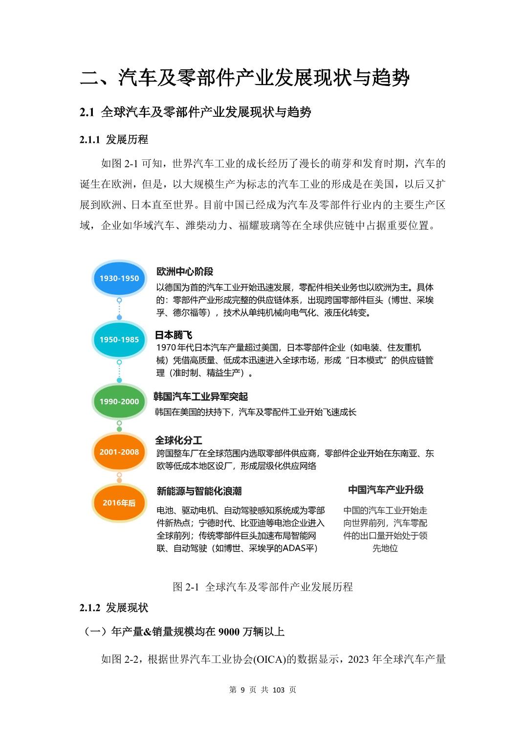
5861507
湖北省汽车及零部件产业重点出口企业海外知识产权风险分析与应对策略蓝皮书
20
湖北省知识产权局
2025-10-21
64258
海外知识产权纠纷应对
湖北政府网
|
国家知识产权局网
|
国家知识产权公共服务网
|
知慧桥
|
无障碍阅读
|
手机版
|
繁体
|
登录
|
注册
湖北省知识产权局
搜 索
首页
政府信息公开
互动交流
办事服务
部门动态
服务平台
当前位置:
首页
>
部门动态
>
海外知识产权纠纷应对
湖北省汽车及零部件产业重点出口企业海外知识产权风险分析与应对策略蓝皮书
2025-10-21 14:10
|
湖北省知识产权局
相关附件:
已阅 0
打印
关闭
相关文档
关联链接
×
您访问的链接即将离开“
”门户网站 是否继续?