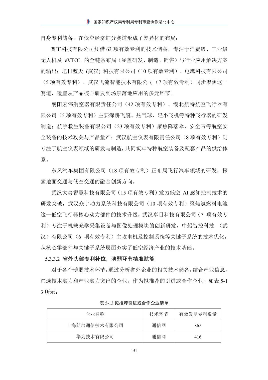
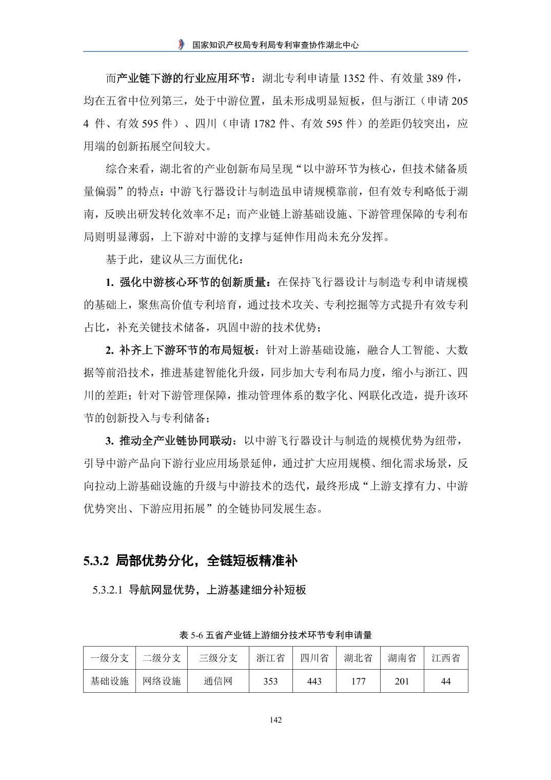
5857078
湖北省低空经济产业专利导航分析报告
20
湖北省知识产权局
2026-01-16
67053
知海领航
湖北政府网
|
国家知识产权局网
|
国家知识产权公共服务网
|
知慧桥
|
无障碍阅读
|
手机版
|
繁体
|
登录
|
注册
湖北省知识产权局
搜 索
首页
政府信息公开
互动交流
办事服务
部门动态
服务平台
当前位置:
首页
>
部门动态
>
专题专栏
>
2023年
>
知海领航
湖北省低空经济产业专利导航分析报告
2026-01-16 14:20
|
湖北省知识产权局
相关附件:
已阅 0
打印
关闭
相关文档
关联链接
×
您访问的链接即将离开“
”门户网站 是否继续?