湖北省脑机接口产业关键技术专利导航报告
国![]()
家知识产权局专利局专利审查协作湖北中心


湖北省脑机接口产业关键技术
专利导航报告
摘 要
本报告围绕湖北省脑机接口产业开展专利导航研究。产业方面,梳理分析了发展脑机接口产业的战略意义、产业政策、基本定义、产业发展现状。专利分析部分,结合专利数据和湖北省脑机接口发展现状对技术发展趋势、区域分布、研发团队产学研合作情况进行研究;重点申请人分析部分,从全球、全国和湖北省脑机接口重点申请人进行分析;关键技术分析部分,从信号采集、信号解码、神经调控、脑控外设、接口器件(BCI芯片)五个方面进行了分析。结论建议部分对于湖北省产业整体情况进行总结,从产业布局、技术升级、人才培育、招商引资、知识产权保护五个方面给出了导航建议。
关键词:脑机接口;产业链;关键技术;专利布局
目 录
目录
1.1.3 创新医疗政策、技术标准、伦理政策不断完善,推动产业走向成熟 11
2.1.1 全球发展历程:全球脑机接口产业正处于多元发展阶段 18
2.1.2 全球规模现状:全球脑机接口市场规模持续增长 20
2.2.3 产学研合作与创新生态构建促进脑机接口产业发展 26
2.4.1 技术壁垒:如何“听到”和“理解”脑是主要难点 32
2.4.2 高昂投入成本制约脑机接口技术产业化和商业化 33
4.2 产业链上游-接口器件(BCI芯片)关键技术专利态势 72
4.2.2 三大维度透视接口器件(BCI芯片)发展:脑机接口芯片的演进与前沿 73
4.2.3 接口器件(BCI芯片)专利全景:全球稳步增长,国内快速崛起,省内龙头引领 79
4.2.4 重要申请人分析:全球先锋Neuralink与国内领军清华大学接口器件(BCI芯片)专利分析 84
4.3.2 信号处理的发展路线 解码技术快速迭代,驱动脑机接口技术的商业化进程 92
4.3.4 信号处理关键技术-信号智能解码 创新升级,筑牢脑机接口商业化落地技术根基 96
4.3.5 重要申请人分析 高校优势明显,华科聚焦安全与隐私 101
4.4.3 神经调控专利现状有创优势显著,无创蓄势待发 111
4.4.4 神经调控重点申请人武汉依瑞德,经颅磁刺激产业领先 117
4.5.3 脑控外设整体专利分析 医疗健康领域是主要且发展最迅速的应用领域,中国和美国是主要的创新源头 126
4.5.4 脑控外设产学研医合作分析 高校为主力军但转化率较低,缺少核心企业 130
5.1.1 信号采集技术:从无创到植入,多模态融合开拓新前沿 135
5.1.2 信号处理:智能解码成产业热点,国内企业发展起步晚,高校研发成主力 136
5.1.4 脑控外设:医疗康复领域形成特色优势并向多领域拓展,产学研协同不足、成果转化率待提升 138
5.1.5 脑机接口器件(BCI芯片)前沿技术探索持续深化,临床应用牵引成为热点,安全可靠性构筑产业基石 139
第一章 研究概述
1.1 研究背景
1.1.1 发展脑机接口产业的战略意义
脑机接口技术作为融合神经科学、人工智能、材料科学等多学科的前沿领域,已成 为全球科技竞争的战略高地。脑机接口行业的发展是我国突破尖端技术封锁、培育新质生产力的国家战略选择。通过产业集群化布局,我国正加速实现技术自主可控、产业规模跃升和创新范式升级,同时催生的万亿级市场,将带动材料、芯片、医疗设备等产业链的发展,成为新质生产力的重要载体。对于各地区而言,脑机接口行业的发展是实现经济差异化发展和产业转型升级的重要契机。
此外,脑机接口技术的发展将为解决人类面临的诸多重大问题带来新的希望。在医疗健康领域,它将加速在阿尔茨海默症、帕金森病等疾病治疗与康复中的应用,同时也为瘫痪、渐冻症、癫痫等患者提供新的康复途径,缓解老龄化带来的神经退行性疾病负担(如阿尔茨海默病早期干预);在认知科学研究方面,它将深化人类对大脑的认识,推动人类对自身的认知实现突破,通过破解大脑奥秘的“终极疆域”,推动人工智能与神经科学交叉创新,助力我国在新一轮科技革命中抢占先机。
1.1.2 全球竞争背景下的政策加速推动产业快速发展
(1)全球政策现状:全球主流国家都在积极抢占行业高地
全球来看,美国、欧盟、日本、韩国、澳大利亚等多国政府、科研机构和企业都已加速布局脑机接口,抢占全球脑科学竞争战略高地。美国是最早提出脑科学计划及其行业发展规划的国家,也是政府资金投入最多,技术发展水平最高的国家。
2006年,美国提出“神经科学研究蓝图”计划, 2013年,宣布启动脑科学计划,2014年启动“通过推动创新神经技术开展大脑研究”国家专项计划,聚焦侵入式脑机接口技术突破,美国民间资本活跃,是推动脑机接口产业技术进步和应用落地最快的国家;此外,欧盟、日韩等国家也均通过政策引导和资金支持,加速脑机接口技术的创新与应用。
表1-1全球代表性国家脑机接口政策布局
时间 | 国家 | 政策名称 | 政策内容 |
2013年 | 美国 | 脑计划 (BRAIN Initiative) | 通过推进神经技术创新,探索人类大脑工作机制、描绘脑活动全图、促进神经科学研究,并开发针对目前无法治愈的大脑疾病的新疗法 |
2013年 | 欧盟 | 人类脑计划 (HBP) | 开展为期十年的理解人类大脑思维的大规模科学研究,主要研究领域包括未来神经科学、未来医学、未来计算 |
2014年 | 日本 | 脑/思维计划(Brain/MINDS) | 旨在通过集成神经技术,绘制用于疾病研究的脑图 |
2016年 | 韩国 | 韩国脑计划 | 该计划致力于基础研究,旨在开发适用于基础和临床研究的新型神经技术,并对神经退行性疾病进行临床研究 |
2016年 | 澳大利亚 | 澳大利亚脑计划(Australian Brain Initiative, ABI) | 重点研究优化和恢复大脑功能、开发神经接口记录和控制大脑活动以恢复功能(脑机接口),探究整个生命周期学习的神经基础,并提供有关脑启发式计算的新见解 |
2016年 | 中国 | 脑科学与类脑科学研究 | 将“脑科学与类脑研究”列为国家重大科技创新项目和工程,提出脑与认知、脑机智能、脑健康三大核心问题以及“一体两翼”的布局 |
2017年 | 加拿大 | 国家脑计划科技与商业计划 | 整合全国科研资源,研究脑发育、脑功能及脑疾病(如阿尔茨海默症等),推动神经科学成果转化,加强国际合作 |
(2)国内政策支持情况
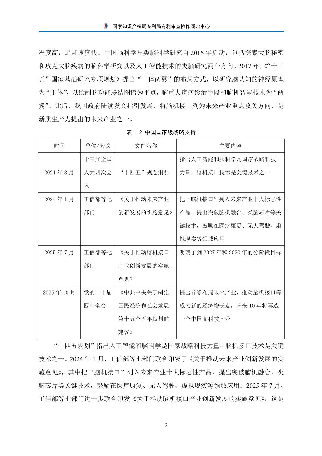
中国相对于其他国家对脑机接口技术的研究起步较晚,但已上升为国家战略,重视程度高,追赶速度快。中国脑科学与类脑科学研究自2016年启动,包括探索大脑秘密和攻克大脑疾病的脑科学研究以及人工智能技术的类脑研究两个方向。2017年,《“十三五”国家基础研究专项规划》提出“一体两翼”的布局方式,以研究脑认知的神经原理为“主体”,以绘制脑功能联结图谱为重点,脑重大疾病诊治手段和脑机智能技术为“两翼”。此后,我国政府陆续发文指引发展,将脑机接口列为未来产业重点攻关方向,是新质生产力提出的未来产业之一。
表1-2中国国家级战略支持
时间 | 单位/会议 | 文件名称 | 主要内容 |
2021年3月 | 十三届全国人大四次会议 | “十四五”规划纲要 | 指出人工智能和脑科学是国家战略科技力量,脑机接口技术是关键技术之一 |
2024年1月 | 工信部等七部门 | 《关于推动未来产业创新发展的实施意见》 | 把“脑机接口”列入未来产业十大标志性产品,提出突破脑机融合、类脑芯片等关键技术,鼓励在医疗康复、无人驾驶、虚拟现实等领域应用 |
2025年7月 | 工信部等七部门 | 《关于推动脑机接口产业创新发展的实施意见》 | 明确了到2027年和2030年的分阶段目标 |
2025年10月 | 党的二十届四中全会 | 《中共中央关于制定国民经济和社会发展第十五个五年规划的建议》 | 提出前瞻布局未来产业,推动脑机接口等成为新的经济增长点,未来10年将再造一个中国高科技产业 |
“十四五”规划指出人工智能和脑科学是国家战略科技力量,脑机接口技术是关键技术之一。2024年1月,工信部等七部门联合印发了《关于推动未来产业创新发展的实施意见》,其中把“脑机接口”列入未来产业十大标志性产品,提出突破脑机融合、类脑芯片等关键技术,鼓励在医疗康复、无人驾驶、虚拟现实等领域应用;2025年7月,工信部等七部门进一步联合印发《关于推动脑机接口产业创新发展的实施意见》,这是从国家层面首次对脑机接口领域发布的系统性文件,该意见明确了到2027年和2030年的分阶段目标:到2027年关键技术取得突破,初步建立技术、产业和标准体系,电极、芯片及整机产品性能达国际先进水平,应用场景覆盖工业制造、医疗健康、生活消费等领域,打造2-3个产业集聚区;到2030年形成安全可靠产业体系,培育2-3家全球领军企业和专精特新中小企业,构建国际竞争力产业生态。该意见部署了加强基础软硬件攻关、打造高性能产品、推动技术成果应用、壮大创新主体、提升产业支撑能力5项重点任务,以及核心软硬件强基工程、整机精品工程、应用拓展工程3个重点工程,并细化为17项具体措施。2025年10月24日,“十五五”规划建议规划建议中将脑机接口列为能成为新的经济增长点的未来产业之一。
在国家政策的指引下,自2025年以来,国内多地密集发布政策支持脑机接口产业发展,各地方政府正因地制宜探索差异化发展路径。
2025 年1 月7日,北京市颁布全国首个专门聚焦脑机接口技术的政策文件《加快北京市脑机接口创新发展行动方案(2025 - 2030 年)》,方案中以构建脑机接口创新与产业生态、加快形成新质生产力为主线,以行业应用需求为牵引,以培育脑机接口新技术、新产品、新应用为抓手,聚焦技术突破、平台打造、集群培育、场景建设、标准创制等五方面开展体系化布局,推动脑机接口科技创新与产业培育全链条加速突破,打造具有全球影响力和竞争力的脑机接口技术创新策源地、场景应用引领地和产业发展集聚地。
2025年1月10日,上海发布了《上海市脑机接口未来产业培育行动方案(2025-2030年)》,侧重于构建完整的产业链,覆盖从技术研发、临床转化到规模化生产的全过程,提出2030年前实现高质量控脑脑机接口产品全面实现临床应用。
2025 年5 月,四川省和山东省相继印发《四川省脑机接口及人机交互产业攻坚突破行动计划(2025—2030 年》、《山东省脑机接口产业科技创新行动计划(2025—2027年)》,为脑机接口产业的快速发展提供政策保障。
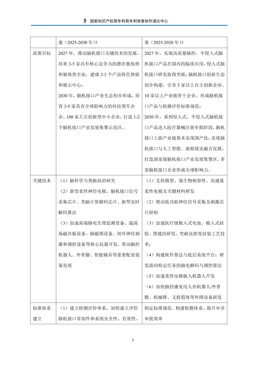
表1-3北京、上海脑机接口专项政策对比表
北京 | 上海 | |
政策规划 | 《加快北京市脑机接口创新发展行动方案(2025-2030年)》 | 《上海市脑机接口未来产业培育行动方案(2025-2030年)》 |
政策目标 | 2027年,推动脑机接口关键技术的发展,培育3-5家具有核心竞争力的潜在独角兽和独角兽企业,建成2-3个产品特色体验和展示中心; 2030年,脑机接口产业生态初步形成,培育3-5家具有全球影响力的科技领军企业、100家左右创新型中小企业,打造1-2个脑机接口产业发展集聚示范区, | 2027年,实现高质量脑控,半侵入式脑机接口产品在国内的临床应用,侵入式脑机接口研发取得突破,脑机接口创新生态初步构建,引育5家以上自主创新企业、10家以上产业链骨干企业,形成脑机接口产品与检测评价标准规范; 2030年,系列侵入式、半侵入式脑机接口产品进入医疗器械注册审批阶段,脑机接口上游产业链基本实现国产化,实现脑机接口与人工智能、虚拟现实融合发展,打造国家级脑机接口产业发展集聚区,多家脑机接口企业形成全球影响力。 |
关键技术 | (1)脑科学与类脑前沿研究 (2)新型柔性神经电极、脑机接口信号采集芯片、类脑计算解码芯片、新型实时解码算法 (3)加速高端脑电生理监测设备、超高场磁共振设备、脑磁图设备、闭环神经刺激和调控设备等核心仪器开发,带动脑控机器人、外骨骼、智能辅具等重要配套装备发展 | (1)支持微型、强生物相容性、高通量柔性电极及关键材料研发 (2)推动低功耗神经信号采集及刺激芯片研制 (3)加速医疗级植入式电池、植入式硅胶、馈通的研发,突破高密度封装工艺技术; (4)构建软件算法与底层系统平台,研发面向特定任务的脑电解码与调控算法 (5)加速柔性电极植入机器人开发 (6)加快脑控康复用人形机器人/外骨骼、机械臂、义肢假体等外围设备研发 |
标准体系建立 | (1)建立检测评价体系,加快建立评价脑机接口零部件和系统安全性、有效性、可靠性的核心指标研究及检测方法; (2)完善产业标准体系,鼓励开展脑机接口标准化工作,在技术、数据、应用、伦理和安全等方面加快标准制定,促进产学研用协同发展。 | 制定标准规范、构建检测体系、提升审评审批效率 |
共性技术研发服务平台 | 建设微纳加工平台、动物实验平台、构建数据服务平台、共享实验室 |
1.1.3 创新医疗政策、技术标准、伦理政策不断完善,推动产业走向成熟
脑机接口技术是一个多层次、多领域的综合性问题,随着技术的不断发展,政府和行业内部都在从医疗保障、技术标准、伦理指南等方面制定相应的法规和指南,以确保脑机接口技术的安全性、有效性和伦理合规性,同时也有助于推动这一领域走向成熟。
(1)医疗保障政策
2025年3月12日,国家医保局《关于印发〈神经系统类医疗服务价格项目立项指南(试行)〉的通知》(医保价采函〔2025〕78号)首次将脑机接口技术设为独立收费项目,设立了侵入式脑机接口置入费、侵入式脑机接口取出费、非侵入式脑机接口适配费等多个项目,为脑机接口技术成熟后商业化临床应用奠定了基础。
2025年3月,国家药监局发布的《关于优化全生命周期监管支持高端医疗器械创新发展的举措(征求意见稿)》中提出对脑机接口等等重点产品给予特殊审批、优先审评。
(2)技术标准
2025年2月,国家药监局发布了《采用脑机接口技术的医疗器械用于人工智能算法的脑电数据集质量要求与评价方法》,为脑机接口医疗器械的数据质量、算法验证提供统一评价规范,解决上市前临床试验缺乏标准的问题。
2025年6月,全国医用电器标准化技术委员会就《采用脑机接口技术的医疗器械非侵入式设备通用技术条件》正式立项并面向社会公开征求意见,其中首次统一“信号采集精度、解码延迟、穿戴力学、人机交互可用性”四大类指标及测试方法。
2025年9月,国家药监局批准发布YY/T 1987—2025《采用脑机接口技术的医疗器械术语》医疗器械行业标准,首次系统定义涵盖“基本概念、范式类型、信号处理、应用场景”的脑机接口医疗器械术语体系,为产业从“技术探索”转向“规范化发展”奠定基础。该标准将于2026年1月实施,与医保收费政策、临床应用规范形成全链条支持。
2024年10月,国家药监局批准立项《具备闭环功能的植入式神经刺激器 感知与响应性能测试方法》,旨在规定具备闭环功能的植入式神经刺激器的功能、性能及安全性测试流程及方法的规范,目前在起草中。
2023年5月1日,国家药监局发布的GB9706.226-2021《医用电气设备 第2-26部分:脑电图机的基本安全和基本性能专用要求》正式实施,这确保了脑电图机的安全性和有效性,保障患者和操作者的权益,促进脑电图机在医疗领域的广泛应用
(3)伦理政策
2024年2月,科学技术部发布《脑机接口研究伦理指引》、《人一非人动物嵌合体研究伦理指引》,为促进脑机接口、人-非人动物嵌合体等领域的规范研究,防范脑机接口研究与技术应用过程中的科技伦理风险提供了理论依据,对脑机接口的使用目的、被试者隐私保护等问题进行了明确。
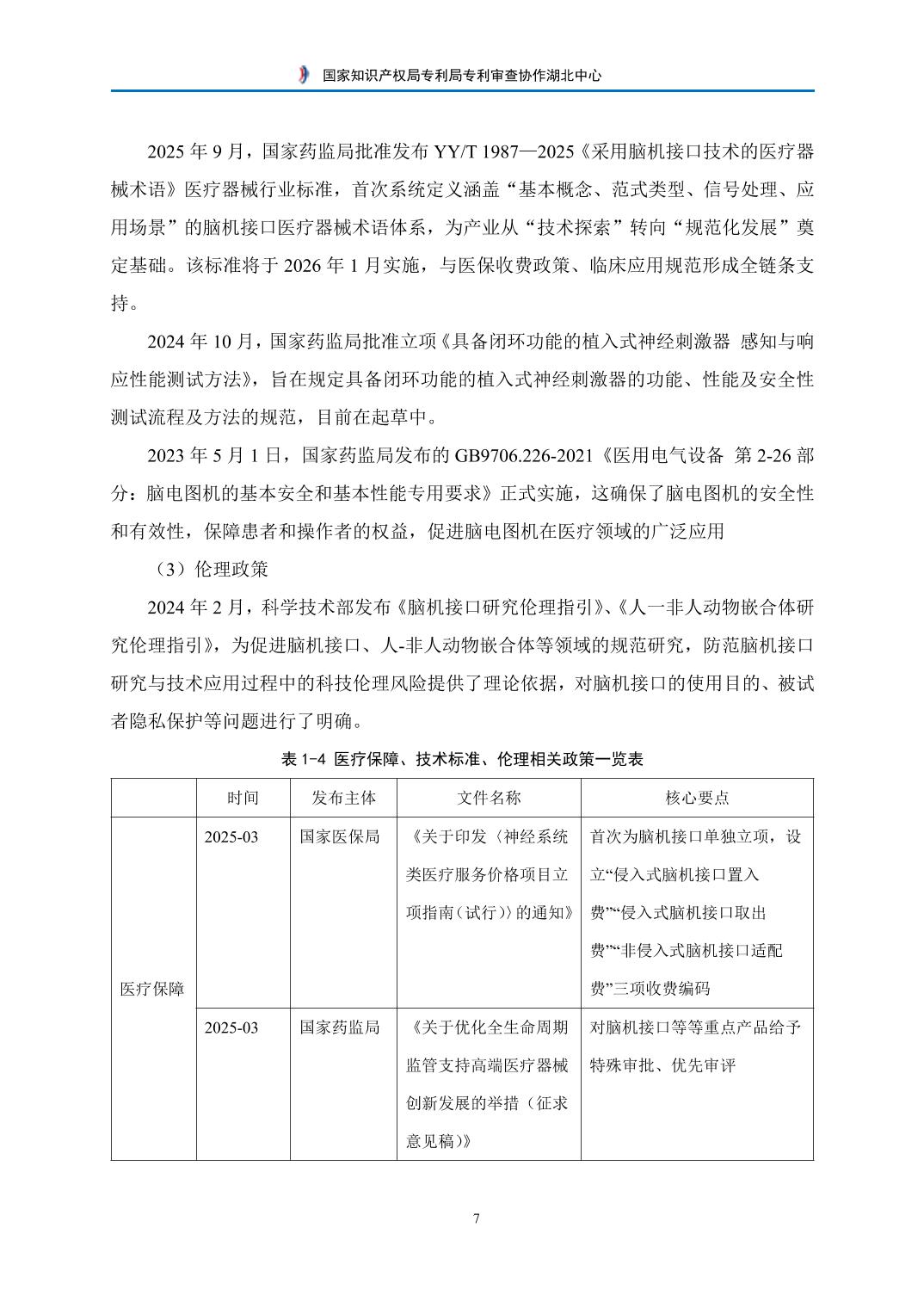
表1-4医疗保障、技术标准、伦理相关政策一览表
时间 | 发布主体 | 文件名称 | 核心要点 | |
医疗保障 | 2025-03 | 国家医保局 | 《关于印发〈神经系统类医疗服务价格项目立项指南(试行)〉的通知》 | 首次为脑机接口单独立项,设立“侵入式脑机接口置入费”“侵入式脑机接口取出费”“非侵入式脑机接口适配费”三项收费编码 |
2025-03 | 国家药监局 | 《关于优化全生命周期监管支持高端医疗器械创新发展的举措(征求意见稿)》 | 对脑机接口等等重点产品给予特殊审批、优先审评 | |
技术标准 | 2023-05 | 国家药监局 | 《医用电气设备第2-26部分:脑电图机的基本安全和基本性能专用要求》 | 确保脑电图机使用的安全性和有效性 |
2024-10 | 国家药监局 | 《具备闭环功能的植入式神经刺激器感知与响应性能测试方法》 | 规定具备闭环功能的植入式神经刺激器的功能、性能及安全性测试流程及方法的规范 | |
2025-02 | 国家药监局 | 《采用脑机接口技术的医疗器械用于人工智能算法的脑电数据集质量要求与评价方法》 | 为脑机接口医疗器械的数据质量、算法验证提供统一评价规范 | |
2025-06 | 全国医用电器标准化技术委员会 | 《采用脑机接口技术的医疗器械非侵入式设备通用技术条件》 | 首次统一“信号采集精度、解码延迟、穿戴力学、人机交互可用性”四大类指标及测试方法 | |
2025-09 | 国家药监局 | 《采用脑机接口技术的医疗器械术语》 | 统一行业术语,避免“同词不同义” | |
伦理政策 | 2024-02 | 科学技术部 | 脑机接口研究伦理指引》、《人一非人动物嵌合体研究伦理指引》 | 为促进脑机接口、人-非人动物嵌合体等领域的规范研究,防范脑机接口研究与技术应用过程中的科技伦理风险提供了理论依据 |
1.1.4 脑机接口技术原理
脑机接口(Brain Computer Interface, BCI)是一种建立大脑与外部设备之间直接通信通路的技术,其核心目标是解读大脑活动产生的意图或状态信息,并将其转化为控制外部设备的指令;或者将外部信息编码为特定的神经刺激信号输入大脑,从而对神经功能进行调控,以进行神经功能修复或增强。脑机接口技术根据最终实现目的不同,可分为两类,分别是脑感知技术和脑调控技术。

图1-1 脑机接口原理示意图
脑感知技术是通过电、磁、光、超声等手段采集和分析大脑信号,从而解码出大脑意图,解码结果可被转化为控制命令,实现对轮椅、假肢、游戏设备等外部设备的控制。对于脑感知类的脑机接口系统主要由用户(大脑)、脑信号采集、脑信号处理与解码、控制接口、控制外设和神经反馈构成。最核心的是脑信号采集、脑信号处理与解码、控制外设,它们是脑机接口系统的三个基本组成部分,神经元产生的信号首先需要通过脑电、脑磁、功能性近红外(fNIRS)、功能磁共振(fMRI)等脑信号获取技术获得,然后经过预处理、特征提取、模式分类等脑信号处理与解码技术,将神经元中的电位转化为信息指令,通过控制接口传递给应用端的外部设备,通过命令控制使得外部设备执行对应的动作。
此外,对大脑意图的解码结果还可以用于优化对大脑进行刺激的参数,使对大脑的神经调控更加精准,以实现神经与精神疾病的治疗和认知功能的增强,此类技术可视为脑调控技术。
1.2 研究目的
本研究旨在深入了解湖北省脑机接口产业的发展现状,明晰湖北省当前脑机接口产业的定位以及创新实力,研判湖北省脑机接口产业发展的优劣势,对标国内其他省份脑机接口产业发展状况,为湖北省脑机接口产业发展路径和关键技术突破方向提供科学依据和建议,为相关部门决策及政策制定提供参考。
1.3 研究内容
本报告从脑机接口产业入手,结合产业和专利资源寻找影响产业发展的关键技术分支,并进一步从产业和专利角度分析各关键技术分支的发展动态,然后对湖北省脑机接口产业发展基础和专利信息进行分析,查找湖北省产业发展优势和弱点,最后基于对标区域发展现状和趋势,结合全球以及国内产业分析结构,给出产业发展建议,分析内容主要从以下三个方面展开:
(1)通过宏观分析,全面梳理全球、中国以及湖北省脑机接口产业有关政策、市场、技术等方面的发展现状和发展趋势;通过对脑机接口产业专利的申请区域、区域分布、申请人、技术布局等方面的分析,明晰创新态势、核心对手、技术热点等情况。
(2)通过分别对重点技术分支的产业发展状况的梳理和专利申请状况的分析,找出技术发展方向、主要企业发展模式和专利保护情况等。
(3)分析湖北省脑机接口产业发展现状及专利申请现状,寻找产业发展优势和弱点,并结合全球以及国内产业发展方向和专利申请态势,给出湖北省脑机接口产业发展建议。
1.4 技术分解
表1-5技术分解表
一级分支 | 二级分支 | 三级分支 |
信号采集 | 脑电 | 非植入式 |
植入式 | ||
脑血管介入式 | ||
多模态 | ||
脑磁 | ||
磁共振功能成像(fMRI) | ||
功能性近红外光谱(fNIRS) | ||
生物化学 | ||
脊髓 | ||
多模态 | ||
信号处理 | 预处理 | |
特征提取 | ||
信号解码 | 智能解码 | |
接口器件(BCI芯片) | 低噪声模拟前端技术 | |
存算一体与神经形态架构 | ||
低功耗 | ||
高通道密度与紧凑封装 | ||
安全与使用寿命 | ||
脑控外设 | 医疗健康 | |
沉浸式交互 | ||
工业生产 | ||
载具与导航控制 | ||
神经调控 | 无创 | 经颅磁刺激 |
经颅超声刺激 | ||
经颅电刺激 | ||
有创 | 脑深部刺激 | |
脊髓电刺激 | ||
骶神经刺激 | ||
迷走神经刺激 | ||
人工耳蜗 | ||
人工视网膜 |
1.5 数据检索
本报告的专利数据来源于全球专利数据库。专利检索采取分-总的检索思路,基于专利分类号与关键词的组合进行各细化技术分支的检索,对各细化技术分支的专利数据进行汇总合并得到上一级技术分支的专利数据集,以此类推最终得到脑机接口领域的专利数据集。由于某篇专利可能会同时涉及多个技术分支,因此单篇专利可能会归属到多个技术分支的数据集中。专利数据检索截止时间为2025年8月31日,其中,重点分析2006年以后的专利数据。
1.6 相关约定
同族专利的处理:同一项发明创造在多个国家申请专利而产生的一组内容相同或基本相同的文件出版物,称为一个专利族。从技术角度来看,属于同一专利族的多个专利申请可视为同一件技术。在本报告中,在对全球的技术进行分析时和对国家/地区分布进行分析时对同族专利进行了合并,其中,申请人选择首次提交专利申请的国家/地区称为专利技术“来源地”。
近期部分数据不完整说明:在采集的专利数据中,由下列原因导致了2023年以及之后提出的专利申请的统计数量比实际的申请量要少。如,PCT专利申请可能自申请日起30个月甚至更长时间之后才进入国家阶段,从而导致与之相应的国家公布时间更晚;发明专利申请通常自申请日(有优先权的,自优先权日)起18个月(要求提前公布的申请除外)才能被公布;以及实用新型专利申请在授权后才能获得公布,其公布日的滞后程度取决于审查周期的长短,因此本报告中部分图表列出了2023-2025年的数据趋势,但不作为分析依据。
第二章 全球及中国脑机接口产业发展现状
2.1 全球脑机接口产业发展态势
2.1.1 全球发展历程:全球脑机接口产业正处于多元发展阶段
脑机接口的发展历史可以追溯到1924年,德国科学家HansBerger发明了脑电图(EEG),为记录和研究大脑电活动提供了工具。脑机接口技术的发展历程可以分为四个关键阶段:概念萌芽期、技术发展阶段、应用初期和多元发展阶段。
概念萌芽期(1924年-1973年):1924年,德国生理学家汉斯·贝格尔首次发现了脑电波的存在,为记录和研究大脑电活动提供了工具。1973年,美国加州大学洛杉矶分校的计算机科学家雅克·维达尔在一篇名为《论直接的脑机交流》(Toward Direct Brain-Computer Communication)的论文中正式提出了“脑机接口”的概念和定义。
技术发展阶段(1970s-1990s):研究聚焦于如何从脑电图中提取信号,以及随着计算机技术和信号处理技术的发展,尝试开发更精确的脑电波解码技术。重点事件包括:1988年,Farwell和Donchin首次使用脑电ERP中的P300成分,通过行列闪烁编码范式设计了第一套P300拼写系统,产生了P300-BCI范式;1991年,Gert Pfurtscheller等人开发了另一种基于感觉运动节律的脑机接口(MI-BCI);1992年,Erich E. Sutter提出了基于视觉诱发电位(SSVEP)的脑机接口系统。
应用初期(1990s-2020s):1998年,埃默里大学研究人员菲利普·肯尼迪(Philip Kennedy)首次将脑机接口装备植入人体内,实现了人脑对电脑光标的远程控制,研究人员称这项技术为大脑之门(Brain Gate),是BCI研究的一大里程碑。1999年,首届国际脑机接口会议召开,统一了专业词汇和科学定义,为后续研究奠定了规范基础。2004年,美国Cyberkinetics公司的“犹他电极”获得了美国食品药物监督管理局(FDA)批准,开展了首次关于运动皮层脑机接口临床试验,尝试通过运动意图来完成对机械臂的控制,这标志着BCI技术正式由科研走向临床。2014年,美国杜克大学医学院神经生物学教授米格尔·尼科莱利斯(Miguel Nicolelis)设计了首款脑控外骨骼“Bra-Santos Dumont”,首次实现了在大脑控制外骨骼活动的同时将触感、温度和力量等信息反馈给佩戴者,在当年的巴西世界杯上,一位身披“机械战甲”的截瘫少年用意念开出了第一球,标志着脑-机接口技术在瘫痪治疗和辅助技术方面的重要进展。同年,浙大团队在人脑内植入皮层脑电微电极,实现“意念”控制机械手完成高难度的“石头、剪刀、布”手指运动,创造了当时的国内第一,此后,2020年1月,浙医二院与浙江大学团队对一位高位截瘫患者植入犹他电极,患者通过意念控制机械臂实现进食和饮水等动作,由此实现了中国侵入式BCI临床“零的突破”。
多元发展阶段(2020年至今):脑机接口技术实现侵入式、半侵入式和非半侵入式多线路并行发展,并逐渐应用于更多领域,如医疗康复、娱乐、教育等。2023年,FDA批准Neuralink启动人体试验;清华大学医学院在宣武医院完成首例无线微创脑机接口NEO人体试验;中国脑机接口产业联盟成立;2024年1月,Neuralink成功完成全球首例脑机接口芯片人体植入手术,让瘫痪患者实现了用意念操控电子设备。
时至今年,植入式脑机接口已经有了突破性的进展,全球脑机接口临床试验进入爆发期,中国也在侵入式脑机接口技术上成为继美国之后成为全球第二个进入临床试验阶段的国家,脑机接口技术正加速从实验室迈向临床。

图2-1 脑机接口技术发展历程图
2.1.2 全球规模现状:全球脑机接口市场规模持续增长
目前海内外脑机接口行业处在从实验室走向应用的关键窗口期,下游应用市场潜力巨大,随着神经科学、人工智能和微电子技术的迅速发展,政策的支持以及临床试验的推进,脑机接口市场规模不断扩大,而市场规模是衡量产业发展水平的重要指标。

图2-2 全球脑机接口市场规模

图2-3 2024年脑机接口市场结构
据Grand View Research数据,全球脑机接口市场规模2019年为12亿美元,增长至2023年达到了19.8亿美元,2024年达到24.8亿美元,同比增长25.3%。据中邮证券研究所披露数据可知,从市场份额看,世界各国均对脑机接口在战略层面进行了布局,截至到2024年,其中北美地区以38.84%的市场份额排名第一。

图2-4 全球脑机接口市场规模结构
根据融中咨询公布的数据可知,全球采用非侵入式技术路线的企业居多,占比约为80%,核心原因为非侵入式技术门槛低、商业化路径短、政策风险小,目前主要应用于消费娱乐领域。不过,侵入式技术在重症治疗中的不可替代性仍将长期存在。同时,半侵入式以其兼顾风险与效能的特点也将得到快速发展,随着AI算法优化和政策支持,届时市场份额将进一步扩大。
从具体应用领域看,医疗健康是当前脑机接口最成熟的赛道,覆盖神经疾病诊断、康复治疗及功能替代。根据麦肯锡的测算,全球脑机接口医疗领域应用市场规模有望在2030年达到400亿美元,2040年达到1450亿美元,其中以中枢神经系统疾病治疗为主的医疗市场规模2030年预计为150亿美元,2040年为850亿美元;以情绪评估与干预为主的医疗消费市场规模2030年预计为250亿美元,2040年达到1450亿美元。
未来脑机接口产业落地将沿严肃医疗(2025-2027年)、消费医疗(2028-2032年)、平台生态(2033年以后)“三步走”展开,在严肃医疗阶段,以运动、语言功能重建为主,平均客单价预计15万-30万元,全球可及市场规模约150亿美元;在消费医疗阶段,聚焦抑郁、失眠、增强记忆等“轻适应症”,预计形成250亿美元增量,当设备保有量突破百万台,产业发展进入平台生态阶段后,数据、应用商店、内容订阅将成为主要盈利点。
2.1.3 产业链全景概况

图2-5 脑机接口产业链

图 2-6 全球脑机接口企业分布
脑机接口产业链上游为软硬件设备供应,主要包括脑电采集设备、脑机接口芯片、外部嵌套和数据库算法等,其中电极与芯片是关键组成部分,其研发制造能力决定行业 整体的质量及应用拓展,在产业链条中承担着从技术验证到产品转化的关键作用。中游为脑机接口产品供应,包括脑电采集平台和脑机接口设备,主要涉及脑电信号采集、脑电信号处理和脑电信号分析等技术。下游主要聚焦于广泛的特定应用场景,可划分为医疗、教育、消费娱乐、军事国防等若干类别,其中医疗健康领域是脑机接口技术最初且最主要的应用领域,也是目前离商业化最近的应用领域,其应用市场占比为56%,包括应用端软件和应用端外设。
从全球产业链分布看,目前,脑机接口企业已突破 800 家,分布在全球 50 余个国家和地区,多数集聚在美中欧。其中,美国拥有300余家,排名第一,中国近300家,仅次于美国,其余各国家的企业在全球市场种的占比不足5%。
从产业链各环节分布来看,脑机接口企业绝大多数占据在产业中下游,上游企业数量不足100 家,全球占比约为8%;中游企业数量接近 300 家,全球占比 37%左右;下游企业数量近500 家,全球占比55%。
综合来看,全球脑机接口技术产业链发展还处于初期阶段,其上游设备尚未实现标准化量产,整个脑机接口产业链呈现中、上游创新壁垒高,下游应用场景广泛的态势。
2.2 中国脑机接口产业发展进入快车道
2.2.1 中国脑机接口市场规模持续提高

图2-7 2022-2025年中国脑机接口市场规模及预测
在国家政策高度支持、国内脑机接口企业和产品不断涌现的背景下,中国脑机接口技术虽然起步较晚,但市场规模增长迅速。根据中商产业研究院报告2024年中国脑机接口市场规模达到了32.03亿元,较上年增长18.81%。随着脑机接口技术创新成果不断涌现,医疗应用场景不断深化,消费、工业、教育等应用场景不断拓展,市场需求将持续提升,预计2025年将达到38.30亿元,到2027年将超过55亿元,年均增长率保持在20%左右。
2.2.2 区域竞争格局:企业主要聚集于一线城市

图2-8 截至2024年脑机接口产业存续在业企业区域分布

图2-9 截至2024年脑机接口产业存续在业企业区域分布热力图
截至2024年底,我国脑机接口产业累计存续在业企业近300家,从区域分布来看,由上图可以看出, 我国脑机接口企业主要集中在经济发达、科教资源丰富的长三角、京津冀和粤港澳大湾区,其合计占比已经超过80%,已形成脑机接口最核心的区域集群。其中,北京依托中科院体系与顶级医疗资源,聚集了大量侵入式、算法解码及脑科学基础研究型企业,是全国科研成果转化的重要策源地;上海凭借张江等高能级园区的政策扶持,产业链覆盖从材料、电极到算法与康复终端的完整体系,成为临床转化与资本运作的前沿阵地;浙江与江苏在康复医疗与器械制造领域优势突出,推动非侵入式及应用系统类脑机接口产品快速走向商业化,是技术落地最活跃的区域板块;广东则在消费级与可穿戴方向表现突出,聚焦脑电采集、睡眠监测、脑健康训练等场景,逐渐成为脑机接口产业化与消费级延展的重要试验区。总体来看,区域分布与产业分工已初步形成分层:北方重基础研究与算法开发,东部强化临床转化与设备制造,南方率先实现市场化应用。这种科研—产业—市场梯度递进的空间格局,为我国脑机接口技术从实验室走向规模化落地提供了清晰路径。
从产业链分布来看,我国脑机接口产业链逐渐完善,包含了产业链的上、中、下游。但从数量分布上来看,由于神经电极、脑机接口专用芯片进入门槛高、研发周期长,因此目前我国脑机接口的上游企业数量相对较少,仅有近30家,但神经电极与脑机接口专用芯片的产业自主可控与核心技术突破对于整个脑机接口产业的发展具有战略意义;在中下游环节我国脑机接口企业具有较为强劲的产业集聚效应和市场活力,中游和下游企业数量均达到100余家,整体呈现“中下游集中、上游补链、全链路初成”的结构特征。与此同时,少数具备“全链路”布局的企业,正在通过整合材料、算法、设备和临床资源,探索更高层级的系统性竞争力。
在企业规模方面,目前国内脑机接口产业尚处于发展初期,行业内企业普遍规模较小。根据注册资本规模,可将参与企业大致划分为三个竞争梯队。注册资本超过1亿元的企业仅有强脑科技 (Brainco)一家;注册资本在1000万元以上的企业包括华南脑控、念通智能、博睿康科技、术理创新、衷华脑机、依瑞德;其余企业注册资本均不足1000万元。
总体来看,中国脑机接口产业的结构正从“应用驱动”向“技术与应用并进”过渡,中下游仍是产业发展的主体力量,而上游的技术补链与系统化整合,将成为未来行业演进的关键方向。
2.2.3 产学研合作与创新生态构建促进脑机接口产业发展
由于脑机接口技术具有交叉性、创新性和前沿性的特点,为推动脑机接口产业快速、健康地走向成熟,各地纷纷组建脑机接口产业联盟,脑机接口产业联盟作为产业发展的 “催化剂”和“粘合剂”能有效地将企业、高校、医院、资本等各方面力量凝聚在一起,形成一个“创新命运共同体”。脑机接口产业联盟在标准制定中担任加速技术共识形成、解决市场碎片化、孵化前瞻性标准的作用。在加速技术共识形成方面,脑机接口产业联盟借助闭门会议、工作组协作等灵活多元的机制,有力推动技术观点的交流与碰撞,极大加快了技术共识的凝聚速度。通过联盟大会,以及学术组、基础硬件工作组、数据与软件工作组、系统与行业应用组各司其职开展工作,针对统一技术路线,深入开展大量技术研讨活动,为后续标准化工作奠定坚实的共识根基。不仅如此,在新兴技术方向探索上,脑机接口产业联盟充分发挥牵头引领作用,主动在标准化组织暂未涉足覆盖的领域率先开展先行试验,积极开拓创新,为填补相关领域标准空白、引领行业技术发展新方向积累宝贵经验 。
2023年2月8日中国信息通信研究院在工业和信息化部指导下,牵头国内产学研用88家单位成立脑机接口产业联盟。目前,联盟会员单位涵盖产、学、研、用、医多方,是全球规模最大、企业最多、覆盖技术产业链条最全最广泛的脑机接口组织,截止2025年2月,联盟会员单位数已达238家。联盟致力于搭建产学研医集聚的产业生态、加强科技前瞻研判、夯实场景应用基础、促进国际交流合作和推动科普宣传。
2025年5月24日,脑机接口产业联盟长三角产业创新中心成立,专门设立脑机接口工作方向,有利于整合长三角地区优势资源,促进产学研深度融合和协同发展。
2025年6月29日,上海启动建设全国首个脑机接口未来产业集聚区“脑智天地”,该集聚区选址上海新虹桥国际医学中心,旨在发挥区域科研基础扎实、临床资源丰富、产业资源显著的优势,以集聚区为核心,形成“技术突破-产业转化-场景落地”集聚效应。
2025年7月22日,江苏省脑机接口产业联盟正式成立, 形成覆盖“材料—芯片—算法—终端”的产业链协作网络。麦澜德等企业是首批支持企业之一。南京市在2025年7月成立了南京市脑机接口创新联合体,并揭牌了南京大学脑机接口研究院。
2.2.4 中国投融资现状:产业投融资仍处于萌芽阶段

图2-10 2018-2025中国脑机接口产业融资事件数量及金额

图2-11 2018-2024中国脑机接口产业投融资事件轮次分布
我国脑机接口产业投融资事件主要始于2018年,在政策利好的推动下,随着脑机接口技术临床试验进入爆发期,于2020年开始受到资本的追捧,虽然2023-2024年由于受整体宏观经济环境和资本市场表现低迷的影响,行业投融资金额有短暂的大幅减少,但是2025年有明显好转,根据IT桔子数据显示,截至2025年8月27日,年内脑机接口领域已发生投融资事件13起,金额共计9.23亿元;而2024年全年仅发生投融资事件6起,金额共计2.01亿元,由此可见2025年上半年脑机接口领域的投融资数量已超去年全年。
根据前瞻研究院披露的数据显示,在投融资事件轮次方面,当前我国脑机接口产业投融资事件主要集中于天使轮、Pre-A轮和A轮,其中天使轮投融资事件数量最多,达14件,Pre-A轮次之,达到11件,两者合计占据总融资事件的三分之二,整体来看,目前对于脑机接口产业的投融资仍处于萌芽期,这反映出当前中国脑机接口行业仍处于早期发展阶段,表明整个脑机接口行业尚处于商业化的起步阶段,行业成熟度及商业化程度较低,未来发展潜力巨大,能够完成技术验证、进入产品落地和规模扩张阶段的企业数量仍较少。
2.2.5 基于医疗器械的监管体系现状
脑机接口设备若涉及医疗用途需遵循医疗器械管理体系,按照现行《医疗器械分类目录》的规定,当前脑机接口相关脑电采集/植入设备或者系统应归属于二类或三类医疗器械,其研发、注册、生产和销售受到严格的多部门监管体系管理。

图2-12 脑机接口产业监管体系
脑机接口信号采集设备上市前需要经过人体临床试验。当前,一般医疗器械上市前需要经历漫长的临床试验流程,通常从动物实验(1-2年)开始,随后进入持续1-5年的上市前临床试验阶段,该阶段包括用于验证安全性和耐受性的一期临床、验证在特定疾病或病症患者中的安全性和初步疗效的二期临床,以及用于验证有效性和安全性的三期临床,最终通过注册申报后,产品方可上市销售,上市后还需进行用于验证长期疗效、安全性和适应性的四期临床。

图2-13 一般医疗器械上市前一般临床试验流程
2018年国家药监局为鼓励医疗器械的研究与创新和促进医疗器械新技术推广应用,推动医疗器械产业发展发布了“创新医疗器械特别审查程序” (简称“创新绿色审查通道”),通过设置“创新绿色审查通道”,可将审评周期可从3-5年缩短至1-2年。为了深入推进服务上海生物医药产业发展,上海市借助于“创新绿色审查通道” 成立了上海市生物医药产品注册指导服务工作站,并下设12个区注册指导服务工作站, 旨在通过加强对相关园区、高校及医院平台的指导服务,结合各区生物医药产业特色发展要求,帮助相关产业园区培训注册指导等专业人员,建立培养产业园区专业化服务指导队伍,对园区内企业提供注册前咨询服务,从企业研发阶段加强提前介入,及时解决企业在医疗器械产品注册、运营等环节遇到的困难、瓶颈,提升企业产品注册和质量管理能力,加快产品上市。2024年8月,上海博睿康的NEO(半侵入式) 成为我国首款进入创新医疗器械特别审查程序的脑机接口产品;2025年10月上海阶梯医疗的“植入式无线脑机接口系统” 成为我国首个进入国家药监局创新特别审查程序的侵入式脑机接口产品,上述两款产品的研发创新进程得到了浦东新区生物医药注册指导服务站的全程跟踪服务,在企业注册登记、申报指导、体系构建、产业交流等方面给予有力支持,精准赋能前沿突破。
2.3 湖北省发展脑机接口产业发展现状
2.3.1 政策引领破除产业发展壁垒
2024年,《湖北省加快未来产业发展实施方案(2024—2026年)》和《武汉市促进未来产业创新发展实施方案》,都明确将脑机接口作为重点部署的未来产业之一,省级方案从全省产业战略高度奠定其在未来产业中的优先地位,市级方案则结合武汉本地产业基础与资源禀赋,进一步细化脑机接口产业发展路径。
2025年10月,为加快发展培育脑机接口产业,武汉市东湖高新区印发了《关于支持脑机接口产业创新发展的若干措施》,围绕加强技术产品攻关、推动技术成果应用、壮大创新主体、构建产业创新生态等五方面,推出一系列资金补贴和政策支持,该文件中的政策支持覆盖了从技术研发到产业生态构建的全链条。
2025年3月31日,湖北省医保局率先发布了全国首个脑机接口医疗服务价格政策。脑机接口医疗服务的医保定价,对医疗机构而言,提供了明确的收费标准,打消了开展脑机接口临床手术的成本顾虑,加速技术从实验室走向临床的转化进程;对国产脑机接口企业来说,给予了清晰的市场预期,降低了产品商业化落地的不确定性,有力推动企业加快产品注册与市场推广;从民生角度出发,通过医保政策兜底,促使脑机接口从“高端科研项目”转变为惠及大众的医疗手段,为全国脑机接口医疗服务定价树立了可复制、可推广的典范。
表2-1 湖北省脑机接口医疗服务价格目录
项目名称 | 计价单位 | 价格(元) |
非侵入式脑机接口适配费 | 次 | 966 |
侵入式脑机接口适置入费 | 次 | 6552 |
侵入式脑机接口适取出费 | 次 | 3139 |
2.3.2 医疗、科研资源丰富推动产业发展
目前,湖北省作为医疗资源大省,仅武汉市就拥有三甲医院31家,其中华中科技大学同济医学院附属同济医院、华中科技大学同济医学院附属协和医院两家医院综合实力居全国前列,这些医院在神经外科、康复医学、生物医学工程等领域积累了深厚的临床经验与科研实力,为脑机接口技术的临床转化提供了天然优势。
2024年11月,华中科技大学同济医学院附属协和医院联合衷华脑机融合科技发展有限公司完成了全国首例完全自主知识产权高通量脑机接口临床手术;2025年2月,协和医院与武汉衷华脑机融合科技发展有限公司联合举行 “武汉协和医院-衷华脑机院企联合实验室”揭牌仪式,未来将聚焦脑机接口技术攻关与临床转化。2025年6月,华中科技大学同济医学院附属同济医院正式开设华中首个脑机接口专病门诊,成为继北京天坛医院之后全国第二家、华中地区首家启用该类门诊的医疗机构,这些临床实践为技术优化和产业化提供了关键数据支持;同年5月,武汉协和医院脑机接口医工融合病房启动实体建设,6月16日,该院脑机接口门诊和病房同步开启,可为脊髓损伤、瘫痪、帕金森病、癫痫、意识障碍等神经系统疾病患者提供“评估—干预—康复—随访”全周期的精准诊疗体系;2025年6月,武汉大学人民医院开设脑机接口临床研究病房;此外,在武汉大学中南医院,武汉依瑞德自主研发的磁电闭环康复系统,也点亮了“医工融合”的探索成果。
此外,湖北省还拥有华中科技大学、武汉大学两所985高校以及七所211大学,科研资源丰富,为脑机接口行业的基础科学研究以及科技创新提供了强劲动力。
2.3.3 产业生态协同促进创新发展
产业联盟构建全链条生态。2025年8月初,湖北省脑机接口产业创新发展联盟在光谷正式成立,构建起“基础研究-临床转化-产业应用”环环相扣的全链条生态,在科研创新领域,联合了华中科技大学、武汉大学在神经科学领域数十载的技术积累,为产业发展提供持续的技术创新动力;在医疗临床领域,整合了同济医院、协和医院等国内顶尖医院的临床资源,为脑机接口技术的临床研究、试验及应用提供了有力支撑,搭建起临床转化的“生命之桥”;在产业应用领域,吸纳了依瑞德、衷华脑机等行业龙头企业,推动技术成果向产业化方向迈进。通过联盟的整合与协调,有效打通了从技术创新到产业落地的各个关键环节,推动了“产学研医”的深度融合。

图2-14 湖北省脑机接口产业创新发展联盟成立
此外,东湖高新区正推进建设光谷脑机接口产业集聚区,其核心-国际脑机接口创新中心,将构建起从概念验证、临床试验、注册检验到产业转化的全链条服务体系。
2.4 脑机接口技术产业化应用挑战
2.4.1 技术壁垒:如何“听到”和“理解”脑是主要难点
脑机接口技术主要是通过采集脑电信号,再借由理解算法分析解读意图并实施反馈给对应的外部设备,而由于脑电信号较为微弱且大脑活动非常复杂,因此脑信号的采集和解码是现阶段脑机接口技术发展面临的核心难点。
在脑信号采集阶段存在采集与传输两大难题,一方面,脑电信号分布广泛且强度低,如何从大量噪声干扰中准确、清晰地捕获有效信号是一大挑战;另一方面,信号获取后,又如何实现高效、快速的低延迟传输,以满足实时控制系统的高要求,同样是技术瓶颈。
在脑信号解码阶段面临简化与理解的困境。大脑活动包含海量信息,如何在简化信号处理流程、避免关键数据丢失的同时,又能从中精确提取出用户的真实意图,是核心技术难题,目前的解码算法在精度、实时性以及个性化适配方面仍有很大局限。
此外,在侵入式脑机接口技术中,如何确保设备的生物兼容性,避免引发感染或排异反应等风险,也是必须克服的重大挑战。
2.4.2 高昂投入成本制约脑机接口技术产业化和商业化
高昂的投入成本是脑机接口技术产业化和商业化面临的另一大核心挑战。目前,国内的脑机接口产品需作为二类或三类医疗器械进行注册和上市管理,其产业化过程面临多重成本压力。
首先,临床试验成本高昂,仅一例微创脑机接口试验的费用就高达30至50万元人民币,而完成全部临床通常需要数十例样本,总成本可见一斑。其次,生产环境要求严苛,设备必须在符合GMP标准的生产车间中制造,仅实验室建设一项的投入就超过百万元。此外,研发成本不容小觑,一方面,脑机接口研发需要神经科学、脑科学及电子信息等多学科的顶尖人才,团队人力成本高昂;另一方面,研发过程中需使用大量高精度芯片和前沿生物新材料,进一步提高了成本。
综合来看,一款脑机接口产品从研发到最终上市,总投入往往达到数亿元人民币,且投资回收周期长达3-10年。与此同时,技术或临床效果不及预期乃至失败的风险始终存在。因此,巨大的资金投入和长周期、高风险的特征,共同构成了脑机接口产业化道路上的显著障碍。
2.4.3 伦理与道德挑战
除了技术与资金壁垒,脑机接口技术的产业化还面临着更为根本和复杂的伦理与道德挑战。
首先,隐私权问题是脑机接口技术面临的一大挑战。脑机接口直接读取和解析大脑信号,这就意味着用户的思维、情绪等高度私密信息可能被获取或解读,如何在保障技术发展的同时,防止个人隐私被无端侵犯,确保信息使用的合法、合规与合理,是首要的伦理考证。
其次,人体完整性与自主权问题凸显。脑机接口技术可通过改变人的神经活动来影响甚至控制个体的行为和决策,这对个体的完整性和自主意识构成了潜在的威胁,如何在尊重人类尊严和权利的前提下,界定技术干预的界限,避免技术滥用导致人格丧失或行为操控,也是一个极其重要的伦理议题。
再者,是社会公平公正问题。如若脑机接口技术仅能为部分人所用来增强其心智能力或身体机能,使得其在未来社会竞争与社会资源分配中占据有利地位,可能会加剧社会不公,形成“神经优势”群体,而技术普及过程中可能出现的社会分层和技术鸿沟,需要在技术研发和政策制定时充分考虑公平分配和普遍受益的原则。
第三章 全球、国内及湖北省脑机接口产业专利分析
3.1 全球脑机接口产业专利分析
3.1.1 全球专利申请趋势分析

图3-1 脑机接口全球专利申请整体趋势
从上述图表数据可以看出,全球脑机接口专利申请量从2006年开始到2015年呈现平稳、线性的增长,属于脑机接口的基础技术探索期。从2016年开始专利申请量进入高速增长通道,此期间专利量实现了翻番。
3.1.2 全球专利区域分析

图3-2 技术来源地占比

图3-3 技术来源地申请量趋势
从技术来源地占比图中可以清晰看出,全球脑机接口技术的来源地分布极不均衡,呈现出“一超多强”的格局。中国占比45.2%,以接近全球总量的一半的占比,成为无可争议的全球脑机接口技术策源地和创新中心。这反映了中国在该领域投入的巨大资源和产生的创新活力。作为占比第二大国,美国保持了强大的技术创新能力,是全球脑机接口领域的重要一极。日本(7.02%)、韩国(6.63%)和德国(2.16%)作为传统科技强国,在该领域也占据了一席之地,但与中国和美国的规模有显著差距。
技术来源地申请趋势图则揭示了各国创新活动随时间的演变,2008-2015年期间,所有国家的专利申请量都处于低位且平稳增长,这表明在该阶段,脑机接口技术在全球都处于早期探索和基础研究阶段。约从2016年开始,中国的专利申请量开始急剧上升,呈现出近乎垂直的增长曲线,并在2024年左右达到接近4000项的峰值。与此同时,美国、日本、韩国、德国的申请量虽然也有温和增长,但始终维持在较低水平(普遍低于1000项)。
3.1.3 全球专利申请人分析

图3-4 全球原始申请人专利申请量排名
图表显示,全球脑机接口领域的创新主体呈现出“跨国医疗器械巨头主导、中国顶尖高校快速崛起”的鲜明特征。美敦力(Medtronic)以接近1000件的申请量遥遥领先,体现了其作为全球医疗器械巨头在神经调控领域的深厚积累和绝对统治力。波士顿科学(Boston Scientific)、耳蜗有限公司(Cochlear)两家产业巨头,以及中国的天津大学紧随其后。这表明头部企业的实力依然雄厚,而中国顶尖研究型大学已经跻身全球最活跃的创新机构之列。多所中国名校(如杭电、清华、华南理工、浙大)和国际知名机构(如加州大学、皇家飞利浦)专利申请数量位于300-400件,显示出创新活动的广泛性和激烈的竞争态势。
中国高校在榜单中占据半数以上席位,且名次靠前,这与中国将脑机接口列为前沿科技重点支持的战略密切相关。它们的专利更多源于前沿探索和基础研究,覆盖信号处理、算法、新材料、新系统等多个方向,但商业化转化是后续需要重点突破的环节。
3.1.4 全球专利技术主题分析

图3-5 脑机接口全球专利申请统计(按技术分支,单位:项)
全球专利申请数据显示,与信号解码相关的专利申请达39554项,信号采集为18727项,神经调控为17107项,脑控外设为12227项,接口器件(BCI芯片)为3592项,脑机接口领域的累计专利申请已达91207项。

图3-6 脑机接口全球专利申请整体趋势
从全球专利申请趋势来看,2015-2023年期间呈现快速增长态势,增长幅度大,这反映出全球脑机接口技术正在处于高速发展期。各分支申请趋势可以看出,增长主要驱动力来自信号解码和神经调控领域,前述技术分支的申请在2015年起占比显著扩大,凸显了脑机接口在信号处理和神经干预应用中的核心地位。相比之下,信号采集和接口器件(BCI芯片)的申请量虽有增长,但增幅较小。脑控外设专利数量整体稳定,创新相对平缓。
3.1.5 全球专利法律状态分析

图3-7 全球专利简单法律状态占比
图表数据显示,全球脑机接口专利中包含43.32%的失效专利,有效专利仅占31.08%。脑机接口是一个前沿科技领域,技术路线和算法更新极快,大量早期申请的专利所保护的技术方案可能迅速过时,失去市场价值,权利人因此放弃缴纳年费,导致专利失效。许多申请(尤其是高校和科研机构)可能旨在发表论文,并未进行实际的转化,一旦目的达到,便不再维持这些专利。审中专利占比超过四分之一(25.59%)表明全球范围内,企业和研发机构仍在持续投入,不断提交新的专利申请。该技术领域远未达到成熟期,仍处于蓬勃发展的上升阶段。这些审中的专利构成了未来的技术供给库,预示着将有新技术、新方案不断涌现,推动产业向前发展。有效专利占比仅为31.08%,这意味着目前真正在法律上受到保护、可以投入商业使用或进行许可转让的专利资产仅占约三分之一。
3.2 中国脑机接口产业专利分析
3.2.1 中国专利申请趋势分析

图3-8 脑机接口中国专利申请整体趋势
中国专利申请量从2006年的近乎为零的低基数开始,呈现平稳、持续的线性增长。2016年-2024年,专利申请量进入高速增长通道。此期间,专利量实现了巨大的增长。中国已成为全球脑机接口创新的重要力量:长达近二十年的持续投入和近十年的爆发式增长,使中国积累了庞大的专利资产和研发人才。
3.2.2 中国专利区域分析

图3-9 中国各省专利申请量排名

图3-10 中国各省专利申请趋势
中国各省专利申请量排名图展示了各省份专利数量排名,这个格局是长期积累的结果,反映了各省份的综合创新实力。中国区域创新呈现“三极主导,多点开花”的格局。广东、北京、江苏是绝对领先的第一梯队。浙江省紧随其后,作为数字经济与民营创新活力最强的省份,在专利申请上也表现突出。上海、山东、湖北、四川等省份的专利数量在1000项左右,构成了区域性的创新增长极。例如,上海是国际科创中心,湖北(武汉)和四川(成都)则是中西部地区的科教与产业重镇。由此可以看出,创新资源与经济发展水平的强相关性,创新活动高度集中于东部沿海和核心城市群。
各省专利申请趋势图则反映了各省份在不同阶段的创新活力与战略布局。2006-2015年期间,所有省份的起点都较低,呈现缓慢线性增长。此阶段对应于中国科技投入的稳步增加期。2016年之后,在“双创”浪潮、供给侧改革和国家创新驱动发展战略的推动下,所有省份的专利申请量均呈现指数级增长,曲线陡然上升。
广东省的增长曲线始终位于最上方,且增长幅度最为陡峭。这表明广东不仅存量最大,其创新活力的持续性和爆发力也最强,与其他省份拉开了显著差距。江苏省和浙江省两省的趋势线紧随广东之后,增长势头非常强劲,展现了长三角地区强大的创新动能。其他省份如湖北、四川等,虽然绝对数量不及第一梯队,但也保持了快速增长,成为中西部地区创新的重要支撑。
3.2.3 中国专利申请人分析

图3-11 中国申请人专利申请量排名
图表最显著的特征是排名前列的专利权人全部为高等院校和科研院所。这表明在当前阶段,中国脑机接口的技术创新主要源于学术驱动,基础研究和前沿探索是专利产出的主要来源。其中,天津大学以接近500件的申请量高居榜首,这印证了其在神经工程和脑机接口领域的传统强势地位。清华大学、华南理工大学、浙江大学这些顶尖综合性工科大学的上榜,体现了脑机接口技术的多学科交叉性。中国科学院深圳先进技术研究院作为国家级科研机构,其上榜代表了国家队在该领域的布局,其研究可能更偏向于产业应用导向的集成创新。
3.2.4 中国专利技术主题分析

图3-12 脑机接口中国专利申请统计(按技术分支,单位:项)
中国专利申请数据显示,与信号解码相关的专利申请达19465项,信号采集为7432项,神经调控为5682项,脑控外设为7167项,接口器件(BCI芯片)为2124项,脑机接口领域的累计专利申请已达41870项。

图3-13 脑机接口中国专利申请整体趋势
从中国专利申请态势来看,自2015年左右起,脑机接口相关专利申请增长明显加快,虽后续有波动,但整体处于上升通道,目前正处在技术创新活跃、应用探索不断深入的阶段。
3.2.5 中国专利法律状态分析

图3-14 简单法律状态占比
从上图可以看出,中国脑机接口专利中包含失效专利(38.39%),其占比略高于有效专利(36.12%)。这通常意味着大量授权的专利并未得到长期保护,这一现象与全球专利法律状态保持一致。
3.3 湖北省脑机接口产业专利整体态势分析
3.3.1 湖北省专利申请趋势分析

图3-15 湖北省专利申请趋势
湖北省的专利申请趋势与全国的申请趋势基本保持一致,专利数量均是从2006年的较低基数开始,呈现非常平缓的线性增长。到2014年后,专利申请量进入持续且显著的加速增长通道,增长曲线变得陡峭。这十年是湖北省创新活力的爆发期,反映出该地区在相关领域的研发投入、创新环境或产业政策取得了显著成效,导致技术成果的密集产出。
3.3.2 湖北省专利区域分析

图3-16 地市申请量排名前10位
从图中可以看出,武汉市的专利申请量与湖北省其他地市相比遥遥领先,接近900件,是排名第二的孝感市的十倍以上。这充分证明了武汉作为湖北省乃至中部地区科技创新绝对核心的地位。这一现象与武汉集聚了全省绝大多数顶尖高校(如华中科技大学、武汉大学)、国家级科研院所、大型企业研发中心以及顶级医疗资源密切相关。孝感、十堰、宜昌这些城市的专利申请量在几十件的量级,虽然与武汉差距巨大,但在省内其他城市中相对领先。孝感其排名第二可能得益于毗邻武汉的区位优势,承接了部分产业转移或协同创新项目。黄冈、襄阳、荆州、黄石、恩施、咸宁等地的专利申请量均处于较低水平,彼此差距不大。这表明这些地区的整体创新活力仍有待激发。
3.3.3 湖北省专利申请人分析
表3-1 湖北省原始申请人专利申请量排名前20名
[标]原始申请(专利权)人 | 专利数量 |
华中科技大学 | 99 |
武汉衷华脑机融合科技发展有限公司 | 93 |
武汉依瑞德医疗设备新技术有限公司 | 68 |
武汉大学 | 44 |
武汉理工大学 | 42 |
中国地质大学(武汉) | 34 |
华中师范大学 | 27 |
武汉资联虹康科技有限公司 | 26 |
华中科技大学同济医学院附属同济医院 | 24 |
中南民族大学 | 22 |
武汉智普天创科技有限公司 | 21 |
湖北工业大学 | 16 |
湖北大学 | 15 |
武汉纺织大学 | 15 |
华中科技大学同济医学院附属协和医院 | 14 |
武汉格林泰克科技有限公司 | 10 |
湖北济通电子有限公司 | 9 |
中国人民解放军中部战区总医院 | 9 |
武汉联影智融医疗科技有限公司 | 9 |
三峡大学 | 8 |
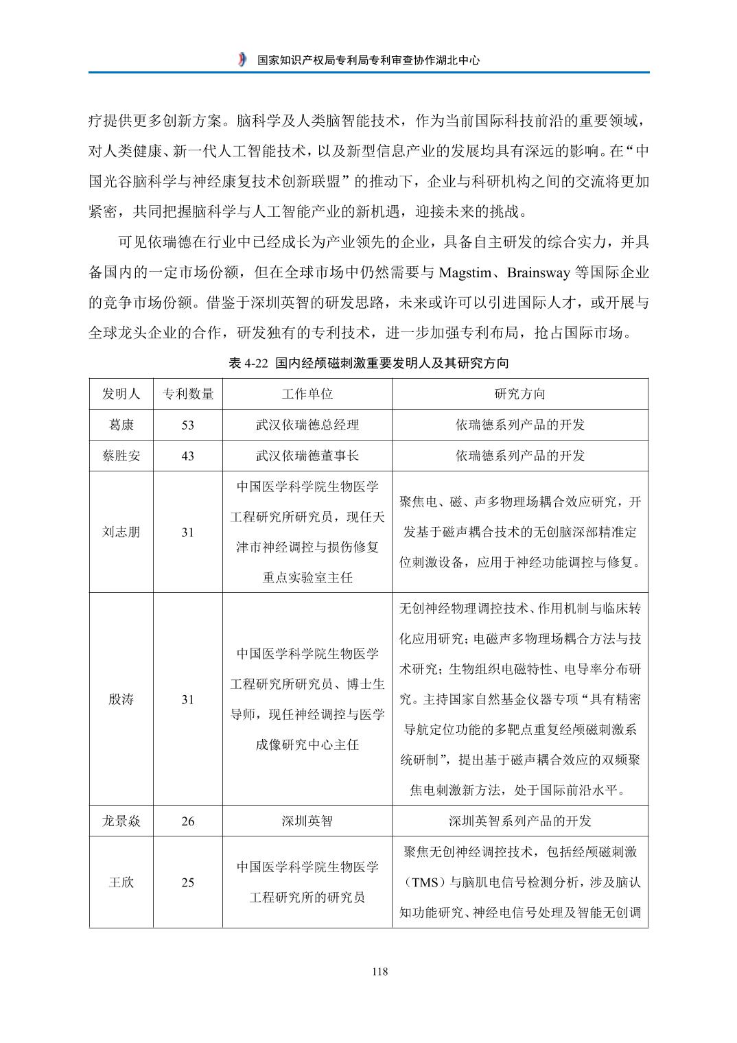
从整体来看,湖北省脑机接口领域已形成一个结构相对合理、角色分工明确的创新生态系统,呈现出坚实的“金字塔”式结构。塔尖(引领层)由顶尖高校和行业龙头企业构成,包括华中科技大学(99件)和武汉衷华脑机(93件)。两者专利数量接近且遥遥领先,共同构成了技术研发和产业转化的两大引擎。塔身(支撑层)包括武汉依瑞德(68件)、武汉大学(44件)等多所实力雄厚的高校和特色企业。它们是技术攻关、应用开发和中试转化的重要力量。塔基(参与层)则包含榜单后部的其他高校、科技公司和两家顶级医院(同济医院24件、协和医院14件)。它们在不同细分领域深耕,是创新生态多样性和活力的基础,其中医院的深度参与尤为关键。
3.3.4 湖北省专利技术主题分析

图3-17 脑机接口湖北省专利申请统计(按技术分支,单位:项)
湖北省专利申请数据显示,与信号解码相关的专利申请达571项,信号采集为273项,神经调控为173项,脑控外设为212项,接口器件(BCI芯片)为98项,脑机接口领域的累计专利申请已达1326项。

图3-18 脑机接口湖北省专利申请整体趋势
从湖北省专利申请态势来看,在2016年之前,各技术分支的申请量几乎为零,表明该阶段仍处于技术探索与储备期。自2016年左右起,脑机接口相关专利申请增长明显加快,虽后续有波动,但整体处于上升通道,目前正处在技术创新活跃、应用探索不断深入的阶段。从技术结构来看,信号采集与信号解码是构成申请总量的两大核心分支,占据了绝对主导地位。这凸显出湖北省的研发优势与资源重点集中在脑部信息的采集与解码这两个基础且关键的环节。与此同时,神经调控、脑控外设和接口器件(BCI芯片)等相关技术的申请量也从无到有,呈现出稳定增长的态势,表明技术生态正朝着更加多元化和应用化的方向完善。
3.3.5 湖北省专利法律状态分析

图3-19 简单法律状态占比
与全球和中国整体的专利法律状态相比,湖北省的数据呈现出相对积极和健康的态势,有效专利占比最高,凸显专利质量与维护意愿强;审中专利占比可观,表明创新活动持续活跃;失效专利占比相对较低,反映创新环境较为健康。综上所述,湖北省的专利法律状态构成描绘了一幅“质量较高、活力充足、环境健康”的创新图景。这为湖北省的产业发展,特别是对于技术密集型的脑机接口领域,奠定了良好的无形资产基础。
第四章 脑机接口产业关键技术专利态势
4.1 产业链上游-信号采集关键技术专利态势
4.1.1 信号采集简介
脑机接口(BCI)作为连接大脑与外部设备的“神经桥梁”,其核心价值在于实现大脑活动信号的精准捕捉与高效转化——而信号采集环节正是这一链条的起点,直接决定了脑机交互的精度、稳定性与应用边界。该环节通过特定传感技术捕捉大脑神经元活动产生的电生理信号,经预处理后为后续信号解码、指令生成提供原始数据支撑,是实现“意念控制设备”“神经信号反馈”等核心功能的前提。

图4-1 信号采集技术脉络图
信号采集是脑机接口的核心组成部分,涉及的信号类型包括脑电信号、脑磁信号、功能性磁共振成像(fMRI,functionalMagneticResonanceImaging)、功能性近红外光谱(fNIRS,functionalNearInfraredSpectrum)和脑生化信号等。脑电信号是脑机接口中使用最多的信号,按创伤性可分为植入式(有创)和非植入式(无创)两类。
植入式电极通过将电极阵列植入大脑皮层或硬膜外等区域,可直接捕获高信噪比的神经电信号,实现神经活动与外部设备的低延迟、精细交互。此类植入方式在毫秒级、甚至单神经元水平获取信号,无论是传统的皮层阵列,还是微创的硬膜外电极形式,都能在解码精度与长期稳定性方面具有显著优势。基于这些特性,植入式电极被视为重塑运动功能、精准感觉反馈及辅助认知的核心技术,为截瘫、渐冻症及其他神经损伤患者提升日常生活水平带来前所未有的可能。
根据电极植入的具体位置、是否穿透核心功能组织(如大脑皮层)以及手术创伤程度,植入式电极可以分为侵入式电极、半侵入式电极。侵入式电极:需通过开颅等外科手术,直接植入大脑皮层甚至更深层的核团内部,会穿透脑组织这一核心功能组织。比如Neuralink的N1植入物中的柔性电极,需植入大脑皮层,能精准捕捉单个神经元的动作电位,不过手术创伤较大,还易引发免疫排异反应。半侵入式电极:仅通过微创手术植入颅骨内,通常贴合在硬脑膜或蛛网膜上,不会穿透大脑皮层这一核心组织。像皮层脑电图(ECoG)对应的电极,只需开颅将电极置于硬脑膜下,既减少了对脑组织的损伤,又能规避头皮、颅骨对信号的干扰,手术创伤和风险远低于侵入式电极。


图4-2 植入式电极示例图
非植入式电极是通过直接贴附在头皮上的电极采集神经信号,其优点是可以在头皮上直接监测到群体神经元的放电活动,操作简单、成本低、不用损伤机体,不会引起免疫反应,但是由于颅骨对信号的衰减作用和对神经元电磁波的分散和模糊作用,非植入式脑机接口记录到的信号空间分辨率低、幅值微弱且信噪比较低,对后续信号处理算法的性能要求较高。从技术成熟度来看,非植入式脑机接口已率先实现商业化应用,而侵入式脑机接口多数仍处于临床试验阶段。两种路径并非简单的替代关系,而是在不同应用场景中发挥各自优势。非植入式脑机接口凭借其安全性和易用性优势,在商业化进程中一路领跑。2020年,非植入式脑机接口已占据全球脑机市场规模的86%。在医疗康复领域,非植入式脑机接口已成为脑卒中、脊髓损伤等患者康复治疗的新工具。患者只需戴上脑电采集设备,通过“意念”就能控制外骨骼机器人完成康复训练,显著提升康复效率。


图4-3 非植入式脑机接口应用示例
在医疗场景,臻泰智能开发的全球首款脑控智能上下肢康复机器人已进入临床试用,形似动感单车,患者通过想象奔跑或骑车动作,设备便会自动启动开展训练,该产品已落地全国百家三甲医院。天津大学科研团队开发的“神工-灵犀指”无创手指穿戴设备,让患者可用意念控制“第六指”,配合手术完成辅助抓握等精细任务,面向偏瘫患者的“神工”系列机器人也在临床应用中取得积极进展。
除了医疗领域,非植入式脑机接口在消费级市场也展现出巨大潜力。强脑科技推出的深海豚智能安睡仪可用于改善用户睡眠质量,销量已超过10万台。近期一款结合苹果头显的非植入式脑机接口被《时代》杂志评为2025年最佳发明之一,以表彰正在改变生活的创新技术。
4.1.2 信号采集整体专利分析

图4-4 信号采集全球专利申请趋势及技术分布

图4-5 信号采集全球专利申请统计
脑机接口信号采集领域全球专利申请累计达18727项。从全球专利申请数据来看,信号采集技术呈现出显著的技术集中特征:脑电采集技术专利申请量绝对领先,占总量的69.0%。磁共振与近红外(fNIRS)技术紧随其后,分别为12.0%和9.0%。脑磁、脊髓和生物化学传感器等技术方向占比较小,分别为5%、4%和1%。这一分布格局清晰地反映了当前信号采集技术研发的主流方向,即基于脑电的非植入式方案因其技术成熟度和实用性占据绝对主导地位。
从技术发展趋势来看,各信号采集方法在2010年后均进入活跃发展期。其中,脑电采集技术凭借其广泛的应用基础,申请量始终保持高位并快速增长,是推动该领域整体前进的核心动力。磁共振与近红外技术作为重要的补充与新兴力量,也表现出强劲的增长势头。基于专利申请数据的分析可知,脑电采集将持续作为技术研发与产业化的热点,这与其在医疗健康与消费级交互系统中的普适性密切相关。同时,近红外等光学成像技术的快速崛起,也预示着多模态、高舒适度的信号采集方案正成为未来的重要探索方向。以下将针对湖北省在信号采集方面的优势创新主体进行分析。

图4-6植入式与非植入式全球专利申请趋势
从上述图可以看出,非植入式技术的申请量储备较多,植入式专利近十年来专利申请量逐渐增加,这也正是因为植入式能够提供高精度的脑电信号,能够满足特定医疗场景需求,逐渐受到资本的关注。


图4-7植入式与非植入式主要技术来源地
上图分别显示了植入式与非植入式主要技术来源地,从上图可以看出美国以植入式技术为主导,在高精度、商业化及全球化布局上领先;中国以非植入式为起点,医疗应用为核心,政策驱动显著,近年植入式技术加速追赶。

图4-8植入式与非植入式各省份申请量排名前十
上图分别显示了植入式和非植入式各省份的排名情况,从上图可以看出,湖北省在植入式和非植入位于第二梯队。
图4-9 植入式与非植入国内申请人申请量前十位
上图分别显示了非植入式脑电采集与植入式脑电采集国内申请人申请量前十位的申请人情况,武汉衷华脑机公司在植入式脑电采集专利申请数量上相对较多,武汉格林泰克在非植入技术领域排名低六,格林泰克在脑电电极领域深耕多年,在电极材料与工艺上的专业积累,确保了脑电信号的采集质量,为发展医疗康复、人机交互等更广阔的非植入式应用提供了核心支撑。
4.1.3 信号采集重点技术分析—植入式电极
4.1.3.1 植入式电极简介
在信号采集的精度和分辨率方面,植入式电极拥有无可比拟的优势。它能精准捕捉单个神经元或局部神经元集群极其细微的活动信号,时空分辨率极高。这种高分辨率的数据采集能力,为神经科学领域的研究提供了极为关键的信息,使科研人员能够深入探索大脑神经活动在微观层面的奥秘,如神经元之间的信息传递、编码和解码机制,这些研究成果对于理解大脑的正常功能以及攻克神经系统疾病具有重要意义。比如在治疗癫痫疾病时,医生可以借助植入式电极精准定位大脑中异常放电的神经元区域,从而为后续的精准治疗提供有力依据,大大提高治疗效果。
不过,植入式电极也存在一些不可忽视的弊端。由于需要进行手术植入,手术创伤较大,这对患者的身体状况是一个严峻考验。在手术过程中,稍有不慎就可能损伤大脑内的重要血管、神经组织,引发严重的并发症,如脑出血、脑水肿等,这些并发症可能导致患者出现偏瘫、失语、认知障碍等严重后果,甚至危及生命。而且,术后还存在感染风险,一旦发生感染,不仅会影响电极的正常工作,还可能引发颅内感染,这是一种极为凶险的情况,治疗难度大,预后也不容乐观。另外,人体免疫系统会将植入的电极识别为外来异物,从而引发免疫排斥反应,这会导致电极周围的组织发生炎症,影响电极与神经元之间的信号传递,随着时间的推移,信号质量会逐渐下降,甚至完全丧失信号,这极大地限制了植入式电极的长期有效性和稳定性。
4.1.3.2 植入式电极专利分析
植入式电极的技术发展已从宏观尺度的功能性器件,演进为深度融合微纳加工、新材料与闭环控制技术的智能神经接口。当前阶段的核心进展体现在三个方面:其一,电极界面由刚性金属转向柔性聚合物及导电聚合物(如PEDOT:PSS)与纳米材料(如石墨烯),通过降低阻抗和改善机械匹配性以提升生物相容性与长期稳定性;其二,结构范式出现革命性突破,以可吸收电子为代表,实现了器件在体内的可控降解;其三,系统架构普遍采用闭环响应式神经刺激(如RNS),能够基于实时神经电生理信号进行按需干预,标志着从“单向刺激”到“感知-反馈”智能交互的范式转移。
未来演进将聚焦于无线化、多模态与精准融合。近期方向是实现完全无线的能量与数据传输,并集成电生理与化学传感(如神经递质检测)功能,形成多模态感知能力。中长期发展则依赖于神经形态AI芯片的片上集成,以实现低功耗、自适应的复杂神经解码与精准调控。终极目标是与基因工程技术(如光遗传学)深度耦合,通过靶向表达光敏感蛋白,在特定细胞类型层面实现对神经环路的精准解读与修复,最终构建出与神经系统无缝融合、具备自主决策能力的下一代高性能神经界面。
本节将从植入式电极全球专利现状和国内专利现状两方面进行分析。
(1)全球专利现状
图4-10示出了植入式技术全球专利申请量趋势。其中,年份以专利申请的申请日为准。从该图可以看出植入式电极领域的全球专利活动呈现出清晰的阶段性跃迁特征。在2000年前的技术萌芽期,专利申请量始终处于低位平稳状态,技术进展主要集中于心脏起搏器等传统应用的渐进式改进,创新生态系统尚未形成。进入21世纪后,随着微加工技术与神经科学的交叉融合,专利活动开启平稳增长,这一阶段的创新重点集中在电极结构的微型化设计与生物相容性材料的初步探索,为后续技术突破奠定了坚实基础。
约自2010年起,在柔性电子、新材料及全球脑科学计划的共同推动下,行业进入创新爆发期,专利申请量呈现指数级增长。这一爆发期不仅见证了电极技术从刚性结构向柔性可拉伸设计的范式转变,更催生了闭环神经调控、可吸收电极等颠覆性创新,反映出全球研发机构在该领域的激烈竞争与密集布局。当前,随着神经形态计算、多模态感知等前沿方向的持续涌现,该领域正展现出从"神经接口"向"智能神经融合"演进的新趋势,预计将在脑机接口、精准医疗等方向催生更具突破性的创新成果。

图4-10植入式电极全球专利申请量趋势
从图4-11示出了植入式电极全球专利申请区域分布可以看出,植入式电极技术呈现出显著的"单极主导、多极并存"的全球竞争格局。美国以50.86%的绝对优势占据全球创新的半壁江山,凸显其在该领域从基础研究到产业化的全面领先地位,这与其完善的创新生态体系、雄厚的风险投资支持以及"脑计划"等国家战略的持续推进密不可分。中国以15.57%的份额稳居第二,反映出近年来在脑科学与类脑研究等国家科技计划支持下研发实力的快速提升。而澳大利亚、瑞士、德国等传统科技强国合计约占11%,虽然在总量上不占优势,但在特定细分领域如高精度加工工艺、新型生物材料等方面仍保持着重要的技术话语权。这种分布格局表明,植入式电极技术作为典型的技术密集型领域,其创新活动高度集中在具备完整产业链、强大基础研究能力和充足资金投入的创新型国家,同时也预示着未来全球竞争将主要在中美之间的技术领先地位争夺,以及各国在细分技术赛道上的差异化发展。

图4-11植入式电极全球专利申请区域分布
从图4-12可以看出,排在第一位的美敦力在神经调控领域扎根多年,其BrainSense系列闭环DBS系统,采用能同时信号采集+刺激的深部电极,实现“感知-刺激”闭环,可实时监测脑电并自动调整刺激参数,已获FDA与CE批准,用于帕金森病等治疗。

图4-12植入式电极全球主要申请人
(2)国内专利专利现状
从图4-13可以看出,2013年以前,中国专利申请量长期低位徘徊,此时国内对植入式电极的研究处于初步探索阶段。之后,专利申请量持续攀升,这一阶段伴随神经调控、脑机接口技术在全球的兴起,在植入式电极的多通道信号采集、柔性生物相容性材料、闭环刺激功能等方向实现技术突破,企业与科研机构加速专利布局以抢占技术高地。

图4-13植入式电极中国专利申请量趋势
从图4-14可以看出,武汉衷华脑机融合科技发展有限公司(衷华脑机)的专利申请数量位居第一。该公司成立于2021年12月16日,专注于超高密度侵入式脑机接口技术研发与应用。其核心产品为高通量植入式脑机接口系统-HIM60000系列,具有全球领先的65000个通道,其任意通道均支持采集与刺激的双向编程,远超行业标准。

图4-14植入式电极中国专利主要申请人
(3)湖北省基本情况
表4-2 植入式电极湖北省优势创新主体
[标]当前申请(专利权)人 | 专利数量 |
武汉衷华脑机融合科技发展有限公司 | 54 |
段晏文(格林泰克创始人、武汉大学教授) | 2 |
华中科技大学 | 2 |
华中科技大学同济医学院附属协和医院 | 2 |
湖北工业大学 | 1 |
表4-2展示了植入式电极湖北省优势创新主体,其中武汉衷华脑机融合科技发展有限公司以54件专利数量位居榜首,远超过其他申请人,在湖北省植入式电极专利申请领域占据绝对优势,该公司在这一技术领域的研发投入和创新活跃度较高。从申请人类型来看,除了企业((武汉衷华脑机融合科技发展有限公司)),还涵盖了高校(华中科技大学、湖北工业大学)和医疗机构(华中科技大学同济医学院附属协和医院)。
4.1.3.3 植入式电极重点申请人分析
(1)衷华脑机:以通65000道全球领先高通量植入式脑机接口,稳居侵入式脑电采集头部
从上述对植入式脑电信号采集的分析中可以看出,武汉衷华脑机是国内侵入式脑电采集领域专利申请量最多的申请人,已成功研制出6个系列58种规格的产品,涵盖植入式、血管介入式等多种形式,其核心产品为高通量植入式脑机接口系统-HIM60000系列,具有全球领先的65000个通道,其任意通道均支持采集与刺激的双向编程,远超行业标准。无线传输功耗极低,可持久且稳定地将运动意图转化为外部机械设备可读取的指令语言,达成“脑控”功能,借助外接装置助力患者恢复部分运动与沟通能力。此外,还可通过刺激大脑来模拟“感官体验”,显著提升神经类疾病患者的生活品质。

图4-15衷华脑机高通量植入式脑机接口系统-HIM60000系列产品图
2024年11月15日,华中科技大学同济医学院附属协和医院成功完成了基于武汉衷华脑机融合科技发展有限公司(以下简称“衷华脑机”)创新技术的65536个通道数的高通量脑机接口系统首例人体临床试验植入。该人体手术采用“柔性硬膜外电极”技术,能够紧密贴合于硬膜外区域,用于脑胶质瘤神经电生理信号监测,能清晰反映脑胶质瘤周边神经通路的功能状态变化。该系统搭载了拥有完全自主知识产权、通道数高达65536的国产自研芯片,其成功应用标志着我国在超高通道数脑机接口技术领域取得重大突破,为后续开展脑功能研究和神经系统疾病治疗带来了革命性的新工具。

图4-16衷华脑机专利布局图
根据上图所示衷华脑机的总体专利情况,经同族合并后,该公司专利总量为169项。其中,与脑机接口直接相关的专利共124项,占比显著。在脑机接口相关专利中,信号采集领域的专利布局占比最高,达78项。由此可见,衷华脑机在专利战略中,对信号采集相关技术的布局给予了高度重视。下图将进一步汇总并展示其与植入式电极相关的专利具体情况。
图4-17衷华脑机植入式电极技术路线图
从上述技术路线图可以看出,首先是刺破组织要求硬质电极与降低组织损伤要求柔性电极的矛盾,刚性材料的电极可以很容易的被刺入生物组织内并保证刺入位置的精确性。但是,处于柔软组织之间的高硬度的电极在生物相容性方面表现极差,会造成植入失败或一段时间后电极失效。而软质的电极结构在植入时易发生变形,需借助外部设备辅助植入,但存在结构复杂,效率低下等问题。衷华脑机给出了两种方案:一种是刚性结构(包括刚性微针或者辅助结构)辅助柔性微针的植入,植入预定位置后,通过可拆卸的结构或者可降解的材料接触刚性结构与柔性微针之间的连接,退出刚性结构,保留软针留在体内,实现微针的植入。其次,采用柔性基底提高电极与大脑的贴附性可以进一步提高脑电采集的准确性,而采用生物相容性材料可以减少大脑炎症,提高植入电极的长期植入稳定性。最后,多模态电极和微针上设置驱动材料(光驱动、磁驱动和电驱动等)有助于提高植入的准确性。
(2)上海脑虎科技:国产原创侵入式柔性脑机接口,全球唯一同时实现实时运动与汉语解码
上海脑虎科技有限公司(外文名:ShanghaiNaohuTechnologyCo.,Ltd)成立于2021年10月,依托中科院上海微系统与信息技术研究所科研力量,聚焦柔性脑机接口技术,主产品采用自主研发的蚕丝蛋白材料,具有低创伤、高通量特性及在体安全性优势。
2023年2月,顺利完成一项256通道柔性深部电极的植入手术,成功实现单神经元Spike信号记录。2023年5月,基于柔性皮层脑机接口技术,实现汉语言解码与合成,通过术中临时植入256通道柔性皮层电极,结合后端脑电采集设备,术中记录受试者发音过程中的脑电信号,实现汉语语音解码和合成;2023年6月,基于柔性皮层脑机接口技术,实现重要脑功能区定位,通过植入256通道皮层电极,结合自主开发的后端脑电采集设备和处理软件,采集并分析受试者语言任务中的脑电信号,实现患者术中语言区实时定位,指导外科医生精准切除脑区病灶,保留患者的重要脑功能。
2024年8月,脑虎科技联合华山医院神经外科毛颖/陈亮教授团队顺利完成意念合成运动临床试验。受试者为21岁运动区占位的癫痫患者,通过手术植入256导高通量柔性脑机接口监测病灶并保护运动相关的重要脑功能区。项目团队对其脑电信号的HighGamma频段进行脑电特征提取和模型训练,利用LSTM(IT之家注:长短期记忆)神经网络模型进行连续时间解码,整体系统延迟小于60ms。受试者无需动手操作,术后两天内便可实现“脑控”玩乒乓球和贪吃蛇游戏。经过两周的训练,结合脑虎科技自主开发的脑机操作系统XessOS,受试者可以熟练使用微信、邮箱、淘宝、小红书、今日头条等常用App,以及实现智能家居和智能轮椅的“脑控”,大大满足了运动障碍患者日常生活所需的基本行动能力。
2024年12月,脑虎科技联合华山医院神经外科吴劲松教授团队开展国内首例高通量植入式柔性脑机接口实时合成汉语言临床试验。项目团队在语言区占位肿瘤癫痫患者上进行了柔性脑机接口植入手术,通过植入256导高通量脑机接口,帮助其定位病灶并保护语言相关的重要脑功能区。基于实时汉语解码,受试者不仅实现了意念实时合成汉语、驱动数字分身以及对话AI大模型等高级功能,还能将人的脑电解码成语言进而转化成指令实时操控灵巧手实现人机交互。新年来临之际,受试者还通过意念合成语言指令操作灵巧手,在脑海中想出“新年快乐”这四个字,就被电脑成功解码并发出指令操纵机械手做出比心的动作,传送了世界上第一段由意念完成的新年祝福。
脑虎科技通过国产原创侵入式柔性脑机接口技术,实现了“做”—解析动作,也实现了“说”—理解语言。标志着中国在脑机接口领域达到世界领先水平,脑虎科技因此成为全球唯一同时实现实时运动解码和实时汉语解码的侵入式脑机接口企业。
CN114631823A柔性多功能神经电极,实现了神经信号及多种颅内参数的同步检测,实时监控大脑状态,增强了脑电信号分析的深度和理解,降低了植入式神经电极导致的炎症、出血等风险。CN114631822A在器件结构上增大了植入深度和横向覆盖面积,并采用聚酰亚胺作为柔性支撑层,使用MEMS工艺制造电极结构。该柔性神经电极具有很好的生物相容性。CN114642436A将平面的柔性神经电极进行集成,实现了大面积覆盖的3D堆叠封装柔性神经电极阵列,可用于实现对大脑区域高密度高空间分辨的神经信号采集。CN114652317B可折叠脑电极结构具有可用于弧面脑组织,不易形成应力集中,具有高贴服性、可折叠的同时,极大程度的方便电极植入操作。CN114671935A通过可定制、大批量地制备出蛋白片段、功能、力学强度均优于天然蛋白的基因重组蛛丝蛋白,可以提高涂覆基因重组蛛丝蛋白的柔性探针的强度,使得在植入时无需使用额外的导入装置。CN115486847A将柔性电极主体螺旋状固定于热缩材料中有效提升植入式柔性电极探针的强度与延展性。CN115770047B采用不溶的支撑层携带柔性电极探针进行植入,并通过可溶解的释放层在植入完成后将支撑层与柔性电极探针分离,能够快速稳定地植入柔性电极探针,简化植入流程,降低柔性电极探针在植入过程中断裂和脱离的风险。CN115799872B在柔性电极探针外侧面设置覆盖层,增强柔性电极探针的强度,有效防止柔性电极探针内的导线在植入过程中断裂;同时,覆盖层在植入后快速溶解暴露出锚定层,锚定层能够避免柔性电极探针在牵引丝拔出时移动,大大提升植入精确度。CN116616780B柔性电极显著减小了柔性电极的植入痕迹,提高了对深部脑区电极信号的探测能力和记录稳定性,缩短了脑组织的术后恢复期,并降低了生产成本。
(3)美敦力:信号采集与神经调控相结合,提高精度、降低创伤
美敦力是脑深部刺激产品的开创者。1987年,美敦力联合法国神经外科专家、物理学家Benabid教授成功开展全球首例脑起搏器手术,由此开启了DBS疗法在全球的临床应用。ACTIVA系列产品于2009年开始推出,并于当年获得FDA人道主义豁免批准和CE批准用于治疗强迫症,2010年,CE批准该系列产品用于治疗药物难治性癫痫。2012年,该系列产品进入中国。2013年,ACTIVAPC+S获得CE认证,实现了对大脑进行电刺激治疗的同时记录场电位。在此基础上,美敦力进一步研发获得智能可感知脑深部刺激产品PerceptPC,并于2019年获CE和FDA批准上市。2022年,PerceptPC在中国获批。PerceptPC脑深部刺激平台搭载了美敦力脑感知(BrainSense)技术,植入脑深部的电极在实施刺激的同时,记录周围神经信号,感知脑内与疾病症状相关的6465特定脑电信号,并加以智能算法分析,为医生的治疗策略提供客观依据,从而向患者提供个体化精准治疗。PerceptPC是全球首款可商用的具有感知技术的脑深部神经刺激器。可见,其信号感测常常伴随着脑深部刺激。
美敦力作为神经调控领域的龙头企业,在电刺激与记录电极的融合方面布局了多件专利,CN117396248A公开了用于单极记录所感测的电信号,根据电信号调控电刺激。CN114901351A公开了用于管理电刺激治疗和/或感测生理信号诸如脑信号的装置,可以感测和记录与脑障碍相关联的脑信号。US6343226B1公开一种用于微电极记录的具有柔性主体和钨针的多功能电极,允许细胞内和细胞外电生理记录。US20100100153A1、US20110144521A1、US11033742B2提出基于LFP信号的频域特性和概率熵值选择最优电极组合,US20120053659A1提出可将感测电极与刺激电极对称设置;JP6096759B2提出将电极用于ECAP信号感测并将其用于感知调控,US20230166111A1、WO2024092079A1提出利用LFP和ERNA信号的组合来确定刺激参数。
(4)Synchron脑血管介入式电极:脑机接口技术从“有创开颅”向“微创介入”跨越
脑血管介入电极是脑机接口信号采集中的一种创新尝试,它巧妙地利用血管介入技术,开辟了一条全新的信号采集路径。这种电极的工作方式是通过将电极制作成特殊的结构,使其能够像血管支架一样,通过颈部静脉放入能够接收电信号的脑部血管中,沿血管分支抵达目标位置(如中间脑动脉分支、上矢状窦等),支架伸出后扩展成血管壁形状,依靠血管内壁固定,电极稍突出于外表面以感应邻近神经组织的局部场电势。若需调整位置,支架可退回微管转移后重新部署,长期放置时导管和微管移除,仅留支架和电极。

图4-18脑血管介入脑机接口示例图
脑血管介入电极最大的亮点在于它融合了微创和信号质量较好的双重优势。从创伤角度来看,它无需进行开颅手术,大大降低了手术带来的风险和创伤。与传统的植入式电极相比,避免了开颅手术可能引发的脑出血、感染等严重并发症,对患者身体的伤害极小,患者术后恢复也更快,这使得更多患者能够接受这种信号采集方式。在信号质量方面,虽然它不像直接植入大脑组织内部的电极那样与神经元紧密接触,但相较于非植入式电极,它能够更接近大脑神经组织,受到头皮、颅骨等组织的阻隔影响较小,因此可以获取相对高质量的神经信号,在一定程度上弥补了非植入式电极信号分辨率低的缺陷。
不过,脑血管介入电极目前仍面临诸多挑战,还需要大量的研究和改进。在血管内,血液的流动、血管的搏动以及血管壁的生理变化等,都可能导致电极位置发生偏移,影响信号采集的稳定性和准确性。而长期植入的安全性也是一个亟待解决的问题,血管内的环境复杂,电极长期存在可能会引发血栓形成、血管炎症等不良反应,对患者的健康造成潜在威胁。电极在采集信号时,很难做到只针对特定的神经活动进行精准采集,容易受到周围其他神经活动、血管生理活动以及身体其他部位电活动的干扰,导致采集到的信号混杂,特异性不高,这给后续的信号分析和解读带来了很大困难。
Synchron于2017年创立,根据市场研究公司数据,Synchron拥有约60名员工,迄今已从投资者那里筹集了约6500万美元。2021年7月通过FDA临床研究性器械豁免(IDE)申请,这也是第一家植入式BCI获得对人类患者进行临床试验许可。
2022年7月19日,Synchron在美国完成了首个人脑-计算机接口(BCI)植入物,首次在人体植入血管内BCI是一个重要的临床里程碑,它为瘫痪患者开辟了新的可能性,”Synchron首席执行官兼创始人TomOxley博士说,“我们的技术是为数百万失去双手控制数字设备能力的人服务的。我们很高兴将可扩展的BCI解决方案推向市场,该解决方案有可能改变许多人的生活。”
血管植入电极通过血管抵达目标脑区监测神经组织电活动,因此将电极准确定位到目标脑区尤为重要,但是传统放射引导(如CT)无法显示功能活动,难以确定电极与目标皮层位置的对应关系,导致植入定位精度不足,影响信号采集的针对性。为了进一步优化植入定位技术,2020年,SYNCHRON公司提出了提出融合功能与结构影像的引导技术,可以有效定位血管内与目标皮层位置相关的所需植入位置(US20200016396A1),通过术前获取显示区域神经活动的活动图像和显示该区域中血管网络的解剖结构的结构图像,将活动图像与结构图像共同配准以合成该区域的功能激活图。基于该功能激活图,可以获取相对于血管网络解剖结构在活动图像中显示的神经活动,明确目标皮质区域及邻近血管;术中将合成图像与实时图像配准,基于地标目标精准选择植入位置,在目标位置内植入设备,实现电生理层面的精准定位,解决传统放射引导的局限性。2021年,SYNCHRON公司(EP4111294A4)通过植入受试者体内的血管内装置的电极来检测神经相关信号,使用检测到的对象的神经相关信号的变化来控制设备的系统。设备包括假肢、个人电子设备、物联网(IoT)设备、软件和移动车辆。同年,SYNCHRON公司提出了一种用于治疗药物难治性癫痫的系统(US11883671B2),第一电极阵列可以被植入到受试者体内并且第二电极阵列可以被植入到颅底上方。该系统还可以包括可植入的神经调节单元,其可以响应于检测到的电生理信号而产生电脉冲以刺激体内目标。通过向体内目标提供靶向治疗来改进药物难治性癫痫的治疗。
4.1.4 信号采集关键技术分析—多模态采集
4.1.4.1 多模态采集简介
传统单模态脑机接口系统多依赖单一信号或脑波模式,存在信息传输率低、维度控制有限等问题。多模态脑机接口技术应运而生,它结合多种脑波模式、多感官刺激及多信号技术,控制能力更灵活强大。多模态脑机接口系统除依赖EEG信号外,还可结合光、声、磁和化学等其他生理信号。这些额外信号输入能提升系统鲁棒性和稳定性,尤其适用于长时间使用场景。
4.1.4.2 多模态采集专利分析
多模态信号采集相关专利共1703条申请,其中合并同族后共1120项。

图4-19多模态信号采集全球专利申请趋势
从图中可以看出,多模态信号采集在脑机接口领域的增长趋势整体呈快速上升态势,尤其近 10 年进入加速增长期:从专利申请量看,前期处于基础积累阶段,以脑电+肌电等简单组合为主;之后增速提升,AI 信号融合技术成熟推动多模态(如EEG+fNIRS)专利密集布局;2020-2024 年进入爆发期,技术向侵入式多模态、微型化集成化深化,应用从医疗向智能控制等场景延伸,个性化方案成布局重点。

图4-20多模态采集全球主要申请人
由上图对多模态信号采集全球主要申请人排名可知,北京华科恒生医疗科技有限公司排名第一,其作为国内宏微观深部电极龙头,专利领先体现核心硬件技术积累;燕山大学、天津大学等主体专利数量位居其后,呈梯度分布。这既展现国内“产学研”协同研发格局,也印证该领域在国内的研发热度与产业化潜力。
4.1.4.3 多模态采集重点申请人分析
华科恒生:以光/电/超声/化学多模态创新,突破单模态局限,升级脑信号传感器感知能力
北京华科恒生医疗科技有限公司成立于2005年1月26日,其自主研发的颅内皮层电极、颅内深部电极等全品类颅内电极产品,经过多年市场推广已经基本完成该领域的国产化替代,覆盖了国内绝大多数神经外科中心,每年支撑数千台癫痫手术。
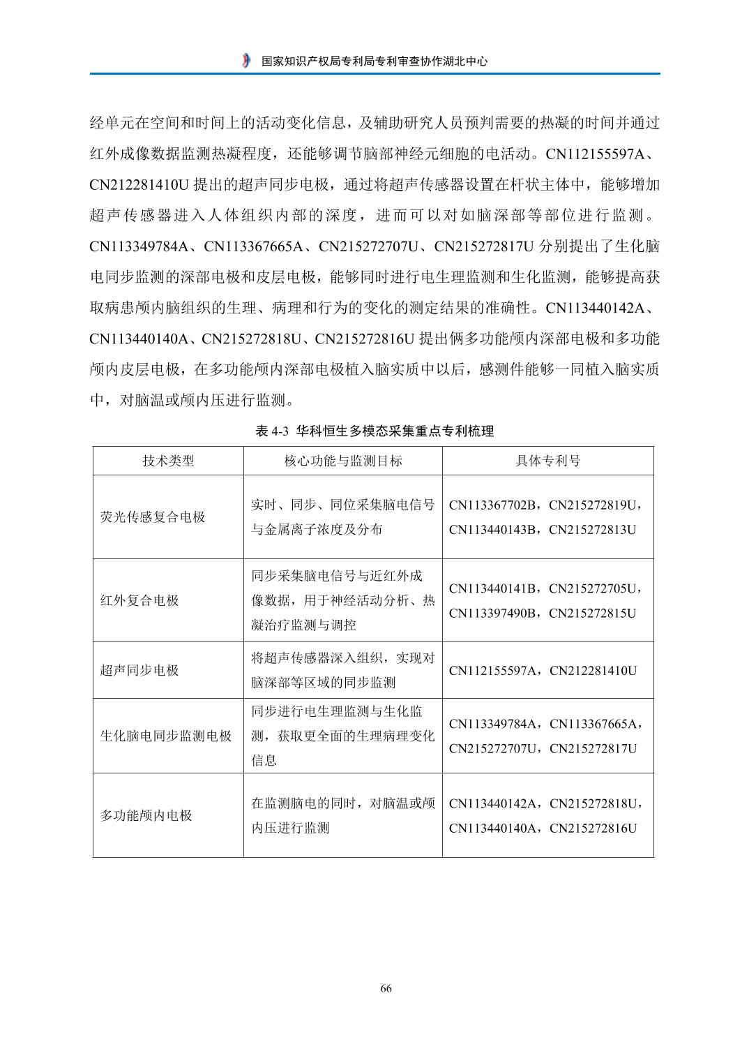
CN113367702B、CN113440143B、CN215272819U、CN215272813U分别提出的荧光传感复合深部电极和荧光传感复合皮层电极,分别包括多个电极和光纤传感器,能够实时、同步和同位地采集监测区域内的脑电信号和金属离子浓度及分布情况,提高了对神经活动的监测精度和对神经系统疾病的病灶诊断精度及效率。CN113397490B、CN113440141B、CN215272815U、CN215272705U提出的红外复合皮层电极和红外复合深部电极,包括电极点和红外探头,可以通过脑电信号和近红外成像数据,得出脑内神经单元在空间和时间上的活动变化信息,及辅助研究人员预判需要的热凝的时间并通过红外成像数据监测热凝程度,还能够调节脑部神经元细胞的电活动。CN112155597A、CN212281410U提出的超声同步电极,通过将超声传感器设置在杆状主体中,能够增加超声传感器进入人体组织内部的深度,进而可以对如脑深部等部位进行监测。CN113349784A、CN113367665A、CN215272707U、CN215272817U分别提出了生化脑电同步监测的深部电极和皮层电极,能够同时进行电生理监测和生化监测,能够提高获取病患颅内脑组织的生理、病理和行为的变化的测定结果的准确性。CN113440142A、CN113440140A、CN215272818U、CN215272816U提出俩多功能颅内深部电极和多功能颅内皮层电极,在多功能颅内深部电极植入脑实质中以后,感测件能够一同植入脑实质中,对脑温或颅内压进行监测。
表4-3 华科恒生多模态采集重点专利梳理
技术类型 | 核心功能与监测目标 | 具体专利号 |
荧光传感复合电极 | 实时、同步、同位采集脑电信号与金属离子浓度及分布 | CN113367702B,CN215272819U,CN113440143B,CN215272813U |
红外复合电极 | 同步采集脑电信号与近红外成像数据,用于神经活动分析、热凝治疗监测与调控 | CN113440141B,CN215272705U,CN113397490B,CN215272815U |
超声同步电极 | 将超声传感器深入组织,实现对脑深部等区域的同步监测 | CN112155597A,CN212281410U |
生化脑电同步监测电极 | 同步进行电生理监测与生化监测,获取更全面的生理病理变化信息 | CN113349784A,CN113367665A,CN215272707U,CN215272817U |
多功能颅内电极 | 在监测脑电的同时,对脑温或颅内压进行监测 | CN113440142A,CN215272818U,CN113440140A,CN215272816U |
4.2 产业链上游-接口器件(BCI芯片)关键技术专利态势
4.2.1 接口器件(BCI芯片)技术简介
接口器件(BCI芯片)涵盖模拟、数字、通信多种功能,其主要用于对采集到的脑电信号进行前端处理,包括放大器、滤波器、模数转换器等BCI芯片。目前BCI芯片主要有通用芯片和ASIC两种方案,通用芯片通常使用TIADS1299+ST32MCU+配套电源管理芯片+蓝牙/私有协议芯片等方案组成模组,而为了实现更高性能/更低功耗,特别是对于侵入式/半侵入式方案,需要研发定制脑机ASIC信号处理芯片。由于脑机接口对“信号处理精度、功耗控制、体积集成”的需求,因此脑机ASIC信号处理芯片是实脑机接口器件(BCI芯片)中的主流趋势。围绕“信号采集-处理-传输-安全”四大环节,脑机ASIC混合信号处理芯片的关键技术分支可以分为以下5类:低噪声模拟前端技术、存算一体与神经形态架构、低功耗与无线传输、高通道密度与微型封装、安全与使用寿命。各分支含义如下表所示:
表4-4 接口器件(BCI芯片)技术分支
一级分支 | 二级分支 | 技术含义界定 |
接口器件(BCI芯片) | 低噪声模拟前端技术 | 在芯片模拟信号处理阶段,通过电路设计(如低噪声放大器、高精度滤波器)最大程度抑制电子噪声,同时精准放大微弱脑电信号 |
存算一体与神经形态架构 | 将计算单元与存储单元融合,神经形态架构则模仿人脑神经元与突触的连接模式,通过并行、稀疏计算高效处理脑电信号的时空特征 | |
低功耗与无线传输 | 通过芯片工艺优化、电路拓扑创新、算法-硬件协同,在保证信号处理性能的前提下,降低芯片功耗,实现无线能量传输 | |
高通道密度与紧凑封装 | 通过先进封装工艺、微型化电路设计,在有限的芯片面积内集成更多独立信号采集通道 | |
安全与使用寿命 | 提高器件生物相容性与延长器件使用寿命 |
4.2.2 三大维度透视接口器件(BCI芯片)发展:脑机接口芯片的演进与前沿
4.2.2.1 从性能突破到系统集成:脑机接口芯片的技术演进之路
脑机接口作为融合生命科学、信息技术科学的前沿领域,其脑机接口芯片技术发展脉络清晰。在 2019 年之前,脑机接口芯片以探索性研发为主,通道数普遍在百级以内,多采用传统硅基电极,信号采集精度有限,且设备体积较大、功耗较高,主要聚焦实验室场景的基础原理验证,非侵入式路径因信噪比问题进展缓慢,侵入式路径的生物相容性与长期稳定性也未得到充分解决,整体处于技术雏形阶段。自 2019 年以来,脑机接口芯片技术呈现加速发展态势,演进过程可划分为三个鲜明阶段,具体发展路线图如下所示:

图4-21脑机接口芯片核心技术发展路线图
基于路线图,近年来脑机接口芯片技术的发展主要体现在以下几个阶段:
第一阶段,信号采集精度持续提升:发展的核心驱动力是追求更高的通道数量和信噪比。例如,Neuralink在2019年展示的N1芯片已集成1024个电极通道,而其后继设计更是目标超过16000个通道。这种增长旨在从海量神经元中捕获更丰富的信号。在非侵入式路径上,技术进步体现在通过新材料和新电极结构来优化信噪比。
第二阶段,处理能力与智能化演进:技术重点从单一采集转向高性能、超低功耗的信号处理与智能解码。专用处理芯片开始强化并行计算能力,利用存算一体架构,并集成先进的AI算法,以实现对神经信号的实时、高精度解码,将原始信号转化为控制指令。芯片设计从单一功能模块向“感知-计算-调节”一体化探索。
第三阶段:进入2025年以后,脑机接口芯片技术进入一体化集成阶段,聚焦于系统级性能的全面提升与多维度目标的协同实现。本阶段的核心任务是从单一性能突破转向高通道、高速率、超低延时、超低功耗、安全使用等多重共性目标的整体优化,推动脑机接口系统向更高效、更可靠、更实用的方向演进。同时,系统架构持续深化“感知‑计算‑调节”一体化探索,强调芯片与生物体的深度融合与闭环交互能力,为下一代脑机接口的规模化、场景化应用奠定基础。
4.2.2.2 从技术演进到双轨并进:脑机接口芯片的中外发展路径解析
当前,全球脑机接口芯片领域已呈现出清晰的差异化竞争格局。国内外企业与研究机构依据自身技术储备、市场定位与监管环境,选择了截然不同的发展路径,共同推动着技术前沿的多元化探索。目前市场上各大公司先后推出了相应的脑机信号处理芯片,具体如下表所示。
以美国企业为代表的技术路线,呈现出鲜明的“高性能、高集成、攻尖端”特征。
技术路线上,主力聚焦于侵入式高通道数方案,以此作为解锁大脑高维信息的关键。例如,Neuralink的N1芯片通道数达3072,致力于从单个神经元层面获取信号;Paradromics的Connexus D4更是将通道数提升至惊人的40000,旨在实现更大脑区的覆盖。同时,国外团队积极布局微创植入路径,如Synchron的Stentrode通过血管内植入(通道数16),在手术安全性与临床应用便捷性上取得了FDA认证的重大突破。系统设计上,普遍强调无线化、集成化。N1芯片集成了无线通信与传感器,实现了闭环刺激;Connexus D4采用激光雕刻微电极与模块化设计,体现了高度的系统集成思想。应用场景上,优先瞄准军用、医疗高端等对性能极度敏感、支付能力强的领域,如军用通信、重度瘫痪治疗、严重神经损伤修复等,技术驱动特征明显。
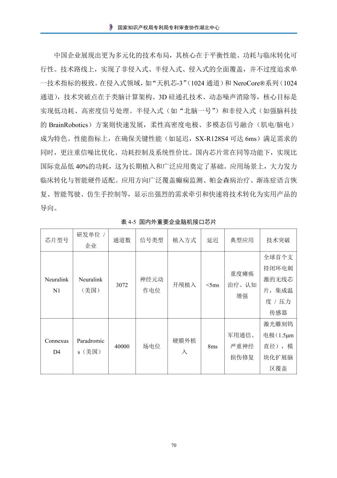
中国企业展现出更为多元化的技术布局,其核心在于平衡性能、功耗与临床转化可行性。技术路线上,实现了非侵入式、半侵入式、侵入式的全面覆盖,并不过度追求单一技术指标的极致。在侵入式领域,如“天机芯-3”(1024通道)和NeroCore®系列(1024通道),技术突破点在于类脑计算架构、3D硅通孔技术、动态噪声消除等,核心目标是实现低功耗、高密度信号处理。半侵入式(如“北脑一号”)和非侵入式(如强脑科技的BrainRobotics)方案则快速发展,柔性高密度电极、多模态信号融合(肌电/脑电)成为特色。性能指标上,在确保关键性能(如延迟,SX-R128S4可达6ms)满足需求的同时,更注重信噪比优化、功耗控制及系统性价比。国内芯片常在同等功能下,实现比国际竞品低40%的功耗,这为长期植入和广泛应用奠定了基础。应用场景上,大力发力临床转化与智能硬件适配。应用方向广泛覆盖癫痫监测、帕金森病治疗、渐冻症语言恢复、智能驾驶、仿生手控制等,显示出强烈的需求牵引和快速将技术转化为实用产品的导向。
表4-5 国内外重要企业脑机接口芯片
芯片型号 | 研发单位 / 企业 | 通道数 | 信号类型 | 植入方式 | 延迟 | 典型应用 | 技术突破 |
Neuralink N1 | Neuralink(美国) | 3072 | 神经元动作电位 | 开颅植入 | <5ms | 重度瘫痪治疗、认知增强 | 全球首个支持闭环电刺激的无线芯片,集成温度 / 压力传感器 |
Connexus D4 | Paradromics(美国) | 40000 | 场电位 | 硬膜外植入 | 8ms | 军用通信、严重神经损伤修复 | 激光雕刻钨电极(1.5μm 直径),模块化扩展脑区覆盖 |
Stentrode | Synchron(美国) | 16 | 局部场电位 | 血管内植入 | 50ms | 渐冻症患者运动功能恢复 | 全球首款获 FDA 认证的血管内植入芯片,手术时间 < 2 小时 |
天机芯 - 3 | 北京脑科学与类脑研究中心(中国) | 1024 | 多模态神经信号 | 半侵入式 | 10ms | 智能驾驶、复杂决策系统 | 3D 硅通孔技术提升传输效率,类脑计算架构降低功耗 |
SX-R128S4 | 海南大学(中国) | 128 | 神经元电信号 | 侵入式 | 6ms | 癫痫监测、脊髓损伤康复 | 高通量采集与刺激芯片,信噪比达 22dB,功耗较国际竞品低 40% |
NeroCore® 系列 | 芯智达(中国) | 1024 | 皮层场电位 | 侵入式 / 半侵入式 | 12ms | 帕金森病治疗、猕猴全脑信号采集 | 22nm CMOS 工艺,Dynamic Noise Cancellation 技术解决 0.1μV 信号 |
Galea | OpenBCI(美国) | 40 | EEG/fNIRS | 头戴式 | 300ms | 神经反馈训练、情绪识别 | 首个集成皮肤电信号与心率监测的混合系统,开发者生态超 5 万人 |
北脑一号 | 北京脑科学中心(中国) | 128 | 脑皮层信号 | 半侵入式 | 15ms | 渐冻症语言恢复、瘫痪患者运动控制 | 柔性高密度电极,128 通道同步采集,术后风险降低 70% |
NextMind VISIO | NextMind(法国) | 6 | SSVEP 视觉诱发电位 | 头戴式 | 150ms | AR 眼镜控制、游戏交互 | 基于稳态视觉诱发电位,5 分钟快速学习适配 |
BrainRobotics | 强脑科技(中国) | 8 | 肌电 / 脑电融合 | 非侵入式 | 200ms | 仿生手控制、教育训练 | 意念控制仿生手抓握精度 99.3%,获 FDA 认证并出口 40 国 |
综上可知,国外企业在脑机接口芯片上聚焦高端,追求极致性能与系统集成,凭借先发优势,在侵入式高空间分辨率、无线系统集成、攻克尖端医疗难题上暂居领先。中国内企业的核心竞争力在于以“低功耗、高密度”为目标的技术体系创新,其通过发展类脑计算架构与系统级优化技术,在满足特定应用场景性能需求的同时,显著提升了芯片的临床适用性与产品性价比,构建了快速迭代和市场渗透能力。
4.2.2.3 从单点突破到系统协同:脑机接口芯片的前沿发展方向剖析
2025 年脑机接口芯片进入一体化集成关键阶段,2025年7月,工业和信息化部、国家发展改革委等七部门联合发布《关于推动脑机接口产业创新发展的实施意见》(下称《意见》),《意见》指出:明确要求突破关键脑机芯片技术:一是发展高通道、高速率脑信号采集芯片,强化模数转换和噪声抑制能力;二是研发超低功耗处理芯片,推动感知、计算、调节功能一体化集成;三是攻关高速率、高可靠通信芯片,提升信号传输抗干扰能力。
其中,要实现超低功耗处理芯片,主要途径是依赖存算一体于神经形态架构芯片的研发。存算一体是一种将存储单元与计算单元集成在同一芯片内的新型计算架构,通过直接在存储单元内部执行计算操作,能显著降低数据搬运产生的功耗与延迟。神经形态架构芯片是一种模仿生物神经系统结构和功能的集成电路,旨在实现类似人脑的信息处理方式,通过模拟神经元和突触的行为,以低功耗、高效能的方式执行复杂的计算任务。存算一体与神经形态架构芯片通过架构创新、能效优化和实时处理能力的突破,为脑电信号分析带来了革命性的技术变革。目前清华大学集成电路学院与天津大学脑机海河实验室团队合作研发的 128Kb 规模的忆阻器芯片。该忆阻器芯片作为自适应脑电解码器,采用单步解码策略,将稳态视觉诱发电位(SSVEP)脑电意图信号的三步解码过程整合为单一步骤,计算复杂度降低 6.5 倍,能耗比传统 CPU 降低了三个数量级,归一化处理速度提升了两个数量级。同时,团队开发的交互式更新框架,利用误差相关电位(ErrP)作为反馈信号,使芯片能够与动态变化的脑信号协同演进、相互适应,在十名被试参与且平均长达六小时的人机交互实验中,解码准确率比传统接口提高了约 20%。
在实现脑机接口芯片低功耗、微型化、高安全性和高速率的技术路线上,Neuralink 的 N3 芯片在无线传输方面取得重大进展,其神经信号处理能力达到每秒 20 亿次运算,功耗控制在 3.8 毫瓦。数据压缩算法革新使 2048 通道的神经信号可通过 6.7MHz 带宽实时传输,延迟从 28 毫秒降至 1.8 毫秒,满足了即时交互需求。
在实现高通道密度与微型封装的技术路线上,主要需要实现高密度电极与微型化设计提升集成度。目前由武汉衷华脑机接口公司团队研发的65000通道双向脑机接口芯片,通道密度远超国外同类产品(国外最多3000多通道),且为双向传输。该芯片采用微针阵列技术(最大通道数65536),单个微针包含64个电极触点,通过32×32阵列排布,覆盖59平方毫米脑区面积,实现高密度通道与微型封装的结合。
在安全与使用寿命方面,生物相容性与长期稳定性成为关键。由清华大学与脑陆科技联合研发的无线脑机接口系统“天枢-2”完成全球首例渐冻症患者临床植入通过 1.5mm超薄芯片实现大脑信号的无线传输,实现生物相容性突破。在芯片表面修饰聚多巴胺-肝素复合涂层,使神经细胞存活率达 98%,植入 12 个月后仍保持稳定信号输出,远超 Neuralink 动物实验中6个月的信号衰减周期。
由此可见,目前在脑机接口芯片在单一性能追求上已实现了重大突破。在政策引导与市场需求的双重推动下,脑机接口芯片技术的前沿发展方向将呈现从单一性能突破转向高通道、高速率、超低延时、超低功耗、安全使用等多重共性目标的整体优化。
4.2.3 接口器件(BCI芯片)专利全景:全球稳步增长,国内快速崛起,省内龙头引领
4.2.3.1 接口器件(BCI芯片)全球专利现状
全球 BCI 接口器件(BCI芯片)专利申请呈现“稳步增长-加速突破”的发展态势,技术创新活跃度持续提升。如图所示,2006-2010年期间,全球专利申请量处于较低水平,年均申请量不足 50 项,此阶段技术尚处于基础研发期,主要以高校、科研机构的理论探索和原型设计为主,市场关注度较低。2011-2020年,专利申请量逐步攀升,年均申请量突破 100 项,随着人工智能、新材料技术与脑机接口的融合,接口器件(BCI芯片)的微型化、集成化技术开始涌现,美敦力、Neuralink 等海外企业逐步加大研发投入,推动技术从实验室走向产业化试点。2021 年以后,专利申请量进入快速增长通道,2023 年申请量接近 400 项,一方面得益于全球脑科学计划的密集推进(如美国“脑计划”、中国“脑科学与类脑研究”重大项目),另一方面,接口器件(BCI芯片)在神经调控、运动康复等临床场景的应用需求激增,促使企业、科研机构加速技术迭代,形成专利申请高峰。

图4-22 BCI接口器件(BCI芯片)全球专利申请整体趋势
在接口器件(BCI芯片)领域,主要来源地呈现“美国主导-中国崛起”的格局,其技术来源地分布以及申请趋势如下图所示,全球技术来源地主要集中于中国、美国、韩国、日本、俄罗斯五大区域,各区域发展特点差异显著。美国是接口器件(BCI芯片)技术的发源地,2006-2011年期间,专利申请量长期位居全球首位。中国自2015年后成为接口器件(BCI芯片)技术的核心来源地之一,2024年专利申请量超过300项,远超其他国家/地区。而韩国和日本以及俄罗斯,年均不足 10 项,主要来自国内高校,尚未形成规模化技术输出。

图4-23接口器件(BCI芯片)技术来源地占比

图4-24接口器件(BCI芯片)各技术来源地申请量趋势
从全球不同国家受理BCI 接口器件(BCI芯片)的专利数量占比环状图来看,中国以63.61% 的占比占据绝对主导地位,美国占比 21.38%,二者合计占比超八成。这充分表明中美是全球在 BCI 接口器件(BCI芯片)专利布局的重点国家。而韩国、日本、俄罗斯等国家的占比相对较低,分别为 2.53%、1.33%、1.3%,其他国家总计占比 9.82%,均与中美存在较大差距,在全球 BCI 接口器件(BCI芯片)专利布局中处于相对次要的位置。

图4-25接口器件(BCI芯片)目标市场国占比
在接口器件(BCI芯片)领域,创新主体呈现 “高校主导基础研究、企业引领产业化” 的格局,全球前 20 位创新主体涵盖高校、企业、科研机构三类,技术优势与研发方向差异显著,如图所示。

图4-26接口器件(BCI芯片)全球重要申请人专利申请量排名
结合全球专利数据,国内高校在全球前 20 位申请人中占据 13席,是接口器件(BCI芯片)领域的核心创新力量且专利申请量远超海外高校。其中,天津大学以74 项专利位居全球首位。清华大学45 项、华南理工大学36项紧随其后,清华大学重点研发侵入式接口器件(BCI芯片)(如柔性电极接口、植入式信号放大器),与北京品驰等企业合作推进临床转化;华南理工大学则专注于接口器件(BCI芯片)的生物相容性封装技术,专利多应用于神经调控场景。此外,西安交通大学(34 项)、浙江大学(25项)、电子科技大学(25项)等高校,分别在低功耗接口芯片、多模态信号接口、无线传输接口领域形成特色技术,共同构成国内高校的创新矩阵。海外企业虽数量较少,但凭借核心技术积累与全球布局,在接口器件(BCI芯片)领域占据主导地位。美敦力公司以 21项专利位列全球第四,是唯一进入前 20 的海外企业,专利覆盖侵入式接口器件(BCI芯片)全产业链:从信号采集接口到神经调控接口,形成强大的技术壁垒。
4.2.3.2 脑机接口器件(BCI芯片)国内专利现状
国内企业与科研机构在接口器件(BCI芯片)领域起步较晚,但增长迅速。武汉衷华脑机(28项)、北京脑陆科技(25 项)是代表性主体。其中武汉衷华脑机的专利广泛分布在脑机接口相关的多个技术领域,涵盖人工智能、医疗技术辅助、人机交互、神经接口电路、脑电信号处理、脑电检测设备等众多细分领域。北京脑陆科技有限公司的专利布局同样聚焦于脑电相关技术领域,涉及 EEG 信号采集、处理、分析以及基于脑电的各种应用场景,如情绪调控、疾病筛查、记忆力增强、意念识别等,关注的技术问题集中在脑电信号采集的准确性、稳定性和抗干扰能力,以及基于脑电信号的各种应用算法的准确性和效率问题。与武汉衷华脑机融合科技发展有限公司相比,其技术领域更侧重于脑电信号的实际应用方面,在脑电应用场景的开发上投入较多研发精力,试图通过丰富的应用场景来占据市场份额。

图4-27接口器件(BCI芯片)国内专利申请量排名
从国内 BCI 接口器件(BCI芯片)创新主体专利申请量柱状图可见,整体呈现出头部引领、高校主导且企业积极参与的格局。天津大学专利申请量一骑绝尘,远超其他主体,彰显出在该领域强大的研发实力与深厚积累,处于绝对领先地位。清华大学、华南理工大学等高校的申请量也较为突出,这类高校凭借丰富的人才储备、优质的科研平台,在基础研究与技术创新层面优势显著,是推动领域发展的核心力量。
同时,武汉衷华脑机融合科技发展有限公司等企业跻身前 20,体现出产学研融合的趋势。企业在成果转化与市场化应用上更具优势,其参与能加速技术落地,助力产业发展。
4.2.3.3 脑机接口器件(BCI芯片)湖北省专利现状
在接口器件(BCI芯片)领域,中国自2015年后成为接口器件(BCI芯片)技术的核心来源地之一,从区域分布看,国内专利高度集中于技术创新资源密集的省市,如图所示,北京以349项专利位居首位,依托清华大学、北京大学等高校以及高新企业(如北京脑陆科技等)的科研优势,在专用芯片接口、多模态信号处理接口领域形成技术积累;广东以 304项紧随其后,深圳、广州的企业(如深圳脑虎、广东强脑科技)聚焦消费级接口器件(BCI芯片)(如可穿戴脑电接口),专利产业化导向明显;江苏(218 项)、上海(198 项)则凭借产业园区优势,推动接口器件(BCI芯片)与医疗器械、人工智能产业融合,形成 “研发 — 生产 — 应用” 闭环。此外,陕西(164 项)、浙江(158项)陕西(130项)、天津(126项)、湖北(97 项)等省份排位在5-8位,整体专利数量与头部省市仍有差距。

图4-28接口器件(BCI芯片)各省申请量排名
从专利角度对湖北省内在脑机接口器件(BCI芯片)的重要申请人进行统计,如下表所示:
表4-6 湖北省脑机接口器件(BCI芯片)重要申请人统计
[标]原始申请(专利权)人 | 专利数量 |
武汉衷华脑机融合科技发展有限公司 | 28 |
武汉智普天创科技有限公司 | 12 |
中国地质大学(武汉) | 6 |
湖北大学 | 6 |
武汉依瑞德医疗设备新技术有限公司 | 6 |
武汉衷华脑机融合科技发展有限公司以 28 项专利申请量居首,专注于以“高通道密度与紧凑封装”为核心,将芯片封装在微针阵列中。武汉智普天创科技有限公司申请 12 项专利,专注于脑电采集设备创新,设计便携式帽子、抗干扰装置等;在信号处理上,对脑电信号进行放大、滤波等操作;还实现无线传输功能,并将脑电应用于认知评估,体现了在脑电信号采集与应用的多元探索。湖北大学和中国地质大学(武汉)均申请 6 项专利。湖北大学侧重忆阻器研发,将其应用于神经系统和逻辑电路,还探索神经网络资源共享与仿真模型设计。中国地质大学(武汉)构建多种分数阶忆阻神经网络模型,设计相关电路用于记忆和情感识别,凸显在神经网络理论与应用的研究。武汉依瑞德医疗设备新技术有限公司同样申请 6 项专利。主要围绕经颅磁刺激设备创新,包括不同类型刺激器、测试设备及定位帽,为磁刺激治疗提供技术支持。
4.2.4 重要申请人分析:全球先锋Neuralink与国内领军清华大学接口器件(BCI芯片)专利分析
4.2.4.1 Neuralink
从专申请数据来看,Neuralink企业虽未进入全球重要申请人前 20。但从市场数据来看,Neuralink已经成为侵入式脑机接口的全球标杆企业。其研发的N1芯片通过1024个高密度电极直接植入大脑皮层,已为12名患者成功植入,实现了意念控制电脑、游戏和机械臂的突破性进展,定义了侵入式脑机接口的技术上限。
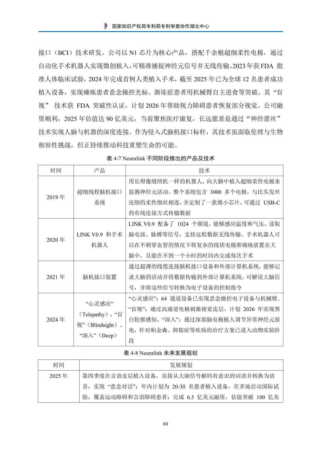
Neuralink是埃隆・马斯克于2016年创立的美国神经科技公司,核心专注侵入式脑机接口(BCI)技术研发。公司以N1芯片为核心产品,搭配千余根超细柔性电极,通过自动化手术机器人实现微创植入,可精准捕捉神经元信号并无线传输。2023年获FDA 批准人体临床试验,2024年完成首例人类植入手术,截至2025年已为全球12名患者成功植入设备,实现瘫痪患者意念操控光标、渐冻症患者用机械臂自主进食等突破。其 “盲视” 技术获 FDA 突破性认证,计划2026年帮助视力障碍患者恢复部分视觉。公司融资顺利,2025年估值达90亿美元,当前聚焦医疗康复,长远愿景是通过“神经蕾丝”技术实现人脑与机器的深度连接。作为侵入式脑机接口标杆,其技术虽面临伦理与生物相容性挑战,但正持续推动科技重塑生命的可能。
表4-7 Neuralink不同阶段推出的产品及技术
时间 | 产品 | 技术 |
2019年 | 超细线程脑机接口系统 | 用长得像缝纫机一样的机器人,向大脑中植入超细柔性电极来监测神经元活动。整个系统包含 3000 多个电极,与比头发丝还细的柔性细丝相连,并定制了一款微小芯片,可通过 USB-C 的有线连接方式传输数据 |
2020年 | LINK V0.9 和手术机器人 | LINK V0.9 配备了 1024 个频道,能够感应温度和气压,读取脑电波、脉搏等信号,支持远程数据无线传输。手术机器人可以在不刺穿血管的情况下将复杂的线状电极准确地放置在大脑中,且能在不到一个小时的时间内完成每次手术 |
2021年 | 脑机接口装置 | 通过超薄的线缆连接脑机接口设备和外部计算机系统,能够记录大脑的活动并将数据传输到外部计算机系统,可解读大脑信号,并将这些信号转换为电子设备的控制指令 |
2024年 | “心灵感应”(Telepathy)、“盲视”(Blindsight)、“深入”(Deep) | “心灵感应”:64 通道设备已实现意念操控电子设备与机械臂。“盲视”:通过高通道电极刺激视觉皮层,计划 2026 年实现黑白轮廓感知。“深入”:通过深部脑电极植入调节异常神经元放电,针对帕金森、抑郁症等疾病的治疗方案已进入动物实验阶段 |
表4-8 Neuralink未来发展规划
时间 | 发展规划 |
2025年 | 第四季度在言语皮层植入设备,直接从大脑信号解码有意识的词语并转换为语音,实现 “意念对话”;年内计划为 20-30 名患者植入设备,在多地启动国际试验,覆盖运动障碍和言语障碍患者;完成 6.5 亿美元融资,估值突破 100 亿美元,计划将植入体产量提升至数百万个,加速商业化准备 |
2026年 | 首位盲视参与者通过视觉皮层植入恢复低分辨率导航能力,最终目标实现多光谱视觉;单植入体电极数量从 1000 个增至 3000 个,提升信号采集精度和功能多样性;通过与西门子合作的高分辨率扫描设备,建立人类大脑数据库,优化手术定位和自动化规划 |
2027年 | 首次实现运动、语言、视觉皮层的多设备同步植入,通道数量提升至 10000 个,支持复杂神经调控;针对精神疾病、慢性疼痛等神经障碍开展临床试验,探索脑机接口在非运动领域的应用;开始与人工智能技术结合,尝试将脑信号与 AI 模型实时交互,提升解码效率和功能拓展 |
2028年 | 每个植入物通道数超过 25000 个,通过多植入物系统覆盖全脑区域,实现对任意脑区的精准读写;目标建立生物大脑与外部机器的高带宽连接,支持意识共享、认知增强等前沿场景,与 AI 实现深度融合;计划将设备推向消费市场,初期聚焦医疗领域,逐步扩展至健康人群的认知提升 |
Neuralink在全球的专利布局数量为120件,其专利布局国家如下图所示:

图4-29 Neuralink全球专利布局
由图可知,Neuralink 的专利布局国家/地区分布以美国64 件专利占据绝对主导,体现其对本土市场的核心关注;其次是欧洲专利局(14 件)和日本(12 件),反映其对欧洲、日本等科技与医疗市场的布局;世界知识产权组织(10 件)、韩国(8 件)、加拿大(6 件)、澳大利亚(4 件)、德国(2 件)的布局则是对全球主要市场的补充,对中国市场的知识产权布局尚未展开。整体呈现 “以美国为核心,辐射全球关键科技与医疗市场” 的专利布局策略。

图4-30 Neuralink专利技术路径
从专利布局的技术领域和时间维度,可清晰梳理出Neuralink技术演进逻辑:
(1)辅助植入设备及器械:从“精准植入”到“智能避障”
2019 年聚焦基础植入工具,通过机器人三角定位实现微米级电极植入(US11291503B2),解决 “能不能植入” 的问题。2021 年推出开颅铣削系统与颅骨底座构件(US20230165594A1、US20230157779A1),优化手术植入的准确性与安全性,解决 “手术如何更安全” 的问题。2022-2023 年升级为高效植入与智能避障,一方面通过套管技术实现多根导线的高效植入(US12042174B2),另一方面用快速图像处理算法让机器人在手术中避开血管(US20240386571A1),解决 “如何更高效、更安全植入” 的问题。
(2)生物相容性电缆及电极阵列:从“基础兼容”到“集成密封”,2019-2020年推出生物相容性多电极、带状电缆(US20200085375A1、US11107703B2),解决“与人体组织相容”的基础问题。2021年升级为密封外壳与间隔电线设计(US20230154809A1 等),通过长时间防止液体或气体通过来确保植入式设备的使用寿命,解决“如何长期稳定工作”的问题。
(3)信号分析处理:从“检测记录”到“解码传输”:2020年实现实时神经尖峰检测(US20210012909A1),解决“能不能捕捉信号”的问题。2021年突破脑电信号解码(US11630516B1),实现信号从“捕捉”到“理解”的跨越。2022年优化神经信号压缩(US12369863B2),提升信号传输效率;2023年布局无线神经植入物带外配(US20240232340A1),使用磁感应或神经信号的带外配对确认技术通过验证配对过程的真实性、防止中间人攻击并确保数据完整性,解决“如何实现神经接口的无线通信安全”问题。
(4)芯片及制造工艺:从“紧凑封装”到“高密度集成”:2019 年聚焦紧凑封装(US11444056B2),解决“芯片小型化”的问题。2021年推出三电平编码发送器(US11582072B1),解决了神经植入中的功耗和安全挑战、用于神经学数据的片上网络(US11663151B2)提出一种片上系统(SoC)架构,实现来自多个电极的神经数据的可靠、高效的通信和处理,通过根据信号阈值定制数据包长度和内容来减少带宽并改进数据处理,从而增强大脑活动的覆盖和分析。2022 年升级为高密度集成芯片制造工艺、多路复用器(US20240128222A1、US12248629B2),实现芯片“高密度、多功能”的突破,解决“如何用更小芯片实现高密度的神经信号记录”的问题。
(5)无线电力传输:从“皮下中继”到“谐振高效”:2020 年布局皮下继电器(US20210007602A1),解决“无线供电的基础传输”问题。2021年升级为用于医疗植入物的电容屏蔽线圈(US12142950B2)、小型植入设备无线充电线圈(US12020863B2),提升无线供电的效率与稳定性,解决“如何更高效、更安全地无线供电”的问题。
综合Neuralink的产品以及专利布局可知,Neuralink 的知识产权保护策略紧密围绕产品迭代节奏,形成 “技术布局-产品落地-专利护航”的闭环。针对侵入式脑机接口技术,从植入设备、电极材料、信号处理、芯片制造、无线传输等全链条布局专利。Neuralink 在脑机接口领域专利申请量相对不多,在全球的专利布局数量为120件,合并同族之后专利为30项。可见,Neuralink采用的是“少而精”的核心专利布局,聚焦核心基础技术,捕捉技术成熟度高、生命周期长的核心模块,构建专利壁垒。同时脑机接口属于高度前沿的医疗与科技交叉领域,技术细节的公开可能导致快速模仿或伦理争议,Neuralink 选择将部分技术作为商业秘密保护,例如植入物的生物相容性材料配方、信号解码的核心算法等,通过不申请专利的方式,避免技术细节过早公开。
4.2.4.2 清华大学
清华大学在信号采集、信号解码、神经调控、脑控外设、接口器件(BCI芯片)五个技术分支均布局了大量专利,采用多团队协同、学科交叉融合、产学研医合作以及注重成果转化与应用的模式,在脑机接口方面取得了诸多重要研究进展。清华大学作为脑机接口产业的重要申请人,在接口器件(BCI芯片)方面,其申请的专利量为45 项,位于全球申请人排名第二位。以下为清华大学在脑机接口方面的重要研究团队介绍:
表4-9 清华大学在脑机接口方面的重要研究团队
团队核心 | 主要研究成果 | 专利 |
洪波教授团队 | 研发的无线微创脑机接口 NEO,把电极放在大脑硬膜外,采用近场无线供电和无线传输信号,体内无需电池,终身可用 | CN119046652B CN113420672B CN112886304B |
高小榕、高上凯教授团队 | 在头皮脑电稳态诱发电位脑机接口中,达到 319 比特 / 分钟的信息传输率,超过当时国际同类脑机接口最高水平 | |
清华大学集成电路学院与天津大学脑机海河实验室团队 | 基于忆阻器类脑计算芯片的新型脑机接口解决方案,相关成果发表在《自然电子学》上。该研究实现了生物大脑与神经形态忆阻器类脑芯片的首次紧密交互与协同演进 | - |
钱鹤、吴华强教授团队 | 2020 年,研制出全球首款忆阻器存算一体芯片和系统,集成了 8 个忆阻器阵列和完整的外围控制电路,以更小的功耗和更低的硬件成本大幅提升了计算设备的算力。 在国际上首次实现了全系统集成、支持高效片上学习的忆阻器存算一体芯片,通过一种基于符号和阈值的权重更新算法及硬件架构,解决了传统CMOS电路与忆阻器适配性差的问题,并使芯片在增量学习任务中的功耗仅有传统硬件的1/35,为边缘端人工智能硬件平台提供了一种新的高能效解决方案。 | CN113010213B |
尹首一教授、魏少军教授及香港科技大学涂锋斌教授团队 | 提出可兼顾能效、精度和灵活性的AI芯片新范式,可重构数字存算一体架构,设计出国际首款面向通用云端高算力场景的存算一体AI芯片ReDCIM | |
集成电路学院唐建石副教授、吴华强教授和天津大学脑机海河实验室团队许敏鹏教授、明东教授 | 2024 年,研制出多模态感存算一体化光电忆阻器阵列,并搭建单片集成原型系统,用于处理多阶视觉任务。该系统片上集成了 1kb(1024 个)1T-1OEM 光电忆阻器阵列与硅 CMOS 外围电路 |
表4-10 清华大学与医院的合作情况
医院 | 合作成果 |
宣武医院 | 清华大学医学院洪波教授团队与宣武医院合作,成功进行了无线微创脑机接口 NEO 的首例临床植入试验 |
天坛医院 | 洪波教授团队联合天坛医院贾旺主任团队成功进行了第二例临床植入试验,进一步验证了 NEO 系统的安全性和有效性 |
上海华山医院 | 洪波教授团队在上海华山医院开展了第三例脊髓损伤患者的脑机接口临床试验,帮助患者实现了脑控相关功能 |
三博脑科 | 三博脑科全资子公司北京三博脑科医院有限公司与清华大学生物医学工程学院联合成立 “脑机精准医学联合研究中心”,聚焦脑疾病大数据建模与计算、精准诊疗新技术等前沿领域,推动脑机精准医学技术创新与临床转化 |
表4-11 清华大学与公司的合作情况
公司 | 合作成果 |
北京品驰 | 研制出国产首个脑起搏器、国产首个迷走神经刺激器、国产首个骶神经刺激器、国产首个脊髓刺激器等系列神经调控产品。 |
常州瑞神安 | 医疗器械临床试验和应用研究 |
博睿康科技 | 开发了无线微创植入脑机接口 NEO 系统。 |
三博脑科 | 三博脑科为联合研究中心提供资金保障和临床试验基地,承接脑机接口的临床验证工作。 |
存算一体与神经形态架构芯片是突破传统冯・诺依曼架构 “存储墙” 的新型 AI 芯片技术。存算一体通过将计算逻辑嵌入存储单元,直接在存储内完成矩阵乘加等运算,大幅减少数据搬运带来的高能耗与高延迟,能效比较传统架构提升数倍,适用于边缘计算、AI 推理等场景。神经形态架构则仿生大脑突触与神经元工作模式,结合脉冲神经网络与非易失存储技术,实现事件驱动的低功耗计算,部分方案能效可达百 TOPS/W 级别。两者常深度融合,前者提供高效计算基础,后者赋予类脑智能特性,共同为脑机接口场景提供高能效、高精度的硬件支撑,是下一代 BCI芯片的核心发展方向。
关于存算一体与神经形态架构芯片在脑机接口应用领域,全球重要申请人包含高校、科研机构及企业。从下图中可见,清华大学在该领域的专利布局远超其他机构。其优势在于,依托存算一体 + 神经形态技术的融合研发,在脑机接口场景中实现了更低能耗与更高实时性-相关芯片方案适配脑电信号的高动态特性,专利覆盖核心存储-计算单元架构,技术成熟度与落地进度均处于国内前列。此外,中科院、华中科大等机构也有布局,但从图中数据看,清华大学在该领域的技术积累与专利规模已形成显著领跑优势,是国内该方向脑机接口硬件创新的核心力量。

图4-31存算一体与神经形态架构芯片的申请量全球前20申请人
且根据前面分析,清华大学在脑机接口方面具备多个优势研究团队,如,钱鹤、吴华强教授团队;唐建石副教授团队。清华大学在脑机接口方面与多家企业开展了合作,与多家医院开展合作,进行脑机接口的临床试验,通过产学研结合的方式,推动脑机接口技术的研发、临床转化与应用。
4.3 产业链中游-信号处理关键技术
4.3.1 信号处理简介
信号处理位于脑机接口产业链的中游,信号处理的核心算法是脑机接口实现“脑-机”高效交互的核心驱动力。无论是采用侵入式还是非侵入式采集方式,采集的脑电信号微弱、混迭严重,需要将非平稳的脑电获得翻译成外部设备能够识别、执行的控制指令。信号处理阶段包括预处理、特征提取和信号解码三个重要的环节。预处理是对脑电信号的噪声进行降噪处理,增强信号质量;对于EEG信号,常见噪声包括工频干扰、基线漂移和生理伪迹。特征提取是从脑信号中提取与具体任务相关且可辨识的特征,并构造特征向量;信号解码则是脑机接口技术的关键部分,利用特征向量对大脑信号进行区分,实现脑电信号解码,从而破译用户意图,以实现用户意愿,将信号解码后的结果转换为对外部设备的输出指令(例如:文字处理程序,轮椅等辅助器具或神经假体等),实现脑机接口在医疗、康复、虚拟显示、教育等领域的应用。
信号解码的准确率和响应速率直接决定了脑机接口系统的性能,比如在医疗领域,瘫痪患者借助脑机接口控制轮椅或机械臂时,解码的低误差可以避免误操作,快速响应则能让患者流畅完成动作。
4.3.2 信号处理的发展路线 解码技术快速迭代,驱动脑机接口技术的商业化进程
脑机接口信号处理是从复杂的神经信号中提取有意义信息并实现高精度意图解码的关键技术。其核心流程包括信号预处理、特征提取、信号解码。以下是对信号处理三个环节的常用算法进行介绍。
(1)信号预处理
信号预处理的目标是去除噪声并增强信号质量。对于非侵入式EEG信号,常见噪声包括工频干扰、基线漂移和生理伪迹。自适应陷波滤波器(ANF)可动态追踪频率偏移,而独立成分分析(ICA)和深度学习方法(如DeepCorr)在伪迹去除中表现优异。
(2)特征提取
特征提取是解码的核心步骤,涵盖时域、频域和时频联合分析。时域特征如Hjorth参数和AR模型系数适用于运动想象分类。频域特征如功率谱密度(PSD)和多窗谱估计(MTM)提升频带能量估计精度。空域滤波技术如CSP和FBCSP在运动想象分类中表现出色。时频分析方法如连续小波变换(CWT)和变分模态分解(VMD)对非平稳信号具有较强适应性。
(3)信号解码
传统的解码算法包括:典型相关分析(CCA)广泛用于稳态视觉诱发型 BCI的特征解码中,共空间模式(CSP)是解码运动想象中 EEG 信号特征的常用算法。线性判别分析(LDA) 是一种常用于 ERP 特征解码中的监督学习算法,具有计算量低、分类效果良好等特点。支持向量机(SVM)一种用于解决小样本、非线性及高维度问题的模式识别方法,具有较好的泛化能力,但训练速度较慢。神经网络(NN)是层状人工神经元的集合,可用于产生非线性决策边界。非线性贝叶斯分类器包括贝叶斯二次分类器、隐马尔可夫模型等非线性贝叶斯分类器等。
新兴的解码算法包括:事件相关成分分析用于分析稳态视觉诱发的解码、判别典型模式匹配用于基于极微弱 1 μV 以下ERP 高效解码与应用,黎曼几何分类器应用于事件相关去同步(event-related desynchronization,ERD)/事件相关同步现象(event-related synchronization,ERS)、ERP、SSVEP 特征解码中。将深度学习神经网络应用于脑电信号的解码中,其核心优势在于能够自动提取脑电信号中的复杂时空特征,显著提升了解码精度和系统性能。特别是卷积神经网络(CNN)和循环神经网络(RNN),能够自动学习脑电信号中的多层次特征,避免了传统方法中人工设计特征的局限性。CNN通过卷积层和池化层自动提取空间特征,而RNN及其变体(如LSTM、GRU)则擅长处理时间序列特征,能够捕捉脑电信号中的长期依赖关系。深度学习神经网络设计自适应能力强、可迁移性好、多类识别效率高的算法,是今后 EEG 信号特征解码的重要发展方向。
脑机接口(BCI)信号处理技术的相关产业发展始终围绕 “信号采集精度提升、噪声抑制能力优化、解码效率突破” 三大核心目标,伴随政策支持、资本投入与跨学科技术融合逐步从实验室走向产业化。以下结合全球及中国发展实践,按时间阶段梳理产业发展路径,并总结当前核心现状。
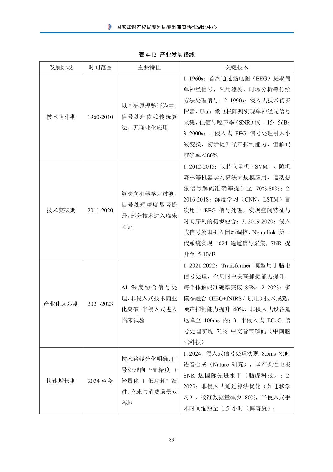
根据技术成熟度、商业化进展及关键突破节点,可将其产业发展划分为技术萌芽期、科研突破期、产业化起步期、快速增长期、未来发展四个阶段,各阶段核心特征、关键技术与产业动态如下:
表4-12 产业发展路线
发展阶段 | 时间范围 | 主要特征 | 关键技术 |
技术萌芽期 | 1960-2010 | 以基础原理验证为主,信号处理依赖传统算法,无商业化应用 | 1. 1960s:首次通过脑电图(EEG)提取简单神经信号,采用滤波、时域分析等传统方法处理信号;2. 1990s:侵入式技术初步探索,Utah 微电极阵列实现单神经元信号采集,但信号噪声率(SNR)仅 - 15~-5dB;3. 2000s:非侵入式 EEG 信号处理引入小波变换,初步提升噪声抑制能力,但解码准确率<60% |
技术突破期 | 2011-2020 | 算法向机器学习过渡,信号处理精度显著提升,部分技术进入临床验证 | 1. 2012-2015:支持向量机(SVM)、随机森林等机器学习算法大规模应用,运动想象信号解码准确率提升至 70%-80%;2. 2016-2018:深度学习(CNN、LSTM)首次用于 EEG 信号处理,实现空间特征与时间序列的初步融合;3. 2019-2020:侵入式信号处理引入闭环调控,Neuralink 第一代系统实现 1024 通道信号采集,SNR 提升至 5-10dB |
产业化起步期 | 2021-2023 | AI 深度融合信号处理,非侵入式技术商业化突破,半侵入式进入临床试验 | 1. 2021-2022:Transformer 模型用于脑电信号处理,全局时空关联捕捉能力提升,跨个体解码准确率突破 85%;2. 2023:多模态融合(EEG+fNIRS / 肌电)技术成熟,噪声抑制能力提升 40%,非侵入式设备延迟降至 100ms 内;3. 半侵入式 ECoG 信号处理实现 71% 中文音节解码(中国脑陆科技) |
快速增长期 | 2024至今 | 技术路线分化明确,信号处理向 “高精度 + 轻量化 + 低功耗” 演进,临床与消费场景双落地 | 1. 2024:侵入式信号处理实现 8.5ms 实时语音合成(Nature 研究),国产柔性电极 SNR 达国际先进水平(脑虎科技);2. 2025:非侵入式通过算法优化(如迁移学习),校准数据量减少 80%,半侵入式手术时间缩短至 1.5 小时(博睿康); |
未来发展 | 突破“任务绑定”局限,向“通用化”方向发展,通过小样本学习与迁移学习、元学习技术,实现“少数据高效解码”,深度学习的多模态处理,脑数据隐私、信号安全 |
在2025年7月23日发布的《七部门关于推动脑机接口产业创新发展的实施意见》中提出:应用人工智能技术强化解码能力和任务迭代优化能力,提升编解码准确率、响应速率和场景通用性。开展基于人工智能技术的解码算法研究,突破脑机指令快速解码、静息运动解码、视听觉解码等技术,实现脑意图的高效精准识别。开展神经解码的迁移学习方法研究,减少样本数据依赖,提升解码软件的跨设备、跨被试、跨任务能力。无论是从产业的发展路线还是从国家政策的角度来看,信号解码智能化,是信号处理的关键技术。
4.3.3 信号处理整体专利分析
全球专利申请数据显示,与信号解码相关的专利申请共计62792件,简单同族有39223项。

图4-32信号处理全球专利申请态势
从信号处理的全球申请趋势来看,技术萌芽与缓慢探索期在2006年到2014年期间,专利申请量维持在较低水平,增长非常平缓。这一时期属于技术发展的早期阶段。信号解码技术更多局限于实验室研究和小范围的临床实验,参与的商业机构较少,技术路径尚不明确,因此年申请量不高。加速成长与爆发期在2014年至今,专利申请量开始呈现稳定且显著的上升趋势,增速不断加快,特别是在2020年后曲线变得更加陡峭,技术逐渐成熟,随着深度学习等人工智能技术的飞跃,极大地提升了信号解码的准确性和效率,解决了该领域的核心瓶颈。从医疗康复(如卒中患者神经功能重建、意识障碍沟通)扩展到消费电子(如智能耳机、AR/VR的脑控交互),吸引了大量新参与者,包括高校、科研院所和科技公司。全球范围内对脑科学和人工智能领域的投资增加,也推动了研发和专利布局。
4.3.4 信号处理关键技术-信号智能解码 创新升级,筑牢脑机接口商业化落地技术根基
深度学习神经网络凭借自动特征学习、时空建模及端到端优化能力,有效突破了传统方法在噪声抑制、特征提取和分类精度上的瓶颈。当前主流深度学习模型已形成 “单一网络专攻特性、混合网络互补优势” 的应用格局,在运动想象、情绪识别、疾病相关信号解码等任务中实现精度与效率的双重提升。以下表格是目前主流智能解码模型的介绍:
表4-13 主流智能解码模型
模型类型 | 核心优势 | 典型应用场景 |
卷积神经网络(CNN) | 擅长提取脑电信号(EEG)的空间特征(如不同电极通道的信号差异),通过卷积层捕捉局部关键模式,抗噪声干扰能力较强 | 运动想象信号分类(如左右手、脚、舌头动作区分)、P300 电位检测(拼写系统) |
长短期记忆网络(LSTM) | 专注建模脑电信号的时间序列依赖(如运动想象过程中脑电的动态变化),通过门控机制解决长序列梯度消失问题,适配非平稳信号特性 | 动态运动意图解码(如连续肢体动作预测)、脑电信号时序异常检测(如癫痫前兆分析) |
CNN-LSTM 混合网络 | 融合 CNN 的空间特征提取与 LSTM 的时序建模能力,覆盖脑电信号 “时空双维度” 信息,是多分类任务的主流方案 | 复杂运动想象(四分类及以上)、多模态信号融合(如 EEG + 肌电信号) |
Transformer 模型 | 通过自注意力机制捕捉脑电信号的全局时空关联(如跨通道、长时间窗的信号交互),减少对人工特征工程的依赖,适配多模态数据融合 | 高精度运动控制(如假肢精细动作)、情绪解码(如抑郁状态识别)、实时语音合成 |
其他辅助模型(如 GRU、DBN) | 门控循环单元(GRU)简化 LSTM 结构,提升计算效率;深度信念网络(DBN)擅长多层特征抽象,适配低信噪比信号 | 便携设备端实时解码(如可穿戴 BCI)、睡眠脑电分析 |
4.3.4.1 信号智能解码全球专利现状
(1)信号智能解码全球申请趋势

图4-33信号智能解码申请趋势
脑机接口智能解码技术领域的专利申请量呈现持续快速增长的整体趋势,自2016年起,脑机接口智能解码技术领域进入高速发展期,这一趋势由多重关键因素协同驱动:首先,在技术层面,深度学习算法在脑信号解码中的广泛应用显著提升了解码精度与效率,同时高密度柔性电极、低功耗专用芯片等硬件技术的迭代为高性能系统提供了基础支撑。其次,在政策与资本层面,脑机接口被多国确立为战略性前沿技术,获得了有力的政策引导与资源倾斜;与此同时,风险投资与产业资本的高度关注和持续投入,为技术研发与产业化注入了强劲动力。这些因素共同构成了一个活跃的创新生态,预示着该技术领域巨大的发展潜力和市场空间。
(2)信号智能解码主要布局国家和地区

图4-34信号智能解码技术来源地占比
全球脑机接口智能解码技术领域的专利申请呈现高度集中的分布特征。前五大技术来源国占据了超过99%的份额,形成了以中国为核心、美韩紧随其后的竞争格局。中国依托强大的AI基础和产业投入,在算法创新和系统集成方面优势显著,美国技术底蕴深厚,在神经科学基础研究和高端医疗器械领域保持领先,韩国电子产业驱动,在硬件实现和消费级应用方面表现突出,印度依托软件服务优势,在算法实现和数据分析方面具有一定竞争力,日本在传感器和医疗设备小型化方面技术先进。
(3)信号智能解码全球主要申请人

图4-35信号智能解码技术全球专利申请量排名
从专利数量来看,该领域的创新活动呈现出“中国主导,高校引领,企业崭露头角”的显著特征。中国机构占据绝对优势:榜单前20名中,除高丽大学校产学协力团(韩国)和皇家飞利浦有限公司(荷兰)外,其余全部为中国的高校、研究院所和企业。这充分说明中国在脑机接口智能解码这一前沿科技领域的研发投入和专利布局非常活跃,已形成全球领先的集群优势。高校和科研院所是创新主力军,像杭州电子科技大学、天津大学、浙江大学、清华大学这样的高等院校以及中国科学院深圳先进技术研究院这样的科研机构。这表明脑机接口技术的研发仍处于技术探索和基础研究阶段,高度依赖高校的学术资源和科研能力。其中,杭州电子科技大学的专利布局以情绪识别为核心+全面多元场景覆盖。值得注意的是,已有两家中国企业北京津发科技股份有限公司和北京脑陆科技有限公司进入榜单,表明该技术正逐步从实验室走向产业化,市场应用前景被看好,企业开始积极进行专利布局。
4.3.4.2 信号智能解码国内专利现状
(1)国内专利申请区域分布

图4-36信号智能解码技术各省申请量排名
在全国脑机接口智能解码技术领域的专利布局中,呈现出高度集中于东部沿海发达地区的显著特征。东部地区:北京、广东、浙江、江苏、上海、山东累计占比78.65%,呈现绝对主导,科教资源丰富,产业基础雄厚,创新生态完善,中西部地区:陕西、天津、湖北、四川累计占比21.35%,潜力增长极,依托高校资源和政策支持,正加速追赶。
4.3.4.3 信号智能解码湖北省基本情况
表4-14 信号智能解码技术湖北省优势创新主体
申请人 | 专利申请量 |
华中科技大学 | 30 |
武汉大学 | 17 |
武汉理工大学 | 17 |
华中师范大学 | 15 |
武汉纺织大学 | 12 |
从上述表格专利申请量可以看出,在信号智能解码技术领域,湖北省内不同高校的专利申请量存在一定差异,反映出各高校在该领域的创新能力和研发投入有所不同。整体呈现出梯次分布的格局。华中科技大学以 30 件专利申请量处于领先地位,相较于其他高校有较为明显的优势。这表明华中科技大学在信号智能解码技术方面可能拥有更雄厚的科研实力,包括优秀的科研团队、充足的科研经费以及良好的科研设施等。武汉大学和武汉理工大学的专利申请量均为 17 件,处于第二梯队。它们在信号智能解码技术领域也具备较强的创新能力,可能在某些关键技术方向上有独特的研究成果和创新点。华中师范大学和武汉纺织大学的专利申请量处于技术研发的积累阶段,未来有一定的发展潜力。
4.3.5 重要申请人分析 高校优势明显,华科聚焦安全与隐私
天津大学作为国内脑机接口技术领域排名第一、智能解码技术领域排名第二的申请人,在信号处理技术分支布局了大量专利,采用团队协同、学科交叉融合、产学研医合作以及注重成果转化与应用的模式,在脑机接口方面取得了诸多重要研究进展。北京津发科技股份有限公司作为国内智能解码重要申请人中排名第一的企业、皇家飞利浦作为全球智能解码重要申请人中排名第一的外国企业,以下将以信号解码智能化领域的国内外重要专利申请主体天津大学、北京津发科技、皇家飞利浦的专利技术为切入点,分析信号解码专利技术的发展状况。
(1)天津大学
在脑机接口领域形成了完整的技术体系,涵盖信号采集、预处理、解码、控制和应用全链条。其中,在信号解码技术领域,采用小波变换、傅里叶变换、功率谱分析等时频域分析,主成分分析(PCA)、独立分量分析(ICA)、共空间模式(CSP),有效提取脑电信号特征。其中机器学习算法在信号解码中占主导地位(43.5%),实时处理技术和多模态融合成为发展重点。专利申请呈现爆发式增长,显示出强劲的创新活力。
其在信号智能解码方面专利布局将深度卷积神经网络、残差神经网络、迁移学习模型(解决小样本和个体差异问题的重要技术)、注意力机制、循环神经网络、图神经网络(用于处理脑网络连接关系)、生成对抗网络等现代机器学习方法用于情绪识别、癫痫检测、睡眠分期、疲劳检测、康复训练、脑机控制等应用方面。天津大学在脑机接口智能解码领域形成了明显的技术壁垒,特别是在CNN应用创新、多模态融合和实时处理方面处于国内领先地位。下表将进一步汇总并展示其与智能解码相关的专利具体情况。
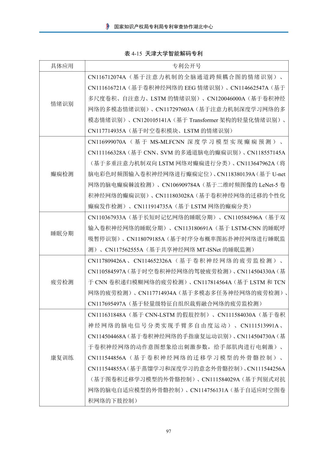
表4-15 天津大学智能解码专利
具体应用 | 专利公开号 |
情绪识别 | CN116712074A(基于注意力机制的全脑通道跨频耦合图的情绪识别)、CN111616721A(基于卷积神经网络的EEG情绪识别)、CN114662547A(基于多尺度卷积、自注意力、LSTM的情绪识别)、CN120046000A(基于卷积神经网络的多模态情绪识别)、CN117297603A(基于注意力机制深度学习网络的多模态情绪识别)、CN120105141A(基于Transformer架构的轻量化情绪识别)、CN117714935A(基于时空卷积模块、LSTM的情绪识别) |
癫痫检测 | CN116999070A(基于MS-MLFCNN深度学习模型实现癫痫预测)、CN111166328A(基于CNN、SVM的多通道脑电的癫痫识别)、CN118557145A(基于多重注意力机制双向LSTM网络对癫痫进行分类)、CN113647962A(将脑电彩色时频图输入卷积神经网络进行癫痫定位)、CN118380139A(基于U-net网络的脑电癫痫棘波检测)、CN106909784A(基于二维时频图像的LeNet-5卷积神经网络的癫痫识别)、CN111803028A(基于卷积神经网络的迁移的个性化癫痫发作检测)、CN111914735A(基于LSTM网络的癫痫分类) |
睡眠分期 | CN110367933A(基于长短时记忆网络的睡眠分期)、CN110584596A(基于双输入卷积神经网络的睡眠分期)、CN113180691A(基于LSTM-CNN的睡眠呼吸暂停识别)、CN118079185A(基于时序分布概率图拓扑神经网络进行睡眠监测)、CN117562555A(基于共享神经网络MT-ISNet的睡眠监测) |
疲劳检测 | CN117809426A、CN114652326A(基于卷积神经网络的疲劳监检测)、CN110584597A(基于时空卷积神经网络的驾驶疲劳检测)、CN114504330A(基于CNN卷积递归模糊网络的疲劳检测)、CN117814564A(基于LSTM和TCN网络的疲劳检测)、CN117714934A(基于多模态多任务神经网络的疲劳检测)、CN117695497A(基于轻量级特征自组织裁剪融合网络的疲劳监检测) |
康复训练 | CN111631848A(基于CNN-LSTM的假肢控制)、CN111584030A(基于卷积神经网络的脑电信号分类实现手臂多自由度运动)、CN111513991A、CN114504468A(基于卷积神经网络的手指康复运动识别)、CN114504730A(基于卷积神经网络的动作意图想象给出刺激参数,给手部肌肉进行电刺激)、CN111544856A(基于卷积神经网络的迁移学习模型的外骨骼控制)、CN111544855A(基于蒸馏学习和深度学习的意念外骨骼控制)、CN111544256A(基于图卷积迁移学习模型的外骨骼控制)、CN111584029A(基于判别式对抗网络的脑电自适应模型的外骨骼控制)、CN114756131A(基于自适应时空图卷积网络的下肢控制) |
(2)北京津发科技股份有限公司
北京津发科技股份有限公司围绕脑机接口(BCI)与人工智能(AI)的融合应用,形成了“硬件系统搭建-数据处理支撑-场景化应用落地”的完整技术链条,核心成果集中在多模态神经信号采集、AI 驱动的数据分析与模型训练、以及跨领域实训与科研平台构建三大方向,具体如下:
(a)多模态神经信号采集与AI融合的硬件-软件系统开发
该系统是津发科技自主研发的核心成果,整合了脑电(EEG)、近红外脑功能成像(fNIRS) 两种主流神经测量技术,并深度融合 AI 算法,形成 “信号采集-数据处理-模型训练-应用演示”的全流程能力。系统通过 EEG 捕捉脑电时序信号(如运动相关电位、认知事件相关电位),结合 fNIRS 监测脑区血氧代谢变化(反映脑功能激活区域),两种信号经同步采集后,可通过内置 AI 模型实现多模态特征融合,提升脑状态识别(如注意力、情绪、运动意图)的准确性,适用于科研与教学场景下的 BCI 技术验证与算法开发。
(b)无线可穿戴与高精度双场景适配的硬件方案
针对不同应用需求,系统提供两类硬件配置:一是高精度高密度神经测量设备,满足实验室科研场景下的高信噪比数据采集,为 AI 模型训练提供高质量样本(如用于脑机接口算法的精度优化);二是无线可穿戴脑功能成像设备,支持室内外多环境部署(如运动康复、智能家居控制场景),其采集的实时数据可通过边缘计算模块与 AI 模型联动,实现脑状态的动态识别与快速响应,解决了传统 BCI 系统“场景局限”与“实时性不足”的问题。
(c)ErgoLAB 机器学习模型训练平台:BCI 数据处理与 AI 建模工具链
该平台是津发科技在“BCI+AI”融合中的核心软件成果,具备三大关键能力:多模态数据预处理与特征提取:支持 EEG 信号的滤波(如去除眼电、肌电噪声)、时频分析(如提取 α 波、β 波、γ 波特征),以及 fNIRS 信号的血氧动力学响应(HRF)建模,为 AI 模型提供标准化特征输入;模块化 AI 算法集成:内置常用机器学习(如支持向量机、随机森林)与深度学习(如 CNN、LSTM)算法模块,研究人员可通过参数配置实现“数据输入-模型训练-结果评估”的自动化流程,无需复杂编程即可完成 BCI 任务(如 P300 拼写器、运动想象分类)的 AI 模型开发;数据互联互通与自定义分析:支持原始数据的在线传输与离线导出,兼容第三方 AI 开发工具(如 TensorFlow、PyTorch),方便用户基于实际需求开发定制化模型(如针对特定疾病患者的脑状态识别算法),同时提供批量化数据处理功能,提升大规模 BCI 数据集的建模效率。
通过对北京津发科技的智能解码专利分析可知,其专利聚焦结合EEG(脑电图)、fNIRS(近红外光谱)等多模态信号,主要采用低通、高通、带通、陷波器的技术进行信号的滤波,采用独立成分分析(ICA)、盲源信号分离、SVM方法进行伪迹去除,提取时域:均值、方差、峰度、自相关系数,频域:FFT、Welch法提取能量/功率值(α/θ/γ频段),时频域:短时傅里叶变换(STFT)、连续小波变换(CWT)分析μ/β节律,非线性分析:香农熵、近似熵等多特征,采用深度卷积神经网络、循环神经网络、多头自注意力机制、生成对抗网络进行情绪识别、驾驶疲劳、认知测试、假肢控制的应用,显著提升信号解码的准确性和鲁棒性。北京津发科技在脑机接口领域实现了从信号处理到实际应用的全链条覆盖,尤其在医疗康复和智能驾驶场景表现突出。下表将进一步汇总并展示其与智能解码相关的专利具体情况。
表4-16 津发科技智能解码专利
具体应用 | 专利公开号 |
情绪识别 | CN119924834A(基于EEG-FNIRS多模态情绪识别)、CN119924835A(基于脑电、眼动信号采用卷积神经网络、循环神经网络评估用户精神状态)、CN119924835A(多模态信号) |
疲劳检测 | CN119884969A(采用卷积神经网络和LSTM网络进行疲劳识别)、CN117770821A(采用人工神经网络进行驾驶疲劳监测)、WO2025118936A1(将采集的多模态数据输入卷积神经网络、Transformer模型,进行驾驶状态评估) |
认知测试 | CN119541777A(采用卷积神经网络、循环神经网络进行认知评估) |
假肢控制 | CN119937786A(结合CNN模型和SVM模型进行EEG解码,实现机械臂控制) |
(3)皇家飞利浦有限公司
在医疗科技领域的专利涵盖了睡眠监测、医学成像、神经反馈、疼痛管理等多个前沿技术领域,体现了飞利浦在医疗健康技术创新方面的综合实力。其中,在睡眠监测领域展现了强大的技术实力,形成了完整的技术生态系统,包括:睡眠阶段评估系统、睡眠呼吸暂停检测、深度睡眠增强系统。说明睡眠监测是飞利浦专利布局最多的技术领域,体现了其对睡眠医疗市场的重视。深度学习睡眠分析、智能疼痛管理,在2020-2023年,将深度卷积神经网络与睡眠监测深度融合,商业化加速,采用卷积神经网络对经颅超声图像进行分析、实时伪影检测与去除。在结合智能解码技术后,重点向自学习能力,个性化服务、预测性分析,精准干预方面重点布局。
飞利浦在智能健康技术领域建立了显著的专利优势,涵盖从基础传感器到智能解码算法的完整技术链。专利技术覆盖了多个高速增长的医疗健康细分市场,具备良好的商业化基础。高价值专利组合形成了较强的技术护城河,为公司在激烈的市场竞争中提供了有力保护。下表将进一步汇总并展示其与智能解码相关的专利具体情况。
表4-17 津发科技智能解码专利
具体应用 | 专利公开号 |
睡眠阶段评估 | EP4517777A1(基于迁移学习和深度学习模型的睡眠分期) US20210138185A1(基于机器学习模型来检测深度睡眠) WO2019122056A1(采用深度学习分类器预测睡眠状态) |
睡眠增强 | US20210169404A1(深度神经网络确定受试者睡眠深度和阶段信息) US20210170138A1(基于深度学习算法输出调节睡眠感官刺激的参数) CN112384131A(基于卷积神经网络输出睡眠调节参数) |
睡眠障碍检测 | US20210282706A1(基于机器学习的睡眠类型确定) US20230320656A1(基于人工神经网络的的睡眠障碍检测) US20240350080A1(基于机器学习的睡眠呼吸障碍检测) |
fMRI图像分析 | JP2024503752A(基于注意力神经网络的大脑激活区域识别) |
经颅超声图像分析 | WO2019145343A1(基于深度学习的经颅超声图像识别) CN119255755A(基于深度学习的经颅超声图像的中风病灶检测) |
疼痛管理 | EP4014842A1(基于机器学习的疼痛检测和定位) |
(4)华中科技大学脑机接口与机器学习实验室
在对华中科技大学30篇脑机接口智能解码专利技术进行发明人分析后,发现伍冬睿是申请量最多的发明人,经搜索,华中科技大学“人工智能与自动化学院脑机接口与机器学习实验室”由伍冬睿教授于2016年创建,该实验室采用可大幅提高BCI解码准确性的先进的机器学习算法,致力于精准、安全、隐私保护的脑机接口的大规模商业化应用。下表将进一步汇总并展示其与智能解码相关的专利具体情况。
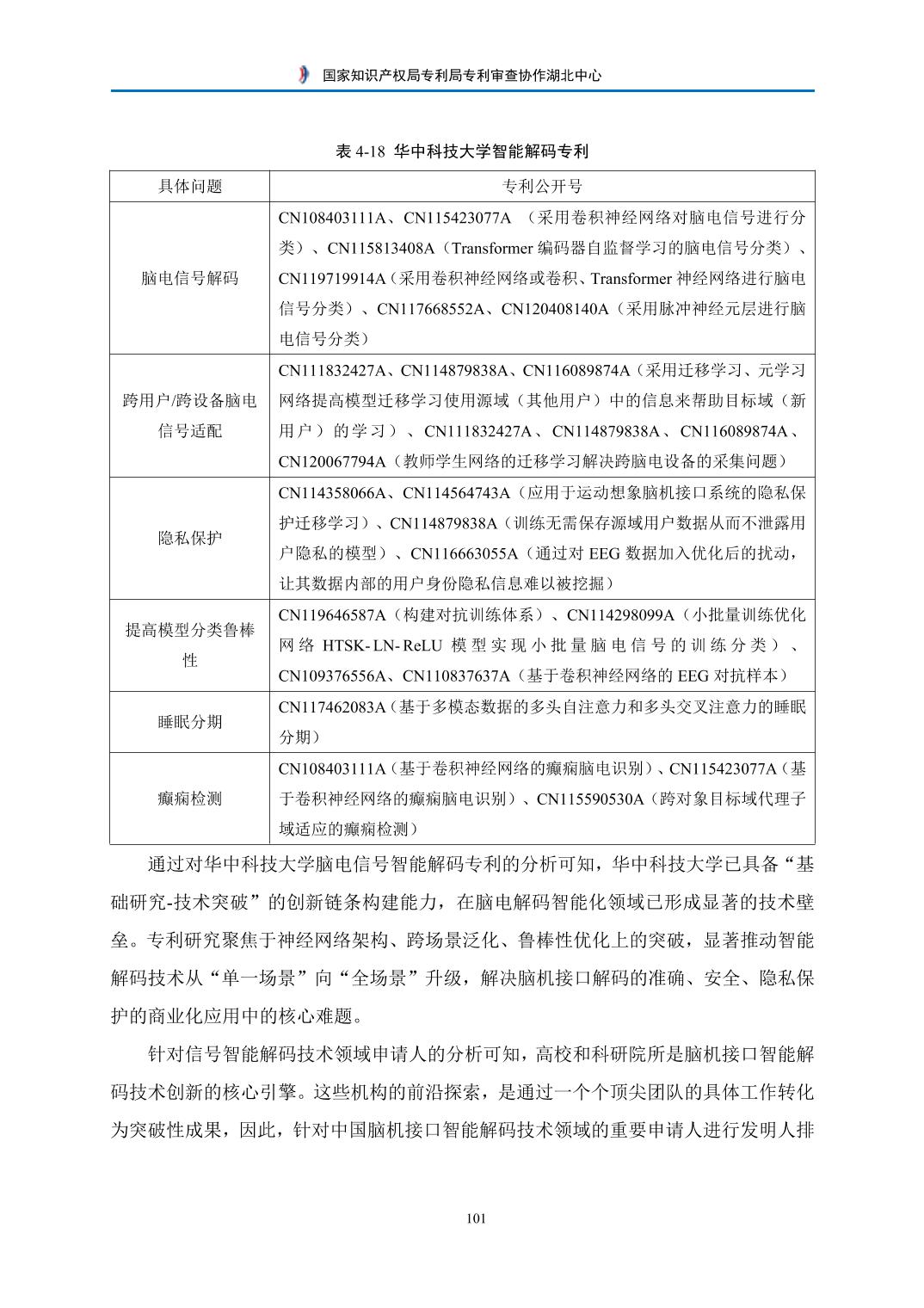
表4-18 华中科技大学智能解码专利
具体问题 | 专利公开号 |
脑电信号解码 | CN108403111A、CN115423077A (采用卷积神经网络对脑电信号进行分类)、CN115813408A(Transformer编码器自监督学习的脑电信号分类)、CN119719914A(采用卷积神经网络或卷积、Transformer神经网络进行脑电信号分类)、CN117668552A、CN120408140A(采用脉冲神经元层进行脑电信号分类) |
跨用户/跨设备脑电信号适配 | CN111832427A、CN114879838A、CN116089874A(采用迁移学习、元学习网络提高模型迁移学习使用源域(其他用户)中的信息来帮助目标域(新用户)的学习)、CN111832427A、CN114879838A、CN116089874A、CN120067794A(教师学生网络的迁移学习解决跨脑电设备的采集问题) |
隐私保护 | CN114358066A、CN114564743A(应用于运动想象脑机接口系统的隐私保护迁移学习)、CN114879838A(训练无需保存源域用户数据从而不泄露用户隐私的模型)、CN116663055A(通过对EEG数据加入优化后的扰动,让其数据内部的用户身份隐私信息难以被挖掘) |
提高模型分类鲁棒性 | CN119646587A(构建对抗训练体系)、CN114298099A(小批量训练优化网络HTSK‑LN‑ReLU模型实现小批量脑电信号的训练分类)、CN109376556A、CN110837637A(基于卷积神经网络的EEG对抗样本) |
睡眠分期 | CN117462083A(基于多模态数据的多头自注意力和多头交叉注意力的睡眠分期) |
癫痫检测 | CN108403111A(基于卷积神经网络的癫痫脑电识别)、CN115423077A(基于卷积神经网络的癫痫脑电识别)、CN115590530A(跨对象目标域代理子域适应的癫痫检测) |
通过对华中科技大学脑电信号智能解码专利的分析可知,华中科技大学已具备“基础研究-技术突破”的创新链条构建能力,在脑电解码智能化领域已形成显著的技术壁垒。专利研究聚焦于神经网络架构、跨场景泛化、鲁棒性优化上的突破,显著推动智能解码技术从“单一场景”向“全场景”升级,解决脑机接口解码的准确、安全、隐私保护的商业化应用中的核心难题。
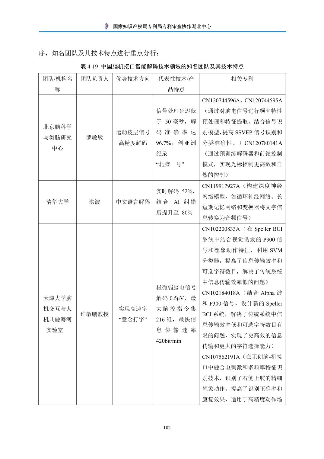
针对信号智能解码技术领域申请人的分析可知,高校和科研院所是脑机接口智能解码技术创新的核心引擎。这些机构的前沿探索,是通过一个个顶尖团队的具体工作转化为突破性成果,因此,针对中国脑机接口智能解码技术领域的重要申请人进行发明人排序,知名团队及其技术特点进行重点分析:
表4-19 中国脑机接口智能解码技术领域的知名团队及其技术特点
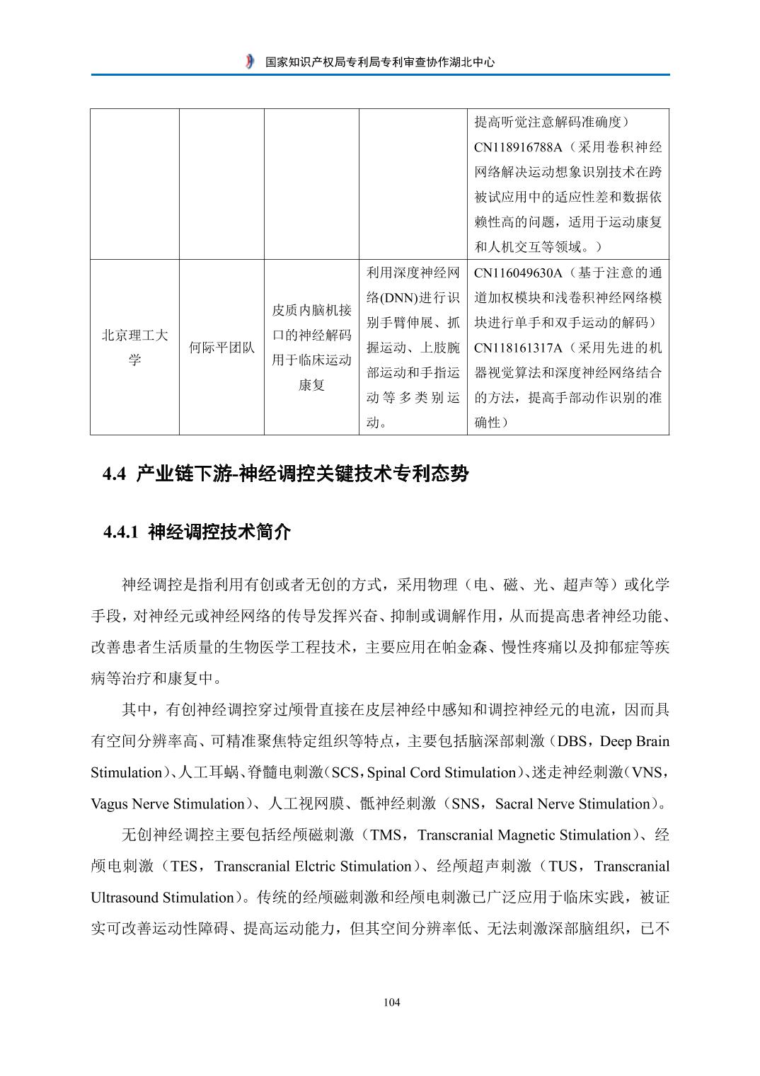
团队/机构名称 | 团队负责人 | 优势技术方向 | 代表性技术/产品特点 | 相关专利 |
北京脑科学与类脑研究中心 | 罗敏敏 | 运动皮层信号高精度解码 | 信号处理延迟低于 50毫秒,解码准确率达 96.7%,创亚洲纪录 “北脑一号” | CN120744596A、CN120744595A(通过对脑电信号进行频率特性预处理和特征提取,结合信号识别模型,提高SSVEP信号识别和分类准确性。)CN120780141A(通过预训练解码器和前馈控制模式,实现光标控制更高效和自然的控制) |
清华大学 | 洪波 | 中文语言解码 | 实时解码 52%,结合 AI 纠错后提升至 80% | CN119917927A(构建深度神经网络模型,如循环神经网络、长短期记忆网络和变换器将文字信息转换为音频信号) |
天津大学脑机交互与人机共融海河实验室 | 许敏鹏教授 | 实现高速率“意念打字” | 极微弱脑电信号解码0.5μV,最大脑控指令集216维,最快信息传输速率420bit/min | CN102200833A(在Speller BCI系统中结合视觉诱发的P300信号和想象动作特征,利用SVM分类器,提高了信息传输效率和可选字符数目,解决了传统系统中信息传输效率低的问题) CN102184018A(结合Alpha波和P300信号,设计新的Speller BCI系统,解决了传统系统中信息传输效率低和可选字符数目有限的问题,实现了更高效的信息传输和更大的字符选择能力) CN107562191A(在无创脑-机接口中融合电刺激和多频率特征识别技术,识别了右侧上肢的精细想象动作,提高了识别正确率和康复效果,适用于高精度动作场合和康复治疗) |
浙江大学脑机接口团队 | 王跃明教授团队 | 高精度运动控制、脑写汉字 | 从皮层内脑信号中高精度地解码手写轨迹;在运动意图解码算法方面有深厚积累。 | CN119781623A(通过在手部运动解码中采用基于卷积神经网络结构的协同基流形的联合流形学习方法,结合神经信号与运动信号,实现准确和精细的手部运动解码。) CN117851769A(通过在侵入式脑机接口中设计状态判别器和使用卡尔曼滤波器和HMM解码器,分开处理汉字书写过程中的写笔划和写断笔信号,解决了汉字书写信号解码不稳定的问题,提高了解码准确性和鲁棒性。) CN115617180A(通过获取手部精细运动数据和侵入式脑电数据,使用长-短期记忆神经网络,实现更准确和精细的手部运动解码) CN113298242A(构建基于脉冲神经网络的液体状态机模型,实时预测手臂运动轨迹,提升效率和准确率) CN108852349A(用循环神经网络进行对较短时间的数据进行解码预测,能够快速准确地对手势动作进行预测。) |
安徽大学脑机接口团队 | 范存航、吕钊 | 运动想象解码 听觉注意力解码 小样本 & 跨域迁移解码 | CN114519367A(通过基于样本学习的CNN和ICA方法,解决参数确定的个体差异性问题,提升个性化MI-BCI系统设计。) CN118567487A(通过双层注意力精炼网络,利用自注意力机制,提高听觉注意解码准确度) CN118916788A(采用卷积神经网络解决运动想象识别技术在跨被试应用中的适应性差和数据依赖性高的问题,适用于运动康复和人机交互等领域。) | |
北京理工大学 | 何际平团队 | 皮质内脑机接口的神经解码用于临床运动康复 | 利用深度神经网络(DNN)进行识别手臂伸展、抓握运动、上肢腕部运动和手指运动等多类别运动。 | CN116049630A(基于注意的通道加权模块和浅卷积神经网络模块进行单手和双手运动的解码) CN118161317A(采用先进的机器视觉算法和深度神经网络结合的方法,提高手部动作识别的准确性) |
4.4 产业链下游-神经调控关键技术专利态势
4.4.1 神经调控技术简介
神经调控是指利用有创或者无创的方式,采用物理(电、磁、光、超声等)或化学手段,对神经元或神经网络的传导发挥兴奋、抑制或调解作用,从而提高患者神经功能、改善患者生活质量的生物医学工程技术,主要应用在帕金森、慢性疼痛以及抑郁症等疾病等治疗和康复中。
其中,有创神经调控穿过颅骨直接在皮层神经中感知和调控神经元的电流,因而具有空间分辨率高、可精准聚焦特定组织等特点,主要包括脑深部刺激(DBS,Deep Brain Stimulation)、人工耳蜗、脊髓电刺激(SCS,Spinal Cord Stimulation)、迷走神经刺激(VNS,Vagus Nerve Stimulation)、人工视网膜、骶神经刺激(SNS,Sacral Nerve Stimulation)。
无创神经调控主要包括经颅磁刺激(TMS,Transcranial Magnetic Stimulation)、经颅电刺激(TES,Transcranial Elctric Stimulation)、经颅超声刺激(TUS,Transcranial Ultrasound Stimulation)。传统的经颅磁刺激和经颅电刺激已广泛应用于临床实践,被证实可改善运动性障碍、提高运动能力,但其空间分辨率低、无法刺激深部脑组织,已不能满足精准定位的临床需求。经颅超声刺激也尚处于研究早期,缺乏长期深入的研究和临床数据。
4.4.2 神经调控技术发展路线

图4-37神经调控技术路线图
在神经调控领域,有创神经调控占据专利技术优势,其技术发展起步较早,具备时间积累。无创技术相对起步较晚,但发展迅速,具备广阔的应用前景。综合来看,无创技术由于创伤性较小,可以对运动、情绪、认知等多种场景的疾病都具备治疗效果,因此在临床应用中更受欢迎。但受限于其刺激深度和精度,无创神经调控的治疗效果往往不持久,只能对短期的症状进行改善,且无法延缓疾病的进展,而这些疾病的进展往往是不可逆的。因此在当前的应用中,往往建议患者在疾病的早中期进行无创方式的治疗,结合药物来改善部分症状,到了疾病等中后期,则通过有创神经调控的方式介入控制。因此在短期内,两种神经调控方式将仍然处于共同发展的阶段,在刺激精度、靶向性、神经元定位等方向继续探索。
此外,从硬件的角度来看,实施刺激最主要的载体是电极、线圈等刺激元件,当前各分支重要申请人的专利布局中有很大一部分也都是围绕刺激元件展开的。因此对于刺激元件等进一步技术探索也将会是未来的热点,从刺激元件的结构到刺激参数的调节、刺激强度及分辨率的提升,能够大大提高治疗效果和精度。从软件的角度来看,大脑立体定位、刺激模式调控、信号感知技术等将有助于实现神经元信号的精准解码和调控,从而提升治疗的靶向性。
随着例如脑深部刺激、脊髓电刺激等起步较早的神经调控技术逐步发展成熟,其技术逐渐进入闭环调控的时代,尤其是在应用至帕金森、癫痫等疾病的康复治疗过程中,基于患者的实时情况监测其神经电生理参数,进而对刺激信号的相关参数予以实时调节,最终实现自适应神经调控。随着近年来对疾病机制的研究及神经调控技术的进步,闭环神经调控策略正逐步向个性化精准调控发展,这有望解决病人个体差异大的问题,实现精准调控,将会是所有神经调控技术的最终发展方向。
4.4.3 神经调控专利现状有创优势显著,无创蓄势待发

图4-38神经调控全球专利申请量趋势
脑机接口神经调控全球专利申请累计17107项(二级技术分支去重合计),由于有创神经调控相比无创神经调控能够更好地实现精准治疗,结合神经调控各技术分支的全球专利申请量占比不难看出,有创神经调控在全球专利申请数量中占据明显优势,且具有更多数量的技术分支,针对大脑皮层不同部位的电信号感知和刺激,能够实现更加精准的、针对性的调控。

图4-39神经调控全球申请量占比

图4-40神经调控全国专利申请量占比
按照有创和无创两条技术路线看,目前全球八成以上企业从事无创研发,近两成企业从事有创研发路线。美国、中国等国,无创企业的数量均显著多于有创企业。这一现象背后的主要原因在于,无创技术路线更具安全性优势,市场接受度更高,技术转化更快。在全球老龄化进程加速以及慢性病高发的背景下,可穿戴无创脑机接口设备能针对老年人群和慢性病患者实现连续数据采集,高度契合慢性病管理对于长期、稳定监测的需求。此外,无创技术的低成本特性降低了研发门槛,使更多中小型公司得以参与其中,同时其商业化周期相对较短,能更快实现市场回报。基于这些因素,预计未来无创脑机接口企业的数量仍将持续增长,且在市场中的占比将更为显著。

图4-41全球神经调控占比趋势图

图4-42国内神经调控占比趋势图
结合近20年全球和国内有创和无创神经调控占比趋势图可以看出,有创神经调控虽然申请数量更多,但基于无创神经调控技术的快速发展,二者的占比发生了明显的改变。尤其是在国内,无创神经调控的占比在近十年明显增加,发展迅速。

图4-43全球有创神经调控技术来源地占比

图4-44全球无创神经调控技术来源地占比
进一步结合全球有创和无创神经调控技术来源地的情况可以看出,中国在神经调控的全球市场中是主要的技术来源地,尤其是在无创神经调控方面,相比美国具有更大的技术优势,是全球最主要的技术来源地。
典型的有创神经调控技术包括脑深部刺激、脊髓电刺激和人工耳蜗,其专利申请量占比也是前三名。进一步结合这三个分支的专利申请趋势可以看出,脑深部刺激作为最主流的神经调控技术,申请量和增长速度明显高于其他技术分支。脊髓电刺激起步略晚于于脑深部刺激,但其治疗机理复杂,与脑深部刺激一样都属于当前技术研究的热点,专利申请量处于增长态势。而人工耳蜗由于作用机理明确、刺激的部位和神经自体稳定性强,相关技术发展已经日渐成熟,专利申请量趋于稳定。

图4-45有创神经调控各分支全球申请量趋势图
脑深部刺激(Deep Brain Stimulation,DBS),作为最早研究和发展的技术,在脑机接口产业中广泛应用。脑深部电刺激是通过立体定向手术将电极植入脑内特定核团,利用高频电脉冲调控异常神经环路功能的神经调控技术 。该技术自1997年获得FDA批准后,主要应用于帕金森病、特发性震颤等运动障碍疾病的治疗,具有可逆性、可调节性等技术优势。目前其适应症已扩展至癫痫、疼痛及部分精神疾病领域。
无创神经调控具体包括经颅磁刺激(TMS,Transcranial Magnetic Stimulation)、经颅电刺激(TES,Transcranial Elctric Stimulation)、经颅超声刺激(TUS,Transcranial Ultrasound Stimulation)。分别是采用磁、电、超声信号经颅刺激神经,从而实现大脑信号的调控。结合前面的各技术分支申请量占比图可以看出,经颅磁刺激是无创神经调控中申请量最多的技术分支,尤其是在国内,其甚至超越大部分有创申请调控的申请量,成为总占比第二的技术分支。

图4-46无创神经调控各分支全球申请量趋势图
经颅磁刺激(TMS,Transcranial Magnetic Stimulation)是一种利用交变磁场无创刺激大脑神经的物理疗法,通过电磁感应产生微小电流调节神经元兴奋性,以恢复大脑兴奋与抑制功能平衡。其技术模式包括单脉冲、双脉冲及重复性刺激(rTMS),其中高频模式可增强神经活动,低频模式则其抑制作用。临床主要用于抑郁症、焦虑症、精神分裂症、帕金森病及脑卒中后康复等领域。
经统计,2018年全球经颅磁刺激行业市场规模为1.75亿美元,到2024年增长至4.26亿美元。在中国,经颅磁刺激仪技术发展晚于国外,2016年前后才逐步规模化推广,且相关产品主要运用于临床试验和科研产出。今年来我国经颅磁刺激器行业产量与需求不断增长,到2024年我国经颅磁刺激器行业产量为24.83万台,需求量为22.21万台。据统计,我国经颅磁刺激行业市场规模从2018年的1.56亿元增长至2024年的8.63亿元,2024年市场均价约为3887元/台。
4.4.4 神经调控重点申请人武汉依瑞德,经颅磁刺激产业领先
(1)有创神经调控:脑深部刺激占据主流,龙头企业优势凸显

图4-47脑深部刺激全球专利主要申请人
在有创神经调控方面,脑深部刺激的产业龙头凸显,美敦力、波士顿科学的专利申请分列全球一二,国内企业虽不如上述二者发展早,但也初具规模,专利申请量位于前列的包括北京品驰和苏州景昱。
其中美敦力是脑深部刺激产品的开创者,其专利主要围绕自主研发的BrainSsense技术布局,基于其中使用的信号类型进行研究和创新,除了局部场电位(LFP)外,还提出进一步结合诱发复合动作电位(ECAP)和诱发共振神经活动(ERNA)信号联用的方法。而波士顿科学和北京品驰则集中于方向性电极的研究,开发可充电式的DBS刺激器。苏州景昱则开发了多神经环路联合调控技术,突破了传统DBS技术的局限,通过联合调控多个神经环路,为帕金森病等运动障碍疾病以及强迫症(OCD)等精神障碍疾病提供了全新的治疗思路。
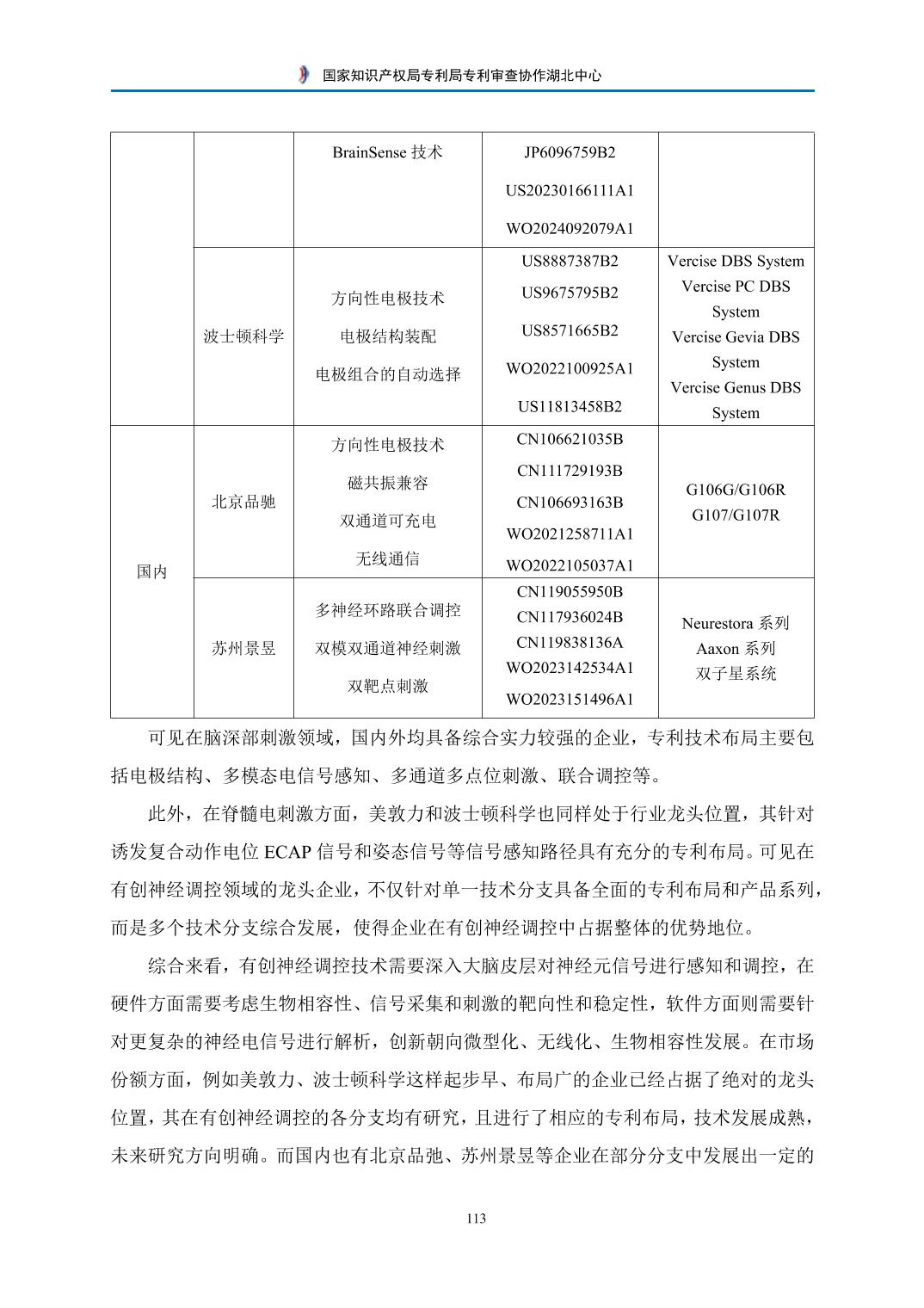
表4-20 全球脑深部刺激主要申请人及其重点专利和产品
公司 | 主要技术 | 重点专利 | 主要产品 | |
国外 | 美敦力 | 基于LFP、ECAP、ERNA信号的脑感知BrainSense技术 | US8190251B2 US20110319962A1 JP6096759B2 US20230166111A1 WO2024092079A1 | ACTIVA系列 |
波士顿科学 | 方向性电极技术 电极结构装配 电极组合的自动选择 | US8887387B2 US9675795B2 US8571665B2 WO2022100925A1 US11813458B2 | Vercise DBS System | |
国内 | 北京品驰 | 方向性电极技术 磁共振兼容 双通道可充电 无线通信 | CN106621035B CN111729193B CN106693163B WO2021258711A1 WO2022105037A1 | G106G/G106R G107/G107R |
苏州景昱 | 多神经环路联合调控 双模双通道神经刺激 双靶点刺激 | CN119055950B CN117936024B CN119838136A WO2023142534A1 WO2023151496A1 | Neurestora系列 |
可见在脑深部刺激领域,国内外均具备综合实力较强的企业,专利技术布局主要包括电极结构、多模态电信号感知、多通道多点位刺激、联合调控等。
此外,在脊髓电刺激方面,美敦力和波士顿科学也同样处于行业龙头位置,其针对诱发复合动作电位ECAP信号和姿态信号等信号感知路径具有充分的专利布局。可见在有创神经调控领域的龙头企业,不仅针对单一技术分支具备全面的专利布局和产品系列,而是多个技术分支综合发展,使得企业在有创神经调控中占据整体的优势地位。
综合来看,有创神经调控技术需要深入大脑皮层对神经元信号进行感知和调控,在硬件方面需要考虑生物相容性、信号采集和刺激的靶向性和稳定性,软件方面则需要针对更复杂的神经电信号进行解析,创新朝向微型化、无线化、生物相容性发展。在市场份额方面,例如美敦力、波士顿科学这样起步早、布局广的企业已经占据了绝对的龙头位置,其在有创神经调控的各分支均有研究,且进行了相应的专利布局,技术发展成熟,未来研究方向明确。而国内也有北京品弛、苏州景昱等企业在部分分支中发展出一定的规模。目前湖北省在有创神经调控方面并无相应的企业,基于有创神经调控的技术难度和成本,想要在有创神经调控中抢占市场份额具备一定的挑战。
(2)无创神经调控:武汉依瑞德,经颅磁刺激产业领先
在无创神经调控方面,国外对于经颅磁刺激技术的研究起步早,技术应用成熟,工艺较为完善,已经出现多种技术成熟、设计良好的经颅磁刺激仪,代表性产品有英国Magstim公司的200系列、BiStim系列,Rapid系列。国内的经颅磁刺激技术发展晚于国外,且由于此刺激康复医疗器械制造要求精准复杂,存在较高的市场壁垒,目前国内磁刺激康复医疗器械市场相对较为集中,行业内主要竞争对手包括武汉依瑞德、深圳英智等。

图4-48经颅磁刺激全球专利主要申请人
表4-21 全球经颅磁刺激重要申请人及其重点专利和产品
公司 | 主要技术 | 重点专利 | 主要产品 |
武汉依瑞德集团 | 双位联动刺激 单线圈成对脉冲磁刺激 深部磁刺激 磁休克MST技术 冷却机构 | CN201186109Y CN112755396B CN112891747B CN112891748B CN211719398U | CCY系列磁场刺激仪 MagTD系列磁场刺激仪 NS系列磁刺激仪 |
深圳英智 | 多种线圈类型 冷却系统 双拍成对检测 H线圈 | CN109260595B CN107510891B CN103028193B | 经颅磁刺激E、M、S系列 双拍成对经颅磁刺激仪 TMS伪刺激系统 深部经颅磁刺激系统 |
Magstim | 双脉冲刺激 多模式联合刺激 | US7367936B2 US10668297B2 GB2576678B | 200系列 BiStim系列 Rapid系列 |
深圳英智和以色列BrainsWay公司进行了合作,采用其独有专利H线圈技术,联合开发了深部经颅磁刺激DTMS系统。
Magstim是专注于非侵入性神经调控技术研发的英国医疗科技企业,创立于1985年,是全球最早投入经颅磁刺激研发的企业之一,其设备全球装机量超1万台,在经颅磁刺激领域占据全球领先地位。
武汉依瑞德则是致力于以磁刺激技术为代表的脑科学技术创新与研究,并在2021年进一步融合武汉资联虹康、武汉亿迈等高新企业组建依瑞德集团。2009年,依瑞德自主研发的CCY型磁刺激仪获批上市,成为中国第一台可用于临床的经颅磁刺激仪,打破了国外的技术垄断,推动了经颅磁刺激设备在国内的普及与应用。截止目前,依瑞德的经颅磁刺激仪市场保有量超1万台,市场占有率稳居国内第一,引领行业发展。CCY系列产品已在全球5000余家医疗机构得到应用,治疗患者过亿人次,成为国内用户最多、使用范围最广的磁刺激设备。今年6月,依瑞德自主研发的经颅磁刺激仪获得国家药监局核发的首张该领域三类医疗器械注册证,用于抑郁症治疗,这标志着国内精神领域经颅磁刺激仪取得重大突破。

图4-49依瑞德专利布局
从技术路线来看,依瑞德的专利申请主要集中在硬件上,主要包括磁刺激元件和冷却元件,例如磁刺激拍、刺激模式、磁休克和冷却机构等。从技术趋势上来看,单点位重复脉冲TMS和多点位联合TMS基于其组合治疗的效果,是当前的热门技术。此外,进一步结合脑电信号EEG、功能性近红外信号fNIRS将能够全方位获取准确的大脑信息,与经颅磁刺激结合实现闭环脑机接口。因此,未来通过多模态融合实现从“单向刺激”到“闭环交互”的生态重构也将会是热门趋势。
国内脑机接口神经调控产业应用下游领域,医疗健康领域占比超过50%。考虑到脑机接口神经调控对于医疗健康领域的应用潜力,预计未来医疗健康领域仍将是国内脑机接口神经调控研发应用的主要下游市场。未来在深入理解各脑区之间的作用机制基础上,有望研制出能预测潜在风险并自适应调整调控策略的智能模型,在复杂多变的实际环境中动态生成调控策略优化大脑整体功能。依瑞德集团总裁蔡胜安介绍,公司利用医工融合平台,以需求为导向,实现应用场景加快研发、产品加快优化迭代。目前,依瑞德在全球范围内已有近10个工程技术中心和实验室。“我们不单打独斗,而是联合上下游,项目化地进行深度开发和孵化,从而形成我们的产业集群——这是我们未来的战略方向。”依瑞德多年来保持产学研的合作模式,与华中科技大学、华中科技大学附属同济医院、华中科技大学附属协和医院等多家高校和医院开展技术研发、临床应用的合作,并在2025年4月取得国内首张用于抑郁症治疗的经颅磁三类医疗器械注册证。
2025年9月,国家卫生健康委员会正式公布了2025年度“前沿生物技术”重点专项评审结果,“耦合功能驱动的新型非植入脑机接口装备研发”项目成功获批,项目总经费3800万元。在汕头大学牵头下,武汉依瑞德与华南理工大学、哈尔滨工业大学(深圳)、南方科技大学、广州医科大学等10家单位协同攻关。依瑞德为其中一个子课题负责单位,并参与另一子课题。该项目将聚焦脑科学“读、释、仿、写”的共性核心难题,重点开展高精度脑信号读写、多模态脑功能解析与因果仿真技术和理论模型研究,并在多中心场景开展验证。依瑞德重点承担一体化、高性能、智能化的脑信息交互装备的研发任务,构建多模态闭环非侵入读写交互脑机接口平台。该项目聚焦“读、释、仿、写”四大环节,实质上是将实验室级的脑科学发现转化为临床可用的工具链。依瑞德负责的一体化装备研发,需解决多模态信号同步、干扰抑制等工程难题,其成果将推动脑机接口从“单机设备”向“平台化标准”演进,为行业提供可复用的技术模块。

图4-50国家重点研发计划项目概览
依瑞德还联合其他行业佼佼者,共同发起成立了“中国光谷脑科学与神经康复技术创新联盟”。该联盟的成立,旨在推动脑科学在应用领域的快速发展,为相关疾病的诊疗提供更多创新方案。脑科学及人类脑智能技术,作为当前国际科技前沿的重要领域,对人类健康、新一代人工智能技术,以及新型信息产业的发展均具有深远的影响。在“中国光谷脑科学与神经康复技术创新联盟”的推动下,企业与科研机构之间的交流将更加紧密,共同把握脑科学与人工智能产业的新机遇,迎接未来的挑战。
可见依瑞德在行业中已经成长为产业领先的企业,具备自主研发的综合实力,并具备国内的一定市场份额,但在全球市场中仍然需要与Magstim、Brainsway等国际企业的竞争市场份额。借鉴于深圳英智的研发思路,未来或许可以引进国际人才,或开展与全球龙头企业的合作,研发独有的专利技术,进一步加强专利布局,抢占国际市场。
表4-22 国内经颅磁刺激重要发明人及其研究方向
发明人 | 专利数量 | 工作单位 | 研究方向 |
葛康 | 53 | 武汉依瑞德总经理 | 依瑞德系列产品的开发 |
蔡胜安 | 43 | 武汉依瑞德董事长 | 依瑞德系列产品的开发 |
刘志朋 | 31 | 中国医学科学院生物医学工程研究所研究员,现任天津市神经调控与损伤修复重点实验室主任 | 聚焦电、磁、声多物理场耦合效应研究,开发基于磁声耦合技术的无创脑深部精准定位刺激设备,应用于神经功能调控与修复。 |
殷涛 | 31 | 中国医学科学院生物医学工程研究所研究员、博士生导师,现任神经调控与医学成像研究中心主任 | 无创神经物理调控技术、作用机制与临床转化应用研究;电磁声多物理场耦合方法与技术研究;生物组织电磁特性、电导率分布研究。主持国家自然基金仪器专项“具有精密导航定位功能的多靶点重复经颅磁刺激系统研制”,提出基于磁声耦合效应的双频聚焦电刺激新方法,处于国际前沿水平。 |
龙景焱 | 26 | 深圳英智 | 深圳英智系列产品的开发 |
王欣 | 25 | 中国医学科学院生物医学工程研究所的研究员 | 聚焦无创神经调控技术,包括经颅磁刺激(TMS)与脑肌电信号检测分析,涉及脑认知功能研究、神经电信号处理及智能无创调控技术开发。 |
王为民 | 22 | 北京大学电子学院研究员 | 主要研究方向为核磁共振成像技术及经颅磁刺激(TMS)在医学和石油工业中的应用,聚焦于将核磁共振技术转化为实际应用。 |
从国内专利申请发明人的统计结果来看,国内在经颅磁刺激研究中发明数量最多的除了武汉依瑞德和深圳英智外,还包括中国医学科学院生物医学工程研究所的多位研究员。结合经颅磁刺激技术的专业性强、技术门槛高的特点来看,未来技术开发必然需要依托专业人才,因此从人才引进的角度来看,可以从中国医学科学院生物医学工程研究所引进相关领域的研究员,利用其知识背景助力产品研发和技术突破。
4.5 产业链下游-脑控外设关键技术专利态势
4.5.1 脑控外设简介
脑机接口产业链的下游企业全球占比55%,技术和产品主要聚焦于特定应用场景,其中一大类应用为脑控外设领域。脑控外设是与脑机接口通信或可控制的外部设备,脑机接口系统通过读取神经信号并将其转换为控制指令,从而实现对外部设备的操控。目前,脑控外设主要应用于对用户界面的便捷操作、机器人及无人驾驶等智能设备的自动控制以及虚拟现实、智慧医疗、智能家居等场景。基于应用场景,脑控外设技术可归纳为:医疗康复、沉浸式交互系统、工业生产、载具与导航控制这四个二级分支。医疗健康是目前脑机接口最大的市场应用领域,也是最主要且最接近商业化的领域,例如脑控假肢、外骨骼康复系统、瘫痪患者通信设备等。下游应用解决方案企业中,医疗方向占比过半。另外,脑机接口技术正在向虚拟现实、游戏、教育和智能家居等沉浸式交互领域拓展。例如,非侵入式脑机接口设备可以用于青少年专注力训练,提升教育效果;在虚拟现实和游戏中,用户可以通过脑电信号控制角色,实现更加沉浸式的体验。随着技术的发展,脑机接口应用领域不断拓宽,并逐步应用于消费电子。脑控机械臂精密装配、高危环境作业机器人、生产线协同操作等工业生产领域,以及脑控飞船模拟训练、脑控自动驾驶汽车、无人机集群导航等载具与导航控制领域的市场也在逐渐扩大。
4.5.2 脑控外设的发展路线

图4-51脑控外设技术发展路线图
1970年-1990年这个阶段是脑机接口概念的奠基期,脑控外设首次从设想走向简单的实验室验证。1988年,P300拼写器被开发出来。这被认为是第一款真正实用的脑控外设,它通过检测大脑对特定字符产生的电信号(P300电位),让完全失去行动能力的瘫痪患者能够通过思维选择屏幕上的字母,实现与外界的基本交流。
进入21世纪,脑控外设开始在医疗康复领域取得实质性突破,特别是帮助瘫痪患者恢复部分运动和交流功能。在侵入式技术方面,2004年,一位四肢瘫痪的患者成为首位用侵入式脑机接口控制机械臂的人。他大脑运动皮层被植入电极,经过训练后,可以用意念控制机械臂完成动作。2014年巴西世界杯上,一位截瘫少年借助脑控外骨骼为比赛开球,向世界宣告了脑机接口技术的巨大潜力。2017年,斯坦福大学的研究团队开发的脑机接口,使瘫痪患者通过想象控制电脑光标,实现了快速精准的打字。在非侵入式技术方面,2016年,美国明尼苏达大学的团队在不植入大脑电极的情况下,利用头皮脑电信号实现了对机械臂和飞行器的三维空间控制,为非侵入式脑控外设的应用带来了希望。2019年,中国的BrainCo公司推出了全球首款脑控机械义肢——智能仿生手,通过采集残肢末端的肌电和神经电信号,让使用者能够实现“手随心动”。
2020年代至今,脑控外设的发展路径呈现出侵入式与非侵入式技术并进,且应用场景不断拓宽的趋势。以Neuralink为代表的企业推动侵入式技术向柔性电极、无线化和高通量发展,致力于实现更精确的控制,例如让患者意念控制机械臂、玩电子游戏等。中国的团队也取得了显著进展,例如清华大学与宣武医院合作的无线微创植入脑机接口NEO,使四肢瘫痪患者能够通过脑电活动驱动气动手套实现自主喝水。侵入式走向微创与高性能发展方向。而非侵入式则迈向消费级与多样化,非侵入式脑控外设开始在康复、教育、娱乐等领域出现更多消费级产品。例如,Next-generation wearable headsets(下一代可穿戴脑电设备)已可用于实时监测驾驶员疲劳状态。脑控家电、脑控计算机等也成为政策鼓励和产业探索的方向。
4.5.3 脑控外设整体专利分析 医疗健康领域是主要且发展最迅速的应用领域,中国和美国是主要的创新源头
(1)脑控外设全球专利现状
脑机接口脑控外设全球专利申请累计达12226项。从全球专利申请数据来看,脑控外设领域呈现出明显的技术集中特征:医疗健康领域专利申请量最大,达到5488项,占总量的43.9%。沉浸式交互系统紧随其后,申请量为4319项,占比34.5%。工业生产和载具与导航控制领域相对较少,分别为1392项(11.1%)和1027项(8.2%)。这一分布格局反映了当前脑控外设技术研发的重点方向,医疗康复应用占据主导地位,消费级交互应用也表现出强劲发展势头。各技术领域在2010年后均呈现快速增长态势,特别是医疗健康和沉浸式交互系统领域增长最为显著,在2022-2023年达到峰值后有所回落。基于专利申请数据的分析可知,医疗健康持续保持技术研发的热点地位,这与全球人口老龄化趋势和康复需求增长密切相关。沉浸式交互系统快速崛起,反映出脑机接口技术在消费电子、娱乐等领域的应用前景广阔。工业生产和载具导航作为专业应用领域,技术门槛较高,专利数量相对稳定。


图4-52脑控外设全球专利申请统计 图4-53脑控外设全球专利申请趋势及技术分布
图4-54展示了脑控外设全球专利申请量前20位的申请人,从全球范围来看,脑控外设技术领域的创新活动呈现多元化特征,各国创新主体竞争激烈。申请人来自多个国家和地区,包括中国、韩国、美国、日本等,多家日韩企业专利申请数量居于前列,表明该技术受到全球主要科技强国的高度重视,跨国企业表现活跃,部分国际巨头在脑控外设领域进行了重点布局。中国申请人在全球前20中占据重要席位,显示我国在该技术领域的国际竞争力。

图4-54脑控外设全球专利申请量前20位申请人
(2)脑控外设国内专利现状
中国专利申请结构呈现出与全球相似但略有差异的特征:医疗健康领域专利量2852项,仍是最大分支,但占比相对全球较低;沉浸式交互系统专利量2726项,与医疗健康差距很小,显示中国在该领域的活跃度较高。工业生产专利量990项,载具与导航控制专利量593项,两者占比均低于全球水平;中国专利申请趋势与全球趋势基本一致,但沉浸式交互系统领域的增长幅度更大。


图4-55脑控外设中国专利申请统计 图4-56脑控外设中国专利申请趋势及技术分布
中国专利申请量前20位申请人情况反映了国内脑控外设技术创新的主要力量。申请人类型包括高校/科研院所、企业和医院,形成了多元化的创新格局,高校和科研机构在基础研究和前沿探索方面发挥重要作用,专利申请量较为突出,例如天津大学、华南理工大学等高校,企业申请人则数量相对较少。

图4-57脑控外设中国专利申请量前20位申请人

图4-58中国各州/省申请量前10位排名
从全国视角来看,脑机接口技术研发呈现明显的区域集聚现象,技术创新活跃度与地区经济科技实力高度相关。全国形成了清晰的创新梯队,领先省份与后续省份之间存在显著差距。东部沿海优势突出,科技创新资源丰富的省市(如北京、广东、江苏、上海)处于第一梯队。湖北省在全国排名中表现突出,成为中部地区脑机接口技术研发的重要基地。
(3)脑控外设湖北省专利现状
湖北省各技术分支分布相对均衡,载具与导航控制领域明显薄弱。整体起步较晚,但在2017年后各技术领域均出现明显增长,医疗健康领域相对领先。


图4-59脑控外设湖北省专利申请统计 图4-60脑控外设湖北省专利申请趋势及技术分布
湖北省专利申请量最大的申请人是武汉理工大学和华中科技大学。这个数量与全球领先的天津大学完全不在一个量级上,甚至难以进入中国主要申请人榜单的竞争序列。可见创新力量分散在众多高校、小微企业和个人手中,难以形成合力。位列前茅的均是高等学校,这证明了湖北拥有良好的科研基础和人才储备,但创新活动明显停留在学术研究层面。虽有东风汽车等大型企业出现,但其专利活动零星,并未将其作为重点技术方向进行战略布局。总的来说,湖北省的创新活动高度依赖于高校实验室,企业的参与度低、体量小,科研成果就地转化和产业化的能力明显不足。
表4-23 脑控外设湖北省专利申请量前5位申请人
[标]原始申请(专利权)人 | 专利数量 |
武汉理工大学 | 17 |
华中科技大学 | 11 |
东风汽车集团股份有限公司 | 11 |
中国地质大学(武汉) | 9 |
武汉衷华脑机融合科技发展有限公司 | 6 |
4.5.4 脑控外设产学研医合作分析 高校为主力军但转化率较低,缺少核心企业
脑控外设作为脑机接口技术的核心落地载体,其发展高度依赖产、学、研、医的深度协同。高校与科研机构奠定技术基础,企业主导产品转化与规模化生产,医院提供临床场景验证与数据支撑,四方形成 “基础研究 - 技术研发 - 产品落地 - 临床迭代” 的闭环。
(1)产学研医现状分析
(a)高校专利申请情况分析
图4-56为截至目前,国内高等院校专利申请关于共同申请的简单分类。国内高校共申请专利2918项,其中,与企业合作申请125项,与医院合作的有27项,高校、企业、医院三方合作的有4项,其他另有25项合作申请(与个人合作申请8项,与政府机构合作的有7项,高校、企业、政府机构三方合作的有1项)。而高校独立申请就有2737项,占比高达93.8%,远高于合作申请(6.2%)。可见高校的研发活动主要以自主进行为主,与外部机构的协同创新较弱。脑控外设领域中医疗健康分支(如医疗康复设备、脑控外骨骼)具有高度的应用导向,需要与企业(用于产业化)和医院(用于临床验证)紧密合作。6.2%的合作率可能意味着大量专利停留在实验室阶段,转化率较低,可见当前协同不足。在合作申请中,与企业合作125项,占合作总量的69.1%。这反映高校更倾向于与产业界联动,可能因企业能提供资金和市场渠道,但绝对数量仍少(仅占总申请的4.3%),表明合作深度有限。与医院合作仅27项,占合作总量的14.9%,占总申请的0.9%。脑控外设的医疗应用(如康复机器人)依赖临床数据验证,但低合作率暗示研发与临床需求脱节。例如,三方合作(高校、企业、医院)仅4项,凸显跨部门协作机制缺失。

图4-61国内高等院校专利申请分类
表4-24为湖北省高校专利申请情况,从图中可以看出,医疗健康和沉浸式交互系统是高校布局的重点,这与全球趋势一致。但这些高校所申请的几乎所有专利都属于独立申请。这意味着,这些专利很大程度上是高校实验室自主创新的成果,而非直接针对企业或医院的具体需求联合开发的。湖北省拥有全国顶尖的医疗资源(如同济医院、协和医院)和雄厚的工业基础,但整体专利申请情况中高校与医院、企业的合作申请却几乎没有。这造成了“高校有技术,医院有需求,企业有场景”但“彼此不通”的资源错配局面。
表4-24 湖北省高校专利申请情况(申请量>5)
[标]原始申请(专利权)人 | 医疗健康 | 沉浸式交互系统 | 工业生产 | 载具与导航控制 |
武汉理工大学 | 6 | 3 | 8 | 0 |
华中科技大学 | 4 | 6 | 2 | 0 |
中国地质大学(武汉) | 1 | 7 | 1 | 0 |
湖北工业大学 | 5 | 0 | 0 | 0 |
湖北汽车工业学院 | 1 | 2 | 2 | 0 |
武汉大学 | 2 | 1 | 1 | 1 |
(b)高校专利转让与许可情况分析
国内和湖北省高校申请的2918项专利中,涉及法律状态变化具体参见表4-25。其中,发生专利权转移的有127件、专利许可27件,而湖北省共计68件高校申请中没有一件发生过转移或许可。由此可见,国内高校申请的大部分专利没有转化成市场价值,专利应用方面存在短板。
表4-25 国内/湖北高校专利法律状态变化
| 总数 | 权利转移 | 许可 | 质押 | 保全 |
中国 | 2918 | 127 | 27 | 3 | 1 |
湖北 | 68 | 0 | 0 | 0 | 0 |
结合合作研发与共同申请、专利转让与许可情况来看,一方面,目前,国内高校技术转化度低,高校强大的技术研发实力、大量的专利申请,没有真正发挥价值,如部分申请量靠前的高校,缺乏产业化渠道,面临“高校研发孤岛化”和“临床转化断层”的瓶颈。另一方面,在产学研合作模式上,存在制度创新可能,如整合衷华脑机的高通道技术、华中科大的材料学科优势、武汉理工的机械控制基础、以及同济医院、协和医院等顶级临床中心,聚焦优势领域,打造全球领先的科研与诊疗平台。
(2)产学研医合作典型
(a)北京脑科学与类脑研究所+北京芯智达神经技术有限公司
北京市依托优越的跨学科科研与临床资源生态,启动“智能脑机系统增强计划”,由北京脑科学与类脑研究所牵头,成立北京芯智达神经技术有限公司,聚焦高通量全植入脑机接口这一国际前沿领域,以工程化方式快速推进研发,成功推出“北脑一号”和“北脑二号”两套智能脑机系统,均达到世界领先水平。北京脑科学与类脑研究所和北京芯智达神经技术有限公司合作研制的“北脑一号”智能脑机系统已完成国际首批柔性高通量半侵入式无线全植入脑机系统的人体植入,进入临床验证阶段,目前已完成5例患者植入,为脊髓损伤、脑卒中、渐冻症患者实现运动和言语功能的替代和康复。部分患者已能通过意念控制机械臂、驱动肌肉刺激装置促进肢体功能康复;计划2026年启动注册临床试验,预计2028年提交医疗器械注册申请;“北脑二号”精度更高,2024年发布的1024通道有线版已实现猴子用意念拦截运动目标,2025年计划推出无线版原型机并开展大动物实验,目标是2026年进入临床验证阶段。

图4-62 “北脑一号”智能脑机系统
北京芯智达的产学研医核心模式如下:
“基金+中心+联盟”模式:在重大科技战略(“智能脑机系统增强计划”)下,由政府与国资平台出资设立项目公司(芯智达),专门负责从实验室成果到产品的全链条开发与转化。
“需求方(医院)+研发方(脑所/高校)+转化方(芯智达)”深度绑定:芯智达作为产品化和临床需求方,提出具体目标;北京脑所等科研机构承接技术攻关;顶尖医院(如宣武医院、天坛医院)深度参与临床验证,确保产品符合实际医疗场景需求。
“技术经理人”机制:通过“朱雀计划”引进具备科学家思维和工程师技能的项目管理人才,连接科研与市场。芯智达的业务发展总监李园即由此机制从科技项目经理人转变为公司核心成员。
北京芯智达神经技术有限公司的发展模式,为湖北的脑机接口产业提供了一个非常值得研究的“北京样本”。其核心在于探索出了一条以临床需求为导向,通过有组织的科研和高效的体制机制创新,快速实现前沿技术转化的路径。
(b)杭州博拓生物科技股份有限公司+杭州青石永隽医疗设备有限公司
博拓生物是一家深耕体外诊断(IVD)领域,特别是POCT(即时检测)细分市场的国家级高新技术企业。近年来,博拓生物在巩固主业的同时,积极拓展微流控新技术平台,并通过设立产业投资平台——全资子公司“博肽智投”,战略性地投资像青石永隽这样的前沿科技公司,探索从“诊断”向“诊疗一体化”的转型升级。青石永隽是一家非常年轻但背景特殊的公司。它由浙江大学侵入式脑机接口团队的核心成员创办,是南湖脑机交叉研究院(由余杭区政府与浙江大学共建)孵化的首个科技成果转化企业。公司的首款产品直指临床需求巨大的难治性抑郁症,旨在通过侵入式脑机接口技术,为患者提供个性化的治疗方案。该公司首款产品面向全球3亿抑郁症患者中近30%的难治性重症抑郁患者,通过装备AI算法的三类有源植入医疗器械,为患者提供因人、因病、因时的个性化治疗方案。目前,青石永隽已完成一代产品的开发,内测动物实验产品性能达到设计标准,且第一例科研型临床效果显著,开始进入型检阶段。
博拓生物对青石永隽的投资,是一次典型的产业资本赋能前沿技术的案例。博拓生物在医疗器械的注册申报、规模化生产、质量管理以及全球市场营销方面拥有丰富经验。这些资源将极大地助力青石永隽的产品从实验室走向市场。通过此次投资,博拓生物成功切入了脑机接口这一代表未来科技方向的黄金赛道,为企业培育了潜在的新增长曲线。
第五章 湖北省脑机接口产业发展路径规划及相关建议
5.1 湖北省脑机接口产业定位分析
5.1.1 信号采集技术:从无创到植入,多模态融合开拓新前沿
(1)脑电信号采集是脑机接口的基础,长期以来,以脑电(EEG)为代表的非植入式技术因其无创、安全的特性占据应用主流,广泛用于消费级市场与神经监测。然而,其信号精度受颅骨衰减限制,难以满足高阶交互需求。近十年来,植入式脑机接口实现快速增长,它通过直接采集皮层信号,突破了空间分辨率和信噪比的瓶颈,成为解决严重神经系统疾病(如瘫痪、失语)的“严肃医疗”核心手段。
技术演进呈现两大趋势:一是向微创发展,血管内植入等新技术通过在血管中部署电极,以更小创伤获取高质量信号,提升了安全性与应用潜力;二是向多模态融合迈进,整合电生理、化学、光学等多种信号采集方式,打破单一模态局限,构建更全面的大脑活动图谱,为复杂场景下的精准解码与干预奠定基础。
(2)国内产业突破:植入式技术从研发迈向临床验证
中国在植入式脑机接口领域已进入全球第一梯队,标志性企业成功从实验室走向临床。其中,脑虎科技进展显著,其利用柔性电极与植入手术机器人技术,已成功在人体临床试验中帮助瘫痪患者实现意念控制机械臂等运动功能,并初步完成语言解码,展现了强大的临床转化能力。
在核心硬件——电极的创新上,国内力量同样表现出色。除脑虎科技外,华科恒生在多模态电极上取得进展,实现在单一探针上同步进行电信号记录、刺激与药物输注,为科研与复杂治疗提供了新工具。而湖北衷华脑机研制的65,000通道高通量电极,则将信号采集能力推向新高度,为绘制大规模神经回路地图、实现超精细解码创造了条件,代表了该领域的尖端突破。
(3)湖北战略优势:植入式引领与非植入式筑基的双轮驱动
湖北凭借在脑机接口核心硬件上的突出优势,正形成独特的产业竞争力。其核心竞争力来自于衷华脑机的全球领先技术——65,000通道植入式高通量电极。与此同时,湖北通过格林泰克等企业在脑电电极领域的长期深耕,稳固了其在非植入式领域的产业基础。格林泰克在电极材料与工艺上的专业积累,确保了脑电信号的采集质量,为发展医疗康复、人机交互等更广阔的非植入式应用提供了核心支撑。这一“双轮驱动”格局——以衷华脑机引领植入式尖端医疗,以格林泰克等夯实非植入式大众市场——使湖北形成了既专注突破又兼顾广度的高韧性产业体系,在全球神经技术竞争中占据了有利位置。
5.1.2 信号处理:智能解码成产业热点,国内企业发展起步晚,高校研发成主力
信号处理是脑机接口产业链中游的核心环节,承担着从原始信号到可执行指令的关键转换任务。随着人工智能技术的发展,信号处理的研发重点转向与人工智能技术的融合,深度学习模型已在诸多解码任务中取代传统机器学习方法,成为该领域的研究主流,应用场景不断拓展,使得创新主体的资金与人才逐步流向智能解码领域。
智能解码技术专利申请上升,体现了脑机接口智能解码技术处于技术攻坚期向产业化过渡期。当前专利更关注解码精度、实时性、鲁棒性、功耗等性能指标的优化,体现了技术向实用化、产品化方向的演进。
目前,智能解码技术虽然在医疗康复领域,已实现从“意念控制”到“复杂功能重建”的跨越。在消费应用领域,低功耗、低延迟、轻量化的网络架构被设计出来,但是当前技术尚未完全突破 “个体差异大、实时性不足、泛化能力弱” 三大瓶颈,智能解码技术瓶颈的突破需要持续投入获得大量的样本数据,用于模型的训练,具体应用仍处于试验和示范阶段,尚未实现大规模商业化生产。因此,国内企业对智能解码技术的商业化进程相对缓慢。通过专利分析,高校和科研院所是创新主力军,像杭州电子科技大学、天津大学、浙江大学、清华大学这样的高等院校以及中国科学院深圳先进技术研究院这样的科研机构,在智能解码技术领域已经进行了深入研究,并取得了一定的成果,积累了较多的专利技术。
湖北省在智能解码的专利申请量在国内属于第二梯队,全国省份排名第八位。湖北省内的专利技术储备分配不均,主要创新主体集中在高校,武汉的企业在技术研发、产品创新活力不足,专利申请数量较少。武汉高校,特别是华中科技大学具有较多的研究成果,专利研究在神经网络架构、跨场景泛化、鲁棒性优化上的突破,推动智能解码技术从 “单一场景” 向 “全场景” 升级,解决脑机接口解码的准确、安全、隐私保护的商业化应用中的核心难题。武汉大学聚焦医疗场景多模态解码,在脑卒康复、癫痫检测医疗场景中形成特色成果,武汉理工大学开发非侵入式轻量解码,适配消费、智能家居、便携场景。华中师范大学深耕认知与情绪解码,拓展智能解码在人文与教育场景的应用,体现了湖北省高校智能解码技术的“核心引领 + 差异化补位”的格局。
5.1.3 神经调控:无创领航,机遇与挑战并存
有创神经调控技术发展相对于无创神经调控更加成熟,其中脑深部刺激作为主流技术,无论是从专利数量,还是专利转化成为的产品数量来看都是首位。在脑深部刺激领域,当前市场份额已经被龙头企业占据,例如国外的美敦力和波士顿科学,国内的北京品弛,苏州景昱,都基于各自的创新技术构建了专利壁垒,并形成了对应的特色产品。此外,上述龙头企业不仅局限于脑深部刺激的单一技术分支的专利布局,而是在多个有创神经调控技术分支下形成了多维布局,巩固自身优势,扩展产业版图。
无创神经调控相比有创神经调控,具备创伤性更小的优势,因此其专利申请数量虽然远不如有创神经调控,但其专利申请占比近年来明显增加,属于未来发展的热点技术。且由于其发展仍处于起步阶段,在技术创新方面存在很大的空间和可能性,无论是刺激元件、刺激模式,还是信号感知、多模态融合,都处于研究的初期,未来随着研究的深入,专利布局和产品数量都会有更进一步的提升。此外,在无创神经调控方面,中国是最主要的技术来源国,可见中国在这一领域具备绝对的研发实力,未来基于产学研医的合作模式,助力技术研发、辅助专利布局、加速产业落地和临床应用,将有助于我国在无创神经调控市场占据优势地位。
湖北省在神经调控领域的各个分支中发展不均衡,仅在无创神经调控的经颅磁刺激这一技术分支中具备相应的企业,其中武汉依瑞德在这一技术分支中属于国内头部企业,专利申请量和市场占有率均为国内第一,尤其是在近年来整合了武汉资联虹康、武汉亿迈等高新企业组建依瑞德集团后,进一步增强了自身的实力。在有创神经调控方面,湖北省则不具备相应的企业,而有创神经调控技术门槛高,从技术研发到产品生产需要较长的周期,短期内难以追赶龙头企业的产业地位。
5.1.4 脑控外设:医疗康复领域形成特色优势并向多领域拓展,产学研协同不足、成果转化率待提升
(1)目前,脑控外设技术在医疗康复领域取得初步应用,但有创的高精度伴随着高风险,医疗领域的产业化推进缓慢。由于技术门槛高,需要长期的研发积累和临床验证,国内脑控外设的商业化进程相对缓慢。高校作为前沿技术探索的重要力量,在神经信号处理、解码算法等基础研究方面具有优势,为技术创新提供理论支撑。华中科技大学、武汉大学等在脑机接口技术方面开展了深入研究,积累了一定的技术成果。而依赖于无创脑机接口的沉浸式交互、工业生产等领域,则已研发出多种消费式电子产品,例如VR互动眼镜、头戴式脑电帽等,整体产业化速度进展较快,市场需求较大。
(2)湖北省脑控外设产业应用以医疗康复为主要方向,在神经疾病治疗、功能康复等领域形成特色优势。随着技术成熟度的提高,脑控外设正逐步向智能家居、特种作业等新兴领域拓展,但大规模商业化应用仍需时日。
(3)湖北省脑控外设专利数量位于全国第十位,属于中部地区专利申请数量最高的省份,区域创新资源主要集中在武汉地区。东湖高新区已集聚了衷华脑机、依瑞德等一批创新企业。但创新主体结构不均衡问题突出。企业方面,东风集团、中船重工等大型企业在特定应用领域进行布局,但专门从事脑控外设研发的企业规模普遍较小;高校方面,华中科技大学、武汉大学等在高精度解码、智能控制等前沿方向研究成果丰富,但成果转化率有待提升。产学研协同创新机制仍需完善。虽然已建立湖北脑机接口产业创新联盟等组织,但高校科研成果与产业需求之间仍存在一定脱节,需要进一步加强产学研协同创新,促进创新链与产业链深度融合。建议完善成果转化机制,强化企业创新主体地位,推动脑控外设产业高质量发展。
5.1.5 脑机接口器件(BCI芯片):前沿技术探索持续深化,临床应用牵引成为热点,安全可靠性构筑产业基石
当前脑机接口器件(BCI芯片)的关键技术,如低噪声模拟前端技术、存算一体与神经形态架构、低功耗与无线传输、高通道密度与微型封装、安全与使用寿命等,已形成一定基础,研发重点正加速从基础原理探索转向面向实际应用场景的技术优化与系统集成。随着全球脑科学计划持续推进与临床医疗市场对精准神经干预需求的日益重视,脑机接口芯片产业的核心热点愈发聚焦于在确保安全可靠的前提下,实现更高性能的微型化、集成化与低功耗化。
全球产业格局呈现出“美国主导、中国崛起”的鲜明特征。美国作为技术发源地,早期积累了显著的产业先发优势。以Neuralink为代表的企业在侵入式脑机接口方向形成了从植入设备、电极材料、信号处理、芯片制造、无线传输的全链条技术积累,体现出较强的系统集成与原始创新能力。中国脑机接口器件(BCI芯片)产业已形成“高校主导基础研究、企业引领产业化”的良性生态。以清华大学为代表的高校是技术创新的源头,在存算一体前沿基础领域取得了突破性成果,为整个产业提供了坚实的理论和技术储备。与此同时,一批如武汉衷华脑机、北京脑陆科技等本土企业快速崛起,它们更侧重于脑电信号处理、临床场景应用开发等贴近市场需求的方向,积极推动技术从实验室走向市场,显示出强大的产业化潜力。
从全国范围看,湖北省在脑机接口器件(BCI芯片)领域的专利申请量属于第二梯队,全国省份排名第八位。拥有个别亮点企业,但整体产业生态尚未成熟。武汉衷华脑机融合科技发展有限公司作为国内该领域的领军企业之一,其在高通道密度封装等核心技术上的专注与突破,使其成为全省乃至全国产业版图中的重要一块,展现了强大的单点创新能力。然而,省内产业发展极不均衡。除该龙头企业外,其他企业及高校虽然有一定技术探索,但未能形成规模化、联动性的产业输出,专利申请量和成果转化效率相对较低。因此,湖北省未来的产业发展关键在于以武汉衷华脑机为产业化龙头,联动在汉高校的底层技术研发能力,并依托医疗机构的临床需求与应用场景,加速技术验证与成果转化。
5.2 湖北省脑机接口产业发展优势
政策方面,通过相继出台《湖北省加快未来产业发展实施方案(2024—2026年)》、《武汉市促进未来产业创新发展实施方案》确定湖北省脑机接口的战略地位,通过出台《关于支持脑机接口产业创新发展的若干措施》对脑机接口技术的发展给予资金上的专项支持和政策保障。通过落地全国首个医疗价格目录,加速了脑机接口技术从实验室走向临床的转化进程。目前湖北省良好的市场空间和产业政策为脑机接口产业的发展提供了肥沃的生长土壤。
生态构建方面,通过成立湖北省脑机接口产业创新发展联盟,联合高校、企业、医院,将基础研究、临床转化、产业应用“拧”成一股绳,让单个技术的突破聚集成产业集群的壮大之势,推动湖北省脑机接口产业的发展,成立国际脑机接口创新中心,提供从概念验证到产品上市的全流程支撑。
产业链发展方面,在产业链上游,一是,格林泰克在头皮电极领域积累了丰富的经验,其在电极材料选择(如干电极、湿电极的工艺优化)、贴合人体头皮的设计、信号降噪技术等方面已形成积累,可支撑无创脑机接口产品的研发与生产,为湖北布局无创脑机接口应用场景的发展提供了关键的上游组件技术保障;二是,湖北省拥有在神经科学领域以及信号处理方面有深厚积淀的华中科技大学等丰富的科教资源;三是,光谷地区具有丰厚的光电产业基础,具备发展电极、芯片等关键技术的产业基础。产业链中游有衷华脑机、依瑞德等可进行系统集成与设备制造的企业,下游通过华中科技大学同济医学院附属同济医院、华中科技大学同济医学院附属协和医院进行临床验证与应用推广,已初步形成覆盖了“电极器件-设备研发-临床应用”的产业链结构。此外,作为湖北省脑机接口产业的头部企业衷华脑机已打通从生物电极、底层芯片、解码算法、系统平台到实验临床的全链条,率先实现了脑机接口系统的全国产化替代,并且衷华脑机背靠高德红外在红外领域积累的芯片设计、加工、制造、生产方面积累的丰厚经验以及优秀的微纳加工工艺和生产设备,可为未来衷华脑机攻克脑机接口专用芯片技术以及超高密度柔性电极技术的发展提供强大的支持。
技术发展路径上,依托湖北省丰富的临床医疗资源,目前已经形成以衷华脑机领跑的“侵入式”以及依瑞德领跑的“非侵入式”双轨并行的发展格局,其中衷华脑机在侵入式脑机接口的高通量微针阵列电极等关键技术上已取得突破性进展,依瑞德通过开设专科门诊、推进临床试验,获批首张该领域三类医疗器械注册证。
5.3 湖北省脑机接口产业发展现存挑战
政策方面,一是相比于北京、上海等脑机接口技术发展优势地区,湖北省目前从省级层面还未出台有关脑机接口发展规划的专项政策,仅武汉市东湖高新区印发了《关于支持脑机接口产业创新发展的若干措施》,但该措施重点在于围绕脑机接口技术的发展制定了相应的资金支持政策,适用对象也限制在武汉东湖新技术开发区从事脑机接口技术的企业单位、社会团体等,即该措施无论从覆盖对象还是从政策保障上都存在一定的局限性。二是行业标准体系有待完善,脑机接口在信号采集规范、数据格式、算法验证、临床评价等方面缺乏统一标准。三是现行监管框架需要针对性完善,脑机接口兼具医疗器械和信息系统的双重属性,传统的医疗器械管理制度难以全面囊括其信息技术属性,信息安全规制体系又无法充分考虑其医疗风险。
生态构建上,一是虽然目前东湖高新区正在推进建设光谷脑机接口产业聚集区,但从从事脑机接口技术的企业数量来看,湖北省位列第10位,从事脑机接口技术的重点企业仅有衷华脑机和依瑞德两家公司,在重点企业的数量积累上与广东、北京、浙江、江苏、上海五地存在明显差距,未形成高度聚集的产业格局。二是相比长三角、京津冀等地区脑机接口产业的发展,湖北本土龙头企业的生态带动能力尚在早期,产业链配套仍然依赖外地。
技术发展路径上,技术应用领域不均衡,限制了产业发展的广度。一是从应用场景方面来看,目前湖北省脑机接口技术在非医疗应用场景的发展落后于医疗应用场景,非医疗应用场景中一般采用非侵入式脑机接口技术,尽管格林泰克拥有头皮电极的研发经验,但是湖北省仍缺乏非侵入式脑机接口产品(如注意力训练设备、脑控交互设备、睡眠监测仪等),这导致无法将格林泰克的技术优势转化为市场竞争力,错失了非侵入式脑机接口技术这一“低门槛、短周期”赛道,导致湖北省的脑机接口产业的发展只能依赖“高门槛、长周期”的植入式医疗场景,整体市场空间受限,且技术协同效应无法发挥。二是从神经调控的角度来看,湖北省仅在无创神经调控方面拥有依瑞德一家企业,在有创神经调控方面不具备相应的企业布局,然而从专利分析的结果来看,基于有创神经调控的信号采集结果更准、刺激调控更精确的优点,短期内仍然是当前的主流技术。
人才储备上,专业人才匮乏,脑机接口需要神经科学、微电子、人工智能、临床医学、生物医学工程等多学科背景的人才,复合型人才培养周期长,数量少,制约了湖北省脑机接口产业的发展。
5.4 湖北省脑机接口产业发展规划及相关建议
5.4.1 政策链
政府的政策支持是推动脑机接口产业发展的动力,其对脑机接口行业的发展具有推动引领作用,因此,建议在2025年7月工信部等等七部门进一步联合印发的《关于推动脑机接口产业创新发展的实施意见》的整体部署框架下,参考北京市出台的《加快北京市脑机接口创新发展行动方案(2025-2030年)》和上海市出台的《上海市脑机接口未来产业培育行动方案(2025-2030年)》,结合湖北省本土资源优势和特点加快制定《湖北省脑机接口产业发展总体方案》,从湖北省层面,统筹全省资源,分阶段明确脑机接口产业的发展目标、重点任务、实施路径和保障措施,为全省脑机接口产业发展提供顶层设计和行动指南。
加快检验、审批、认证流程,推进脑机接口技术应用落地。一是,建立健全涵盖产品设计、生产制造、检验检测、临床应用等各个环节的技术标准体系,提高脑机接口产业的整体规范,鼓励龙头企业和科研机构参与国际标准制定,与此同时,加快提升医疗器械第三方检验机构的支撑能力。二是,针对脑机接口行业技术更新迭代快的特性,出台有关脑机接口的优先审评审批的相关机制,压缩研发、检验、审批、认证的全流程周期,加快脑机接口技术的产业化落地;三是,推动医疗器械“研审联动”机制,加强企业与监管部门的沟通协调,提前介入产品研发,为企业提供技术指导和政策咨询;四是,鼓励和引导企业联合华中科技大学同济医学院附属同济医院、华中科技大学同济医学院附属协和医院等本省优秀的医疗机构,参照医疗器械注册流程推进侵入式脑机接口在研项目。
建立健全有关伦理标准、政策的制定,为脑机接口研究与技术应用过程中的科技伦理风险提供了理论依据,对脑机接口的使用目的、被试者隐私保护等问题进行明确,从而避免过于宽松的标准导致安全和伦理问题。
5.4.2 资金链
脑机接口技术的发展涉及二类、三类医疗器械的审批与认证,不仅涉及技术的研发,还涉及临床试验,面临“高投入、长周期、慢回报”的问题,虽然目前从国家层面已经将脑机接口纳入国家制造业转型升级基金支持的范围,但现有的资金支持与产业需求仍存在巨大缺口,建议设立湖北省脑机接口产业发展专项基金,为湖北省的脑科学与脑机接口产业发展注入金融“活水”,推动科技产业金融一体化发展。
从投融资方面,一方面,鼓励“湖北芯智达”式市场实体的出现,在脑机接口等前沿领域,借鉴“芯智达”模式,由省政府或国资平台牵头,联合龙头企业、高校(如华中科技大学、武汉大学)、顶级医院(如同济医院、协和医院)共同出资设立市场化运营的专项项目公司,该公司唯一使命就是完成从技术集成、产品开发到临床验证的全链条任务,实行“链长”(政府规划)+“链主”(龙头企业)+“链创”(高校院所)的“三链”融合工作机制;另一方面,鼓励龙头企业“跨界”投资,出台针对性政策,鼓励省内成熟的医疗设备企业借鉴博拓生物的经验,设立产业投资平台,主动投资、并购或与前沿领域的初创团队成立合资公司。这不仅能帮助企业布局未来,也能为初创公司提供宝贵的产品注册、规模化生产和市场渠道等产业资源。
5.4.3 产业链
以衷华脑机、依瑞德为核心抓手,聚焦植入式信号采集器件、芯片、经颅磁刺激等关键技术领域开展集中攻关。建立政企协同攻关机制,联动同济医院、协和医院等优质临床机构搭建信号采集技术验证平台,打通从实验室原型到临床可用设备的转化通道,加速技术成果落地进程。
聚焦本土隐形冠军企业开展针对性补强,对于非侵入式脑电接口技术,由于其安全性高、应用门槛低,是目前能唯一大规模商业化落地和普及的脑机接口技术,尤其是对于非侵入式脑机接口技术在非医疗场景的应用,其无需经过漫长的临床认证与审批过程,因此建议可以以格林泰克为重点培育对象,充分依托其16年脑电电极研发积累的技术优势与市场布局基础,推动其在教育、娱乐、消费电子等非医疗应用场景领域的发展,助力企业实现跨越式发展。此外,可通过首台(套)政策补贴、产业链协同项目扶持等多元化支持方式,引导企业从单一电极产品向“采集器件 - 信号预处理 - 数据分析模块”全链条延伸,丰富产品矩阵与服务能力。最终形成与核心龙头企业衷华脑机优势互补、协同发展的信号采集产业梯队,夯实产业链本土根基。
针对植入式技术 “减损伤、高通量、抗免疫” 的核心痛点,建议湖北推动产业链主体深度协同:一方面,促成衷华脑机与联影智融联合开发 “专用电极 + 自动植入机器人” 方案,以机器人高精度操作降低手术损伤,并依托本地医院临床试点打磨产品;同时引导高德红外向衷华脑机开放微纳加工生产线,共享精密制造技术,同步联合高校攻关水凝胶等新材料,实现电极 “微型化、强生物相容性” 升级。另一方面,依托光谷半导体、光电产业基础,配套植入式电极的原材料、封装测试环节,形成 “核心器件研发 - 手术方案落地 - 产能配套支撑” 的闭环,将植入式脑机接口打造为湖北高端医疗器械的特色赛道。
围绕格林泰克的脑电电极技术,建议以 “政策 + 科研 + 医疗” 联动拓展产业链:先推动企业与华中科大脑机接口实验室共建研发中心,融合高校信号解码算法与企业电极技术,加速无创康复设备等下游产品研发,借助产学研补贴降低转化成本;再以湖北 “全国首个脑机接口医疗服务价格” 和同济医院脑机接口门诊为支点,推动产品进入康复门诊临床应用,并纳入医保试点打开严肃医疗市场。同时引导企业拓展消费级场景,开发睡眠监测等产品,联动本地电子制造产能实现规模化,形成 “医疗场景树标杆、消费场景扩规模” 的非植入式产业生态。
立足自身技术基底,一方面借鉴杭州电子科技大学专利布局多元化应用的成功经验,将技术版图拓展至疲劳检测场景,同时持续深化多场景智能解码的精准化研究,夯实技术落地根基;另一方面,充分发挥在安全、隐私细分领域的固有优势,构建独具特色的 “通用解码 + 安全防护” 一体化解决方案,在场景拓展与技术转化过程中打造差异化核心竞争力。最终对标天津大学海河实验室产学研全链路开发模式,打通“核心技术攻关 - 场景应用适配 - 产品市场化转化” 的完整闭环,加速技术成果的产业落地,全面提升在行业内的技术影响力与市场话语权。
实施外部优质资源引进策略,重点对接强脑科技等行业头部企业。充分借鉴其与华为合作建设神经电信号AI创新&实训中心的成功经验,推动头部企业在湖北落地信号采集技术转化基地。以基地为载体,构建"器件研发 - 人才培养 - 场景应用"的闭环联动体系,将外部先进技术、成熟模式与本土资源深度融合,为产业链植入高质量外部动能,提升产业链整体竞争力。
5.4.4 创新链
推动技术标准化与开源生态建设:依托华中科技大学脑机接口实验室的研究成果,继续巩固技术领先优势,将核心算法进行模块化、平台化封装,固化为具有自主知识产权的专用芯片或软硬件一体化的核心模块,形成技术壁垒,并像海河实验室的“脑语者”芯片一样,向行业内输出,成为基础平台。牵头或积极参与制定脑机接口信号解码的行业标准与基准测试数据集。建立开源社区,发布高性能算法工具包。增强实验室在学术界的领导力,也能吸引产业界采用其技术,从而从底层影响行业发展,拓展前沿领域。
利用华中科技大学脑机接口实验室连续获得全国脑机接口比赛冠军的影响力,联合政府、医院和企业,主办以“脑机接口临床创新”等为主题的行业峰会与技术挑战赛。将实验室打造为国内重要的思想碰撞与成果转化平台,提升行业影响力,可以全球招募顶尖科学家和优质科研项目,吸引更多产业链上下游企业落户,形成集聚效应。
基于未来的技术发展趋势分为四个方向:突破任务绑定局限,向通用化方向发展,实时性与高精度的要求、个体差异与泛化能力、隐私安全的商业要求,对应的解决方案对应有:CSBrain 跨尺度时空基础模型 +多任务联合训练,轻量化实时解码架构,迁移学习、元学习、联邦学习、无源域迁移,为保障技术落地,可依托省内高校科研优势,以华中科技大学、武汉大学为核心组建脑机通用解码联合实验室,搭建覆盖多任务、多场景的 “多任务脑数据库” 并面向省内企业、高校开放共享,鼓励产学研协同开展通用解码算法研发;同时支持武汉本土脑机接口企业与高校深度合作,联合培育轻量化终端产品,抢占市场先发优势。
加大研发投入力度:鼓励湖北省的企业、高校和科研机构增加对脑机接口芯片技术研发的投入,支持开展前沿技术研究和关键核心技术攻关。武汉衷华脑机公司作为湖北省脑机接口领域的龙头企业,当前技术研究聚焦于接口器件(BCI芯片)与微针阵列集成,已在高通道脑电信号采集方向形成特色优势,但在脑机接口器件(BCI芯片)其他技术分支上尚未建立领先地位。
脑机接口产业正处于技术快速迭代的关键期,在知识产权保护层面,一是完善知识产权保护制度,将符合条件的脑机接口相关专利申请纳入优先审查范围,或者依托湖北省知识产权保护中心、武汉知识产权保护中心,开展有关脑机接口相关专利申请的预审服务;二是,引导企业丰富其知识产权保护工具箱,例如对于涉及神经信号解码算法、个性化训练模型、脑电特征数据等难以通过传统知识产权框架进行保护的技术,探索数据资产、算法模型等新型知识产权保护模式;对于植入物的生物相容性材料配方、信号解码的核心算法等技术细节的公开可能引发快速模仿的关键技术,引导企业将其纳入商业秘密的保护范畴,实现对核心技术的长效保护;三是,在产业发展初期,建议采取 “少而精” 的核心专利布局策略,优先聚焦核心基础技术,锁定技术成熟度高、生命周期长的关键模块进行专利布局,构筑坚实的专利壁垒;四是,优化技术转移转化激励机制,确保科研成果落地,缩短企业的研发周期,降低研发成本与风险。
5.4.5 人才链
强化人才培养和引进,支持高校设置脑机接口专业或研究方向,实施产教融合的培养模式,加快培养复合型人才,同时建立人才引进、评价和流动机制,将相关人才纳入各级人才计划支持的范围内。
将高水平人才团队引进作为突破信号采集技术瓶颈的核心支撑,实施靶向引才计划,重点对接蔡新霞研究员领衔的微纳传感团队。该团队研发的NeuroRevive-FlexChip双模柔性电极,实现了神经电活动与多巴胺信号的同步采集及靶向调控,为解决精准信号采集难题提供了革命性技术方案,技术实力处于行业领先水平。为高效吸引团队落地,建议通过省级人才引进专项计划,量身定制"研发经费 + 平台支持 + 临床资源"打包式扶持政策,为团队提供全方位保障。支持团队在湖北建立微纳传感研究中心,聚焦植入式高分辨率采集、无创信号降噪等关键技术开展集中攻关,助力湖北省脑机接口信号采集领域达到国际领先水平。
在接口器件(BCI芯片)方面,聚焦技术攻坚,联合清华大学展开深度合作,携手钱鹤、吴华强教授团队及唐建石副教授团队,共同攻克神经形态架构关键技术,构建 “高通道信号采集+实时高效计算”的技术闭环。
在信号处理方面,安徽大学脑机接口范存航团队在小样本跨域迁移解码方向有深入研究,华中科技大学可引进该团队优化技术性能,形成技术壁垒,巩固在这些细分领域的领先地位。杭州电子科技大学的脑机协同实验室的孔万增团队在医疗康复、情绪识别方面解码成果突出,通过合作,可弥补华中科技大学脑机接口实验室在信号精细化处理、解码精度提升上的短板,形成 “通用适配 + 精准解码” 的技术闭环。
在神经调控方面,聚焦经颅磁刺激,针对武汉依瑞德,引进中国医学院科学院生物医学工程研究所刘志朋团队和殷涛团队,针对经颅磁刺激的多模态技术发展提供新技术的支持。
相关附件:

鄂公网安备42010602004146号

