湖北省人工智能产业专利导航报告
湖北省人工智能产业
专利导航报告

国家知识产权局专利局专利审查协作湖北中心
2025年12月
湖北省人工智能产业专利导航组成员
课题组长 | : | 饶俊 |
报告统稿人 | : | 陈敏 |
报告主要执笔人 | : | 崔海涛、靳超、刘海艳、严开元、梁健、刘冰心、沈世春、聂林、李琳、陈敏 |
摘 要
当前全球和中国的人工智能产业均处于高速发展期,人工智能作为新一轮科技与产业变革的重要力量,日趋成为各国竞争力角逐的主赛道。根据WIPO相关的报告显示,当前全球人工智能发展总格局是由中美两国引领、多国呈梯次分布的格局。未来大模型爆发引发的创新热浪将继续涌动,无论推动大模型从单模态到多模态,还是倡导高质量数据和新的计算范式,都离不开人工智能技术上中下游的技术变革和相互配合。根据产业情况,人工智能技术可分为上游基础层:数据处理和人工智能芯片,中游技术层:大模型、机器学习、自然语言处理、机器视觉、智能语音等,下游应用层:机器人、智能交通、自动驾驶、智慧医疗等。
本课题梳理人工智能产业关键技术全球、国内产业及政策,了解人工智能产业关键技术发展现状,聚焦人工智能产业关键技术及产业核心技术,从上中下游剖析了全球人工智能技术布局和创新方向;分析中国目前在上游AI芯片、中游大模型技术和下游应用的产业定位、技术壁垒以及知识产权风险;厘清产业链、技术链、创新链、价值链现状,找准产业集群的优化方向,描摹发展及创新资源优化布局路线,明晰湖北省未来的重点技术发展方向和创新发展方向,助力人工智能产业快速发展。
关键词:人工智能 专利分析 产业定位 知识产权;
目录
第1章人工智能产业概述
1.1人工智能技术简介
1.1.1人工智能的基本概念
人工智能(Artificial Intelligence),英文缩写为 AI,主要是指在各类机器载体(手机、电脑、交通工具、机器人、机械设备等)上模拟并拥有类似生物/超越生物的智能(感知、学习、推理、交流等)。它企图了解智能的实质,并生产出一种新的能以人类智能相似的方式做出反应的智能机器,该领域的研究包括机器人、语言识别、图像识别、自然语言处理和专家系统等,涵盖计算机,心理学和哲学等领域,是涉及面十分广泛的科学。人工智能研究的一个主要目标是使机器能够胜任一些通常需要人类智能才能完成的复杂工作,但不同的时代、不同的人对这种复杂工作的理解是不同的,因此对于人工智能的定义,学术界存在多种观点。
尽管如此,各路专家对于人工智能的定义其实一直在不断的改变。
人工智能最早是由麻省理工学院的 John McCarthy 在 1956 年达特茅斯会议上提出的,McCarthy 将其定义为:人工智能就是让机器的行为看起来像是人所表现出的智能行为一样(McCarthy 1956)。图灵奖得主 Edward Feigenbaum 把人工智能定义为:人工智能属于计算机科学的一个分支,旨在设计智能的计算机系统,即对照人类在自然语言理解、学习、推理、问题求解等方面的智能行为,人工智能所设计的系统应呈现出与人类行为类似的特征(Feigenbaum et al. 1981)。
我国学者在人工智能的定义上也是各引一端。中国科学院院士、清华大学人工智能研究院院长张钹认为人工智能是利用机器去模仿人的智能行为,这些智能行为包括推理、决策、规划、感知和运动。中国科学院院士、中科院自动化所研究员谭铁牛认为人工智能是一门以探寻智能本质、研制具 有类人智能的智能机器为目的,以模拟、延伸和扩展人类智能的理论、方法、技术及应用系统为内容,以会看、会说、会行动、会思考、会学习为表现形式的学科(谭铁牛 2018)。
国家工业信息安全发展研究中心在 2019 年 12 月的《人工智能中国专利技术分析报告》中指出,人工智能(Artificial Intelligence, 人工智能)又称机器智能,是指由人制造出来的机器所表现出来的智能,即通过普通计算机来模拟人的某些思维过程和智能行为(如学习、推理、思考、规划等),使计算机能实现更高层次的应用。
总体而言,人工智能是研究、开发用于模拟、延伸和扩展人的智能的理论、方法、技术及应用系统的一门新的技术科学。传统的人工智能发展思路是研究人类如何产生智能,然后让机器学习人的思考方式去行为。而现代人工智能概念则认为机器不一定需要像人一样思考才能获得智能,重点是让机器能够解决人脑所能解决的问题。人工智能的核心问题包括建构能够跟人类似甚至超越的推理、知识、规划、学习、交流、感知、移动和操作物体的能力等。经过 60 多年的发展,人工智能已经取得了长足地发展,在很多学科领域都得到了广泛应用,并被认为是二十一世纪三大尖端技术(基因工程、纳米科学、人工智能)之一,成为驱动新一轮科技革命和产业变革的重要力量。
1.1.2人工智能的发展历程
1956 年,麻省理工学院(MIT)的麦卡锡(J.McCarthy)、明斯基(M.Minshy)、赛尔夫里奇 (O.Selfridge)与索罗门夫 (R.Solomonoff), IBM的罗切斯特(N.Lochester)、莫尔(T.More)与塞缪尔(A.Samuel),贝尔实验室的香农(C.Shannon),卡内基-梅隆大学(CMU)的纽厄尔(A.Newell)与西蒙(H.Simon)10 人在美国达特茅斯学院举办的夏季学术研讨会上,统一使用了人工智能(Artificial Intelligence)这一术语,用它来代表有关机器智能这一研究方向,这标志了人工智能学科的正式诞生。业内也一般都认为1956 年是人工智能元年。
1956—1969 年,塞缪尔研制了能自学的跳棋程序,1959 年,它击败了塞缪尔本人;1969 年,又击败了一个州的冠军。
1956—1965 年,纽厄尔和西蒙研制的逻辑理论家的程序,证明了数学原理中的 38 个定理;
1958 年,美籍华人数理学家王浩在计算机上仅用 5 分钟就证明了数学原理中的有关命题演算的全部 220 条定理;
1960 年,纽厄尔和西蒙在心理学实验的基础上研制成了一种不依赖具体领域的通用问题求解程序 GPS(General Problem Solver),可以求解 11 种不同类型的问题;
1965 年鲁滨逊(J.Robinson)提出了消解原理,为定理的机器证明做出了突破性贡献。
1956—1968 年,斯坦福大学的费根鲍姆(G.Feigenbaum)教授首先开展了专家系统的研究,他们研究成功的 DENDRAL 专家系统能根据质谱仪的实验,通过分析推理决定化合物的分析结构,其能力相当于化学专家的水平。
1969 年,国际人工智能联合会议(International Conferences on Artificial Intelligence)成立,它标志着人工智能这门新兴学科得到了世界范围的公认。
在过去的六十多年里,人工智能发展跌宕起伏,经历了三次大的浪潮(参见图 1-1),当前全球人工智能正处于第三次发展浪潮之中。

图 1-1人工智能发展历程
第一次浪潮(20 世纪 50~70 年代):人工智能的起步阶段,期间提出了人工智能的概念,取得了一些突破性的研究成果,如机器定理证明、跳棋程序、LISP 编程语言、首个聊天机器人等。20 世纪 70 年代,人工智能进入发展期,许多国家都相继开展了这门新兴学科的研究工作。20 世纪 60 年代一连串的胜利,使人工智能的学者们兴高采烈,也使公众对人工智能提出了更高的期望,但是事情发展远非如此。塞缪尔的下棋程序当了州级冠军之后,与世界冠军对弈时就从没有赢过。最后希望出实质性成果的自然语言翻译也问题不断,人们原以为只要用一部双向字典和一些语法知识就可能解决自然语言的互译问题,结果发现机器翻译闹出了不少笑话。以至于有人挖苦说,美国花了 2000 万美元为机器翻译建立了一块墓碑。被公认为有重大突破的消解法,也因其局限性不能适应现实世界诸多问题,在神经网络、机器学习研究方面也遇到了种种困难。舆论的谴责,经费的缺乏,使人工智能研究一时陷入了困境。
第二次浪潮(20 世纪 80~90 年代):人工智能的科学家们开始对过去的战略思想和主要技术进行总结和反思,费根鲍姆关于以知识为中心开展人工智能研究的观点为大多数人所接受,研究人员基本达成了共识,即人工智能系统是一个知识处理系统。而知识表示、知识利用和知识获取则是人工智能系统的 3 个基本问题。从此,人工智能研究又迎来了一个以知识为中心的蓬勃发展新时期。
随着 DENDRAL 专家系统的成功,一大批专家系统从各个领域各个方面涌现出来,从医学、数学、生物工程到地质探矿、气象预报、地震分析、过程控制、系统设计、工程测试与分析及情报处理、法律咨询和军事决策,一个个成功的系统都带来了巨大的经济效益和社会效益,令世人刮目相看。
同时,由于对知识的表示、利用、获取方面的研究取得较大进展,特别是对不确定性知识的表示与推理取得了突破,建立了诸如主管 Bayes 理论、确定性理论、证据理论、可能性理论等一系列新理论,这为模式识别、自然语言理解等其他领域的发展奠定了基础,解决了许多理论和技术上的问题。人工智能又向人们展示了广阔的应用前景,人们对人工智能的兴趣开始与日俱增。此时,人工智能研究经费充足,经营人工智能产品的公司纷纷成立,人工智能的研究队伍也迅速扩大。例如,1987 年在意大利召开的第十届国际人工智能会议,与会人数竟超过了 5000 人,在一片乐观情绪的影响下,欧洲、美国、日本等国家和地区都先后制定了一批有关人工智能的大型项目,都争相在人工智能方面取得更为突破性的进展。其中,美国的 ALV(Automontous Land Vehicle)和日本的第五代计算机就是其中最典型的代表。但是好景不长,这些计划到 20 世纪 80 年代中期,大多遇到了技术困难,而这些技术问题的难度之大是当时人工智能技术所不能解决的。正如张钹院士在《近十年人工智能的进展》一文中指出的那样,有两个根本性的问题,一个是所谓的交互(Interaction)问题,即传统方法只能模拟人类深思熟虑的行为,而不包括人与环境的交互行为。美国的 ALV 计划试图建造一种能在越野环境下自主行驶的车辆,这种车辆必须具备与环境交互的能力,以适应环境的不确定性和动态变化。根据传统人工智能的方法建立的系统,基本上不具备这种能力,这就是 ALV计划遇阻的根本原因。另一个是所谓扩展(Scaling up)问题,即传统人工智能方法只能适合于建立领域狭窄的专家系统,不能把这种方法简单地推广到规模更大、领域更宽的复杂系统中去。日本第五代计算机计划的中止原因也在于此。由于这两个基本问题的存在,使人工智能研究又进入了低谷,人工智能又一次陷入了信任危机。
20 世纪 80 年代中期到 90 年代初,麻省理工学院的布鲁克斯(R.A.Brooks)以其进化理论提出了没有表达的智能和没有推理的智能,从而成为行为主义学派的代表。他们认为智能取决于感知和行动,他们研制成功的机器虫应付复杂环境的能力超过了当时的许多机器人,成为解决所谓交互问题的重要希望。
而反馈机制的引进和神经网络的重新崛起,也为解决交互问题提供了重要方法。20 世纪 90 年代,人工智能学者提出的综合集成(Meta-synthesis)和智能体(Agent)概念为解决所谓扩展问题开辟了新的道路。以钱学森、戴汝为院士为代表的中国学者,从社会经济学系统、人体系统等复杂系统中提炼出开放复杂巨型智能系统(Open Complex Giant Systems,OCGS)的概念,并提出从定性到定量的综合集成方法,引起了国际学者的广泛关注,中国科学家正在为人工智能的发展做出应有的贡献。
这阶段专家系统促使人工智能从理论研究走向实际应用,并在医疗、气象、地质等领域取得成功。但随着人工智能应用范围的扩大,专家系统的缺点也逐渐显现:应用领域狭窄、推理方法单一、缺乏常识性知识等,人工智能的发展又进入了停滞状态。在这阶段出现了神经网络算法,但是由于当时计算机的性能限制,最终也没有较好的落地效果。
第三次浪潮(2000 年~现在):随着信息技术蓬勃发展,为人工智能的发展提供了基础条件。这阶段人工智能的理论算法也在不断的沉淀,以统计机器学习为代表的算法,在互联网、工业等诸多领域取得了较好的应用效果。2006 年,多伦多大学 Hinton教授提出了深度学习的概念,对多层神经网络模型的一些问题给出了解决方案。标志性事件是在2012 年,Hinton 课题组参加ImageNet 图像识别大赛,以大幅领先对手的成绩取得了冠军,使深度学习引起了学术界和工业界的轰动。人类和机器之间的另一场比赛于 2016 年掀起了轩然大波:谷歌的 AlphaGo 击败了围棋世界冠军李世石。在 2017 年 12 月,Vaswani 及其同事发布了名为《Attention is all you need》的基础论文[13],介绍了使用自注意力(self-attention) 概念来处理顺序输入数据的 Transformer 架构。这使得 long-range dependencies 的处理更加高效。自从 Transformer 架构问世以来,其已成为 LLM 开发的关键组件,并在 NLP 领域,如机器翻译、语言建模和问题回答等方面取得了突破性的进展。在人工智能大模型技术的推动下,智能计算迈向新的高度。2020年,AI从小模型+判别式转向大模型+生成式,从传统的人脸识别、目标检测、文本分类,升级到如今的文本生成、3D数字人生成、图像生成、语音生成、视频生成。OpenAI 在 2022 年 11 月发布了 ChatGPT。该工具被认为代表自然语言处理领域的顶级成就,它采用预训练基座大语言模型GPT-3,引入3000亿单词的训练语料,相当于互联网上所有英语文字的总和。其基本原理是:通过给它一个输入,让它预测下一个单词来训练模型,通过大量训练提升预测精确度,最终达到向它询问一个问题,大模型产生一个答案,与人即时对话。在基座大模型的基础上,再给它一些提示词进行有监督的指令微调,通过人类的对话逐渐让模型学会如何与人进行多轮对话;最后,通过人为设计和自动生成的奖励函数来进行强化学习迭代,逐步实现大模型与人类价值观的对齐。
近几年,人工智能算法,在图像分类和识别、语音识别、自然语言处理等领域取得了巨大的进步。究其原因,一方面计算机的性能得到了极大的提升,新型人工智能芯片、云计算技术都为大规模神经网络计算提供了基础平台;另一方面是互联网、大数据技术的发展,积累了大量的数据资源。算法、算力和数据三者的结合,直接促成了这次浪潮,将人工智能再次推向繁荣期。
1.2人工智能产业发展概述
1.2.1全球人工智能发展概述
1.2.1.1全球人工智能政策
随着人工智能技术的迅猛发展,各国及国际组织陆续出台一系列政策,以引导技术方向、规范行业应用,并在知识产权领域逐步建立适应人工智能特点的审查机制。本小节将从人工智能宏观政策与人工智能专利审查政策两个维度,系统梳理美国、欧盟、日本、韩国及主要国际组织的政策动向。
人工智能宏观政策:
(1)美国:美国是推进人工智能技术发展的核心国家。美国政策出发点在于保持技术上的领先地位,鼓励利用人工智能创新,同时兼顾人工智能应用的安全风险防控,倡导安全、可靠和可信地开发人工智能。早在奥巴马时期,美国就提出将人工智能用于解决广泛性社会问题,启动了对人工智能领域的系统性布局。2016年10月,美国发布《国家人工智能研发战略规划》,促进人工智能研发和应用。2019年12月,特朗普政府签署《维持美国在人工智能领域的领导地位》行政命令,强调美国在人工智能领域的领导作用。2020年以来,美国政府在促进技术领先的同时,加强对人工智能的监督管理。先后发布《2020年国家人工智能倡议法案》《人工智能权利法案蓝图:让自动化系统为美国人民服务》《关于安全、可靠和可信赖人工智能》等重要政策性文件,确保安全、可靠和可信地开发和使用人工智能。2025年,美国进一步推出《赢得竞赛:美国人工智能行动计划》、《无对抗人工智能法案》。其核心目标是放松监管、加速AI应用、强化全球领导地位。关键措施包括:简化环保法规以推进数据中心建设;将联邦资金与各州监管宽松度挂钩;限制AI技术出口;振兴本土半导体制造业;对抗中国影响力:在国际治理机构(如联合国、G7)中倡导基于美国价值观的AI治理框架;美国政府机构将被禁止采购或使用由敌对实体开发的人工智能产品,包括像DeepSeek这样的中国公司所开发的产品。
(2)欧盟:欧洲将以人为本作为首要原则,更为重视人工智能的安全性,在人工智能治理方面保持领先地位。2016 年4 月,欧盟通过《通用数据保护条例》,着重强调了数据质量与隐私保护的重要性。2018年3月,欧洲政治战略中心发布《人工智能时代:确立以人为本的欧洲战略》报告,分析世界范围内人工智能发展现状、风险挑战,并提出欧洲应对举措。2018 年12 月,欧盟委员会出台《人工智能协调计划》,强调各成员国、各领域协同发展和有效合作。2020年以来,欧洲持续注重科技伦理、隐私保护和法律框架构建,通过发布《人工智能白皮书:欧洲追求卓越和信任的路径》、全球首部《人工智能法案》,明确人工智能治理的路径、规则和标准,为全球人工智能治理提供可借鉴范本。2025年,《欧盟人工智能法案》(EU AI Act)迎来新进展,核心特点是对通用人工智能(GPAI)模型实施严格监管。关键措施包括:自2025年8月起对GPAI模型引入新义务,如发布详细文档、采用版权政策、提供训练数据摘要、进行对抗测试等;不合规行为将面临高额罚款。
(3)日本:日本2016年1月通过第五期《科学技术基本规划(2016-2020)》,提出社会5.0构想,认为社会发展的第五阶段是基于人工智能技术的超智能社会。2017年3月,日本人工智能技术战略会议发布了《人工智能技术战略》,后续由发布《人工智能战略2019》《人工智能战略2022》,希望打破单个领域的界限,让人工智能和数据得以广泛应用。2025年,日本拟定AI基本计划草案,核心目标是减少对外依赖、发展国产AI、应对安全风险。关键措施包括:政府机构和地方政府率先应用AI;将高质量数据定位为优势领域;开发融合日本文化和习俗的国产AI;促进高质量日语数据库建设。
(4)韩国:韩国2016年发布《为智能信息社会做准备的中长期总体规划:为第四次工业革命做准备》报告,提出建设智能信息化社会。2018年5月,进一步通过《实现I-Korea 4.0的人工智能研发战略》,从人才、技术和基础设施三个角度促进人工智能创新。2019年12月,韩国发布《人工智能(AI)国家战略》, 2020年10月,发布《人工智能半导体产业发展战略》,全面推进韩国人工智能强国之路,并重点希望在人工智能半导体方面能抢占先机。2025年,韩国成立国家AI战略委员会,由总统李在明担任委员长,核心目标是协调和推进国家AI战略。政策设定三大支柱:培育国内AI创新生态系统、推动全国性AI转型、为全球AI社会作贡献,涵盖12个战略领域,包括构建AI高速公路、引领下一代AI技术、确保关键AI人才与模型、创新AI法规、推动产业与公共AI转型等。
(5)国际组织:联合国和世界知识产权组织(WIPO)等机构致力于加强全球治理与政策工具供给。例如,联合国发布《抓住安全、可靠和值得信赖的人工智能系统带来的机遇,促进可持续发展》及《人工智能伦理建议书》,推动形成国际共识。2025年,国际电信联盟(ITU)在《2025人工智能治理全球对话联合主席声明》中提出AI治理十大愿景,包括务实治理、包容协作、系统透明、弥合数字鸿沟、能力建设及可持续性等。
人工智能专利审查政策
(1)美国:美国2023年10月发布的《关于安全、可靠和可信赖地开发和使用人工智能》行政命令中,明确要求美国专利商标局澄清与人工智能和可专利主题的发明人有关的问题。在此命令的要求下,美国专利商标局多次对外发布关于人工智能领域的指南、组织意见征询,对人工智能相关专利问题进行指导和规范。包括:2024年2月,发布《人工智能辅助发明发明人身份指南》;2024年4月,发布《关于在实践中使用基于人工智能工具的指南》《人工智能激增对现有技术、本领域技术人员知识水平以及可专利性评估的影响》意见征询;2024年7月,发布《涉人工智能专利主题适格性指南》等。美国明确发明人资格与人工智能能否做出创造性贡献无关,提出只有自然人对发明做出重大贡献才能被列为发明人这一突破性政策。此规定在各国中尚属首次,突破了现有规则,这与美国人工智能技术优势有一定关联。2025年,USPTO发布新指南,明确软件相关发明(特别是AI和机器学习)的专利适格性,提供了判断权利要求是否过于抽象或属于实际应用的标准,强调区分思维过程与实际应用,要求考虑权利要求整体,并指出技术改进对专利适格性至关重要。
(2)欧盟:欧洲加强对知识产权政策框架的调查和研判。2020年11月,欧盟发布《人工智能趋势和发展-对知识产权框架的挑战》研究报告,明确了有关人工智能知识产权方面的重要观点;2024年3月,欧洲专利局2024版《欧洲专利局审查指南》正式实施,细化了人工智能专利审查相关标准。有关人工智能的知识产权政策,欧洲倾向于不做统一规定由各国可自行决定,未来各国有可能通过国内法来调整法律制度。欧洲各国也通过调查报告、司法审判向外界传达了各自对人工智能知识产权问题的意见倾向。欧洲专利局(EPO)在2025年4月版《审查指南》中澄清,AI和机器学习类发明若整体具有技术性(如采用计算机等技术手段),则不排除可专利性;计算模型和算法若对解决技术问题有贡献,则可体现技术性。
(3)日本:日本在近几年《知识产权推进计划》中,强调要研究人工智能技术进步背景下自然人的作用、专利审查中进步性的判断、发明专利性判断等热点问题。2024年,日本特许厅追加了人工智能相关技术的专利审查案例,发布《基于人工智能的创新受到专利法保护情况的调查报告》,体现了日本人工智能审查政策前瞻性。2025年,日本出台《知识产权推进计划》,提出利用AI技术和吸引海外顶尖人才以提升国际竞争力,目标在2035年前重返全球创新指数前四。该计划强调破解法律与伦理难题,推动AI驱动制度革新,建立开发者贡献度评估框架,明确权利归属规则,强化数据源合规监管,并要求企业公开AI训练数据来源,设立生成式AI数据使用的专项审查机制。
(4)韩国:韩国特许厅2021年1月发布《人工智能领域审查指南》,2022年1月发布《分技术领域审查实务指南》,对人工智能训练数据发明、人工智能建模发明、人工智能应用发明等专利申请的充分公开、创造性方面给出了更具体的规定。2024年4月,发布《关于人工智能发明人的公众调查结果》,就各方观点进行了展现。日韩虽未发布明显倾向性观点,但是开展了扎实的研究,不排除后续出台政策。2025年,韩国知识产权局(KIPO)修订AI专利审查标准,以适应AI技术新发展(如工业AI、设备端AI),并组建专家协商组,计划于2025年10月正式敲定修订版本。
(5)国际组织:世界知识产权组织(WIPO)对人工智能前沿问题高度关注,发布《生成式人工智能专利态势报告》等研究报告,并于2024年3月,发布《帮助创新生态系统做好准备迎接人工智能:知识产权政策工具包》,包给出了对问题的各种考量,对各国知识产权政策制定发挥指导和支撑作用。2025年,WIPO发布《绘制人工智能在传统医学中的应用:技术简介》,与ITU、WHO联合探讨利用AI保护文化遗产和数据主权,响应人工智能促进健康全球倡议。此外,洛迦诺联盟专家委员会第十七届会议提出399条工业品外观设计国际分类(洛迦诺分类)变更提案,旨在更新分类体系以适应新技术发展(包括AI相关设计)。
2025年全球AI政策呈现出安全优先、分类治理、协同创新的特征:美国通过出口管制巩固技术优势,欧盟以风险分级塑造全球治理标杆,中国强化全生命周期监管,日韩聚焦主权技术突围。专利审查政策普遍向高效化、数字化、技术导向倾斜,反映出各国争夺AI创新制高点的战略意图。未来,随着生成式AI、具身智能等技术的落地,伦理审查、数据跨境流动、国际标准互认将成为政策博弈的关键领域。
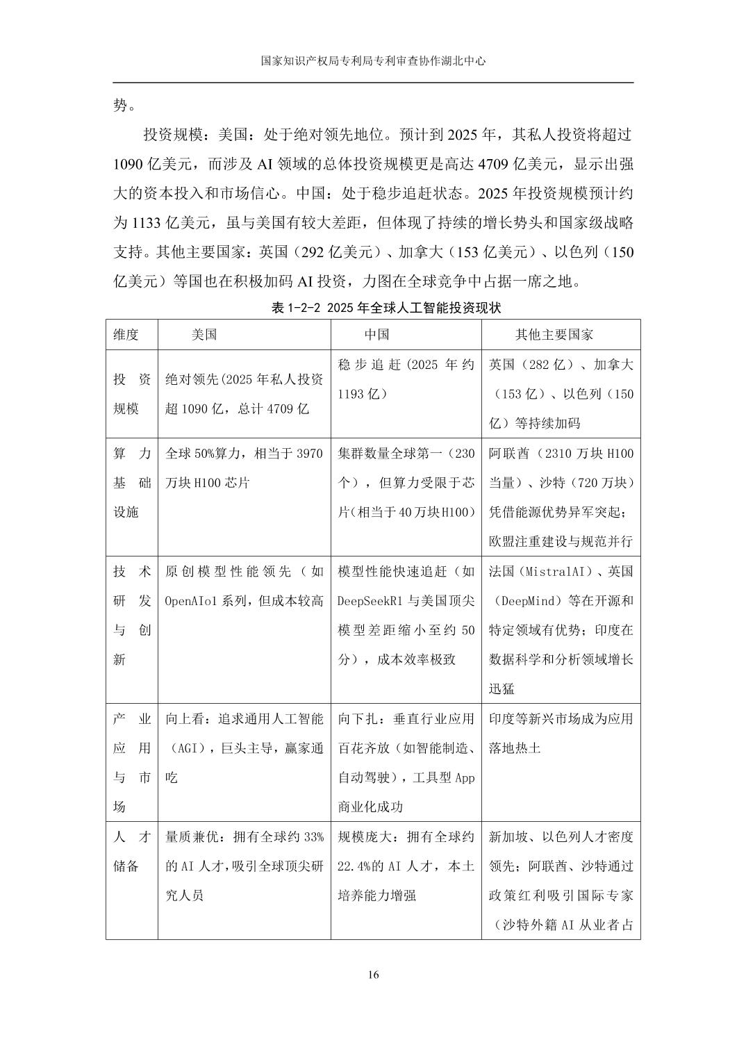
1.2.1.2全球人工智能投资情况
根据2025年最新数据,全球人工智能投资继续保持高速增长态势,各国竞相加大投入以争夺技术优势。以下是主要国家的AI投资情况:
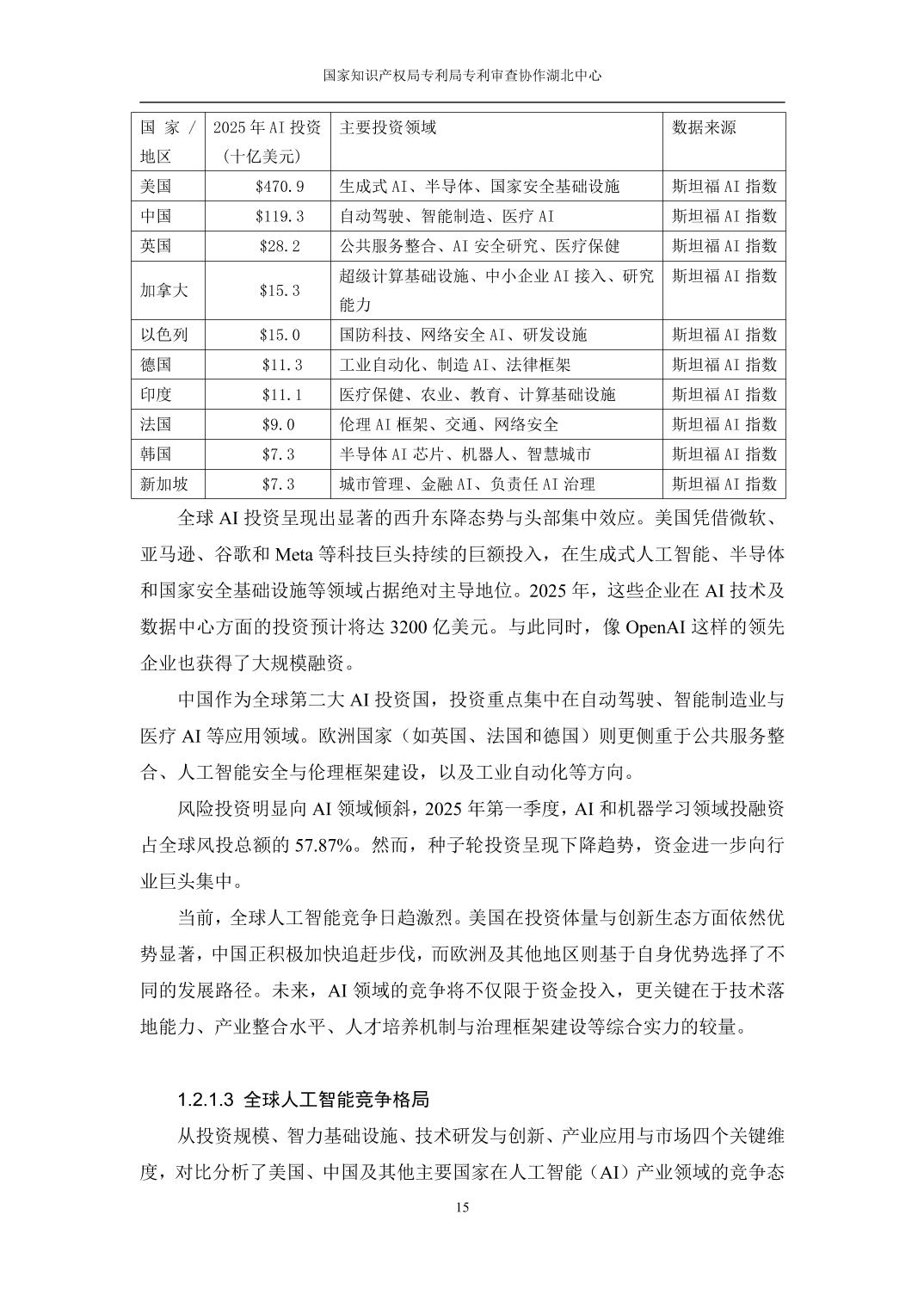
表 1-12025年全球人工智能投资现状
全球AI投资高度集中于中美两国,美国在投资体量上占据绝对主导地位。美国凭借微软、亚马逊、谷歌和Meta等科技巨头持续的巨额投入,在生成式人工智能、半导体和国家安全基础设施等领域占据绝对主导地位。2025年,这些企业在AI技术及数据中心方面的投资预计将达3200亿美元。与此同时,像OpenAI这样的领先企业也获得了大规模融资。
中国作为全球第二大AI投资国,投资重点集中在自动驾驶、智能制造业与医疗AI等应用领域。欧洲国家(如英国、法国和德国)则更侧重于公共服务整合、人工智能安全与伦理框架建设,以及工业自动化等方向。
风险投资明显向AI领域倾斜,2025年第一季度,AI和机器学习领域投融资占全球风投总额的57.87%。然而,种子轮投资呈现下降趋势,资金进一步向行业巨头集中。
当前,全球人工智能竞争日趋激烈。美国在投资体量与创新生态方面依然优势显著,中国正积极加快追赶步伐,而欧洲及其他地区则基于自身优势选择了不同的发展路径。未来,AI领域的竞争将不仅限于资金投入,更关键在于技术落地能力、产业整合水平、人才培养机制与治理框架建设等综合实力的较量。
1.2.1.3全球人工智能竞争格局
从投资规模、智力基础设施、技术研发与创新、产业应用与市场四个关键维度,对比分析了美国、中国及其他主要国家在人工智能(AI)产业领域的竞争态势。
投资规模:美国:处于绝对领先地位。预计到2025年,其私人投资将超过1090亿美元,而涉及AI领域的总体投资规模更是高达4709亿美元,显示出强大的资本投入和市场信心。中国:处于稳步追赶状态。2025年投资规模预计约为1133亿美元,虽与美国有较大差距,但体现了持续的增长势头和国家级战略支持。其他主要国家:英国(292亿美元)、加拿大(153亿美元)、以色列(150亿美元)等国也在积极加码AI投资,力图在全球竞争中占据一席之地。
表 1-22025年全球人工智能投资现状
结合上表,全球AI竞争呈现出以下明显趋势:
(1)中美技术差距持续缩小,但路径分化:中国在模型性能上快速追赶,并在成本效率上优势明显https://www.sohu.com/a/936951167_121868842?scm=10001.325_13-325_13.0.0.5_32&spm=smpc.channel_248.block3_308_NDdFbm_1_fd.2.17584196510478KnJEUK_324。双方的发展路径也不同:美国追求向上看的通用智能(AGI)https://www.c114.net.cn/industry/21950.html,而中国更注重向下扎的行业应用与商业化。
(2)算力竞争多极化:尽管美国仍在算力上领先,但阿联酋、沙特等国家凭借能源优势大力投入,成为不可忽视的新玩家http://www.news.cn/liangzi/20250915/ffe97cf04b6347639704c02eb2f5bf4a/c.html。各国对算力基础设施的投入都在持续加大。
(3)应用市场呈现平行世界:美国市场由巨头主导,技术驱动、赢家通吃。中国市场则百花齐放,应用场景驱动,工具型App商业化更成功https://www.c114.net.cn/industry/21950.html。中美的AI应用生态差异明显。
(4)人才争夺白热化,格局多极化:全球AI人才约300万,中美合计占比超50%。同时,新加坡、以色列人才密度领先http://jjckb.xinhuanet.com/20250729/b121a9a840164e37a5b78d6b86354645/c.html,沙特、阿联酋等通过优厚政策吸引国际专家http://jjckb.xinhuanet.com/20250729/b121a9a840164e37a5b78d6b86354645/c.html,印度则拥有全球第三的AI人才总量。
(5)政策与监管走向分化:美国呈现去监管化趋势,鼓励创新。欧盟则推行《人工智能法案》,强调规范先行http://jjckb.xinhuanet.com/20250806/0a973317aa8b409aae0c61b4216b3629/c.html。中国是政府主导的大力支持。这种分化反映了不同的发展理念。
(6)成本与可持续性挑战凸显:美国AI模型的高训练成本和巨大能源消耗https://finance.sina.com.cn/stock/t/2025-07-04/doc-infehynp0936190.shtml成为关注点。如何降低推理成本并实现可持续发展,是全球共同面临的课题。
总的来看,2025年的全球AI竞赛,已不再是简单的技术或资金比拼,而是国家战略、产业生态、人才储备、数据资源乃至能源基础的综合较量。
1.2.1.4全球人工智能产品
全球AI消费级应用市场格局正逐步趋于稳定,但头部企业之间的竞争仍在持续加剧。最新发布的全球生成式AI消费应用Top 100榜单显示(来源:https://baijiahao.baidu.com/s?id=1841871693106022273&wfr=spider&for=pc),ChatGPT继续保持领先地位,但谷歌凭借多产品矩阵策略显著缩小了差距。其通用助手Gemini在网页端的访问量已达到ChatGPT的约12%,位列第二。中国AI应用在全球市场中表现突出,阿里巴巴旗下的夸克AI助手跃居网页端第9,字节跳动的豆包位列第12。榜单中有3个主要服务中国用户的产品进入网页端前20,另有7个由中国开发的应用主要面向海外市场。
谷歌首次以独立域名形式在榜单中占据四席,体现出其AI产品矩阵化战略初见成效。除Gemini外,面向开发者的AI Studio首次进入前十,学术工具NotebookLM排名第13,实验平台Google Labs位列第39。

图 1-2人工智能主要产品
移动端竞争更为激烈,Gemini的月活跃用户数已接近ChatGPT的一半。X平台的Grok助手自2024年底推出以来迅速积累超2000万月活,位列移动端第23。中国开发的移动应用在榜单中占据近半数,50强中约有22款出自中国团队,但仅3款主要服务国内市场。美图公司和字节跳动分别贡献了5款和4款应用,展现出中国企业在移动AI领域的强劲开发能力。
1.2.2中国人工智能发展概述
1.2.2.1中国人工智能产业政策
人工智能是新一轮科技革命和产业革命的重要驱动力量,是新质生产力的重要引擎。习近平总书记强调要整合科技创新资源,引领发展战略性新兴产业和未来产业,加快形成新质生产力1。其中,战略性新兴产业为包括新一代信息技术等在内的八大产业,《中共中央关于制定国民经济和社会发展第十四个五年规划和二〇三五年远景目标的建议》2指出,要推动互联网、大数据、人工智能等同各产业深度融合,构建一批各具特色、优势互补、结构合理的战略性新兴产业增长引擎。同时,国民经济十四五年规划还提出在类脑智能、量子信息、基因技术、未来网络、深海空天开发、氢能与储能等前沿科技和产业变革领域,组织实施未来产业孵化与加速计划,谋划布局一批未来产业。《工业和信息化部等七部门关于推动未来产业创新发展的实施意见》3指出要利用人工智能、先进计算等技术精准识别和培育高潜能未来产业。人工智能技术的不同分支根据其技术成熟度和产业成熟度跨越未来产业与战略性新兴产业,正在通过赋能各行各业成为新质生产力的引擎,促进我国的创新发展。而对于战略性新兴产业与未来产业,我国提出加快壮大和前瞻谋划的发展策略。
(一)战略引领--打出政策组合拳
2016年我国首次将人工智能写入国家战略规划4,提出加快构建高速、移动、安全、泛在的新一代信息基础设施,加快信息网络新技术开发应用,重点突破新兴领域人工智能技术。2017年,国务院出台《新一代人工智能发展规划》,以科技引领、系统布局、市场导向、开源开放为原则,制定三步走目标,面向2030年从国家层对人工智能产业进行规划,形成我国人工智能健康持发展的战略路径。2021年,国家十四五规划多次提及人工智能,突出强调要聚焦人工智能关键算法,培育壮大人工智能等新兴数字产业。2022年,在国务院发布的《扩大内需战略规划纲要(2022-2035年)》,进一步提出推动人工智能等技术创新和应用。可以看到,我国自2016年来,加强对人工智能产业的统筹谋划。
2025年,《关于深入实施人工智能+行动的意见》发布,核心目标是系统推进人工智能治理,强化政策法规与安全能力保障。其关键更新包括:构建动态敏捷、多元协同的治理体系;加强对算法歧视、模型黑箱等风险的防控;鼓励深圳、上海等地开展治理试点。同时,《人工智能安全治理框架》升级至2.0版,由国家互联网应急中心牵头,优化风险分类、首次提出风险分级管理机制,并强调技术-伦理-法律三位一体与普惠共享理念。各地政府积极响应国家人工智能+行动,截至2025年6月,北京、天津、重庆、四川、山东、江苏、浙江、河南、广东、湖北、湖南、辽宁、广西、贵州、甘肃、安徽、内蒙古、云南等近二十个省市已出台人工智能专项政策。这些政策普遍围绕技术攻关、算力建设、数据开放、场景应用、企业培育、生态构建等方面展开,突出因地制宜和重点领域赋能,共同推动人工智能成为拉动区域经济与提升治理能力的新引擎。
同时,在国家战略的引领下,中央各相关部门相继出台鼓励、支持、引导、监督人工智能行业发展的配套政策,引导地方政府、科技企业、科研院所等有序参与。由此,我国以国家战略主导,中央各相关部门、各地方政府至上而下层层发力,社会各界广泛参与的中国特色人工智能产业发展之路逐步呈现。
(二)规范监管—注重风险研判和防范
2019年以来,我国相继发布《新一代人工智能治理原则——发展负责任的人工智能》《国家新一代人工智能标准体系建设指南》《新一代人工智能伦理规范》《关于加强科技伦理治理的意见》等指导意见和指南,加强人工智能发展的潜在风险研判和防范,确保人工智能安全、可靠、可控。随着大模型技术的大放异彩,海量数据进行训练带来的技术风险、侵权风险、公共秩序风险、伦理风险更加凸显。对此,国家在政策层面及时跟进,展现出快速反应的能力。
2019年2月,科技部成立新一代人工智能治理专业委员会,加强人工智能相关法律、伦理、标准和社会问题研究。2023年7月,国家网信办等七部分联合公布《生成式人工智能服务管理暂行办法》,强调国家坚持发展和安全并重、促进创新和依法治理相结合的原则,采取有效措施鼓励生成式人工智能创新发展,对生成式人工智能服务实行包容审慎和分类分级监管,详细规定了生成式人工智能技术发展与治理的要求、监督检查和法律责任。特别是明确了生成式人工智能服务的算法备案机制以及训练内容的知识产权要求。2024年6月,工信部等四部门联合发布《国家人工智能产业综合标准化体系建设指南》,新制定人工智能领域国家标准和行业标准超50项引领人工智能产业高质量发展的标准体系加快形成。
(三)场景创新--赋能产业发展
随着人工智能技术水平的高速发展和智能+产业赋能理念的逐步深入,国家将加强人工智能场景应用作为重要的发力方向。通过发挥企业在场景创新全过程中的主体地位,促进人工智能与实体经济各领域的深入融合,推进各相关产业高质量发展。同时,积极的市场需求有利于为技术创新提出更丰富、更具象、更挑战的研发需求,反向促进技术攻关。
2022年,科技部先后发布《关于加快场景创新 以人工智能高水平应用促进经济高质量发展的指导意见》《科技部关于支持建设新一代人工智能示范应用场景的通知》,聚焦统筹推进人工智能场景创新,着力解决人工智能重大应用和产业化问题。工信部在全国推进人工智能创新应用先导区建设,并发布《国家人工智能创新应用先导区智赋百景公示》,遴选出国家人工智能创新应用先导区共计100个人工智能典型应用场景。大力支持专精特新小巨人、独角兽、人工智能初创企业等积极开展场景创新,参与城市、产业场景建设,通过场景创新实现业务成长。鼓励地方政府、央企、行业领军企业通过揭榜挂帅、联合创新、优秀场景推介等方式促进场景供需双方对接合作,为人工智能产业发展助力,为经济社会发展赋能。
(四)协同治理--参与人工智能国际合作
我国积极参与全球人工智能治理,发布《全球人工智能治理倡议》,围绕人工智能发展、安全、治理三方面系统阐述了人工智能治理中国方案。核心内容包括:坚持以人为本、智能向善,引导人工智能朝着有利于人类文明进步的方向发展;坚持相互尊重、平等互利,反对以意识形态划线或构建排他性集团,恶意阻挠他国人工智能发展;主张建立人工智能风险等级测试评估体系,不断提升人工智能技术的安全性、可靠性、可控性、公平性;支持在充分尊重各国政策和实践基础上,形成具有广泛共识的全球人工智能治理框架和标准规范,支持在联合国框架下讨论成立国际人工智能治理机构;加强面向发展中国家的国际合作与援助,弥合智能鸿沟和治理差距等。此外,中国与美国等28 个国家及欧盟共同签署了《布莱奇利宣言》,承诺以安全、以人为本、值得信赖和负责任的方式设计、开发、部署和使用人工智能。
(五)前瞻研究—推进知识产权政策完善
知识产权制度作为激励创新的基本保障及推动高质量发展的关键变量,也需要正视技术发展对现行体制机制的影响,更好地适应智能时代社会发展需求。国家知识产权局积极落实党中央关于加强知识产权法治保障,完善知识产权管理体制,不断强化知识产权全链条保护的要求,积极应对人工智能技术发展带来的挑战。
2024年1月20日起施行《专利审查指南》中第二部分第九章涉及计算机程序的发明专利申请审查部分的修改,强化了对新领域新业态相关发明创造的保护,积极回应了创新主体对完善大数据、人工智能领域审查规则的诉求。例如,审查指南第6.1.2节的修改就增加了涉及人工智能、大数据算法改进的客体审查基准。原因在于,涉及人工智能、大数据等发明专利申请通常包含算法、商业规则和方法等智力活动的规则和方法特征,按照过往的审查标准,在获得专利权方面具有一定难度。而新修订的部分明确了,如果算法与计算机系统的内部结构存在特定技术关联,解决提升硬件运算效率或执行效果的技术问题,获得符合自然规律的计算机系统内部性能改进的技术效果,则方案属于专利保护客体,可以获得专利权保护。在面对人工智能算法这种新型保护客体时,我国的知识产权制度无疑展现出良好的包容性和适应性。但是在人工智能专利发明人身份、创新性判定等方面,我们还需要不断探索和深思。当前,我局也在推进《人工智能专利申请指引》编制等工作,以帮助申请人提交符合规范的专利申请。
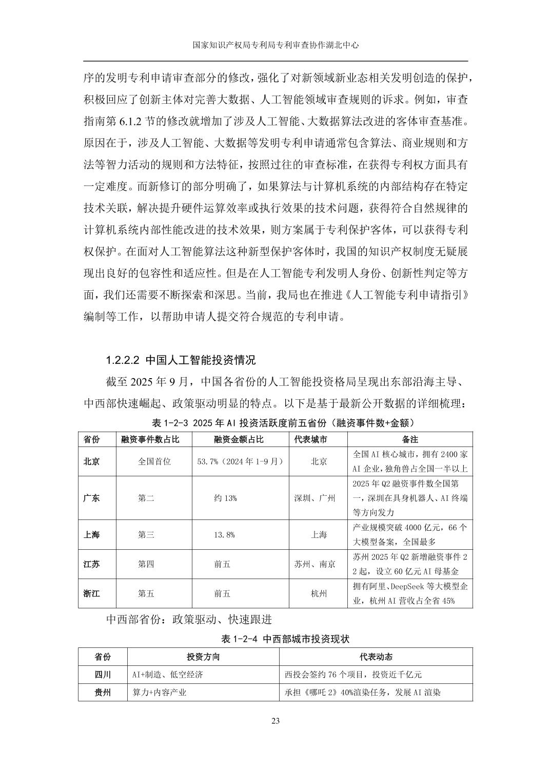
1.2.2.2中国人工智能投资情况
截至2025年9月,中国各省份的人工智能投资格局呈现出东部沿海主导、中西部快速崛起、政策驱动明显的特点。以下是基于最新公开数据的详细梳理:
表 1-32025年AI投资活跃度前五省份(融资事件数+金额)
省份 | 融资事件数占比 | 融资金额占比 | 代表城市 | 备注 |
北京 | 全国首位 | 53.7%(2024年1-9月) | 北京 | 全国AI核心城市,拥有2400家AI企业,独角兽占全国一半以上 |
广东 | 第二 | 约13% | 深圳、广州 | 2025年Q2融资事件数全国第一,深圳在具身机器人、AI终端等方向发力 |
上海 | 第三 | 13.8% | 上海 | 产业规模突破4000亿元,66个大模型备案,全国最多 |
江苏 | 第四 | 前五 | 苏州、南京 | 苏州2025年Q2新增融资事件22起,设立60亿元AI母基金 |
浙江 | 第五 | 前五 | 杭州 | 拥有阿里、DeepSeek等大模型企业,杭州AI营收占全省45% |
中西部省份:政策驱动、快速跟进
表 1-4中西部城市投资现状
省份 | 投资方向 | 代表动态 |
四川 | AI+制造、低空经济 | 西投会签约76个项目,投资近千亿元 |
贵州 | 算力+内容产业 | 承担《哪吒2》40%渲染任务,发展AI渲染 |
内蒙古 | 机器换人、数据中心 | 推动制造业数字化转型 |
河南 | 信创+AI融合 | 郑州设立5亿元信创产业基金 |
天津 | 智能传感、终端 | 工融津投海河基金聚焦AI产业升级 |
2025 年,长三角、珠三角凭借资金、技术与产业优势,在算力、大模型、终端应用等领域占据主导;中西部通过特色场景与算力枢纽建设实现差异化突围。未来,随着国家基金与地方政策的持续发力,以及社会资本的深度参与,AI 将加速赋能千行百业,推动中国从 AI 应用大国向技术创新强国 迈进。
1.2.2.3中国人工智能竞争格局
中国人工智能科技产业城市竞争力评价指数排名TOP25如下表(来源《中国新一代人工智能科技产业区域竞争力评价指数(2024)》中国新一代人工智能科技产业区域竞争力评价指数(2024)):从评价指数的分项指标排名看,中国人工智能科技产业城市竞争力排名前列的城市具有人工智能企业密集、资本环境优越、国际开放度高、链接能力和政府响应能力强的特征。其中,北京市在六个细分指标中有五项均位列第一。上海市在学术生态和链接能力表现优异。杭州市在企业能力、国际开放度和链接能力方面具有优势。深圳市在政府响应能力最强,位列第一,在企业能力、资本环境和国际开放度三个细分指标排名第二,在学术生态方面表现偏弱。广州市在学术生态分项指标中排名位列第三。
1.2.2.4中国人工智能产业现状
从表格中可以看出,各省份在发展人工智能产品时,都注重与自身产业基础和经济特点相结合:
京津冀、长三角、珠三角:这些经济发达地区在政策支持、技术资源和产业基础上具备明显优势,是我国大模型创新和应用的高地https://k.sina.cn/article_1617264814_606580ae02002e3ha.html?from=news&subch=onews其中:北京凭借强大的科研力量和人才储备,成为大模型的研发和创新策源地,备案大模型数量全国第一https://k.sina.cn/article_1617264814_606580ae02002e3ha.html?from=news&subch=onews。广东则依托其完备的电子信息制造业基础和丰富的应用市场,在综合发展和产业化应用上领先。上海作为国际化大都市,技术层与应用层并重,吸引了众多AI企业落户。浙江和江苏则分别依托电商巨头、安防产业和强大的制造业基础,在AI应用层面蓬勃发展。中西部地区:积极结合本地优势产业,走特色化发展道路:湖北(武汉) 作为中西部龙头,智能网联汽车和智慧医疗等领域发展迅速,产业规模显著 。湖南(长沙) 聚焦于智能驾驶这一细分领域,并形成了完整的测试和应用生态 。河南 强调应用场景驱动,发力智能物流和智能制造,并配套算力基础设施支持 。重庆 大力推动 AI+应用,在智能制造、智慧农业、城市治理等领域拓展了大量应用场景,并致力于构建全产业链生态。安徽 以智能语音技术见长,并以此为基础深度赋能本地的制造业升级。江西(南昌) 则另辟蹊径,利用其在VR产业的基础,探索 VR+AI 的文旅融合新模式。
总的来说,国内各省份的AI产品发展呈现出多层次、多维度、差异化的竞争格局。既有北京、广东、上海这样的综合创新高地,也有浙江、江苏这样的应用强省,还有像武汉、长沙、重庆、安徽、南昌等结合自身优势、走特色化发展道路的地区。这种百花齐放的局面,共同推动了我国人工智能产业的繁荣。
表 1-5主要省份的AI产业特点及代表性产品
1.3人工智能产业概况
1.3.1人工智能产业技术链
根据2025年4月斯坦福大学发布的《斯坦福AI指数报告》(Stanford AI Index Report 2025),报告从数据、算力、通用技术、细分技术、应用五大维度系统梳理了全球AI产业格局,并点名了各细分领域具有代表性的国内外企业。以下是报告明确提及的企业清单:
表 1-6数据(Data)主要企业
细分领域 | 国外企业 | 国内企业 |
数据标注与平台 | Scale AI、Snorkel、Appen | 海天瑞声、百度数据众包、阿里DataWorks |
开源数据集 | LAION(德国)、Common Crawl(美) | 清华OpenChinese、阿里中文多模态语料、智源WuDao |
表 1-7算力(Compute)主要企业
细分领域 | 国外企业 | 国内企业 |
AI芯片 | Nvidia(A100/H100/B200)、Google TPU v5、AMD MI300、Intel Gaudi | 华为昇腾910B、寒武纪思元370、海光深算3号、壁仞BR100、沐曦C500 |
云算力平台 | AWS Trn1、Azure NDv5、Google A3、CoreWeave | 阿里云PAI灵骏、百度百舸、华为云昇腾AI、腾讯云TI平台 |
表 1-8通用技术(Foundation Models / General-Purpose AI)主要企业
细分领域 | 国外企业 | 国内企业 |
闭源大模型 | OpenAI GPT-4o、Google Gemini-1.5 Pro、Anthropic Claude-3.5 | 百度文心4.0 Turbo、阿里通义2.5、月之暗面Kimi、智谱GLM-4 |
开源/开放权重 | Meta Llama-3.1、Mistral 8×22B、Databricks DBRX | DeepSeek-V2.5、清华GLM-4-9B、阿里Qwen-72B、百川Baichuan2 |
表 1-9细分技术(Technical Performance Sub-domains)领域主要企业
细分领域 | 国外企业 | 国内企业 |
多模态 | OpenAI Sora、Google Lumiere、Runway Gen-3 | 快手可灵、阿里通义万象、字节即梦、商汤日日新5.5 |
代码生成 | GitHub Copilot(OpenAI)、Amazon CodeWhisperer | 百度Comate、阿里通义灵码、华为DevGPT、DeepSeek-Coder |
科学计算 | DeepMind AlphaFold3、Microsoft MatterGen | 深势科技Hermite、百度螺旋Fold、清华AlphaFlow |
Agent/工具调用 | OpenAI Operator、Google Astra、Microsoft Copilot Studio | 智谱AutoGLM、面壁ChatDev、阿里ModelScope-Agent、Manus(蝴蝶科技) |
表 1-10应用(Applications)领域主要企业
细分领域 | 国外企业 | 国内企业 |
搜索 | Perplexity AI、Google SGE、You.com | 百度AI搜索、夸克AI、360AI搜索、昆仑天工搜索 |
医疗 | OpenEvidence(美国独角兽,25%医生使用)、Nvidia Clara | 腾讯觅影、推想科技InferRead、深睿医疗、数坤科技 |
教育 | Speak(AI语言学习,10 M用户)、Khanmigo | 字节豆包外语、网易有道子曰、科大讯飞AI学习机、作业帮银河大模型 |
制造/工业 | GE Predix、Siemens MindSphere、Rockwell | 三一根云、海尔卡奥斯、用友精智、百度开物、阿里云无人工厂 |
自动驾驶 | Waymo、Tesla FSD、Cruise | 百度Apollo、小马智行、文远知行、华为ADS 3.0、滴滴自动驾驶 |
具身机器人 | Figure 01+OpenAI、Tesla Optimus、1X Neo | 优必选Walker S、宇树H1、智元远征A1、银河通用、星动纪元 |
法律/政务 | Harvey AI、Lexion | 华宇元典、擎盾法观、科大讯飞AI书记员、深圳AI公务员 |
表 1-11技术链企业地图
层级 | 国外链主 | 国内对标/突破 |
数据 | Scale AI、LAION | 海天瑞声、智源、阿里 |
算力 | Nvidia、AWS | 昇腾、寒武纪、阿里灵骏 |
通用模型 | OpenAI、Google、Meta | 百度、阿里、DeepSeek、智谱 |
细分技术 | Runway、GitHub、DeepMind | 快手、通义、面壁、深势 |
应用 | Perplexity、OpenEvidence、Waymo | 夸克、腾讯觅影、百度Apollo |
报告指出,美国以发布40个知名模型领先,中国发布了15个,但性能差距已从2023年的20%大幅缩小至2025年的0.3%。DeepSeek-V3被提及45次,成为开源模型中逼近闭源旗舰性能的典型代表。
在应用层面,中国在AI+矿山、AI+医疗和AI+政务等领域的落地规模全球罕见;美国则在AI+法律、AI+设计和AI+科研工具方面仍保持原创优势。
1.3.2人工智能产业供应链
表 1-12全球AI供应链三段式格局
层级 | 主导区域 | 核心节点 | 备注 |
基础层 | 美国+东亚 | 台积电CoWoS、SK海力士HBM、英伟达GPU | 大陆主攻国产替代:昇腾、长鑫、7 nm去美化线 |
技术层 | 美国+中国 | HuggingFace、GitHub、ModelScope、飞桨 | 双生态并存,API兼容+模型转换成过渡方案 |
应用层 | 中国+美国 | 百度/阿里/字节 vs Google/OpenAI | 中国场景数量>美2×,但原创算法+出海合规仍弱 |
全球人工智能供应链呈现中美双极主导、多层竞合的格局:美国通过英伟达芯片、PyTorch 框架、AWS 云服务构建 设计 - 制造 - 应用 全链条优势,但面临中国在数据规模、应用落地速度上的追赶。中国依托数据资源、算力基建(东数西算)和行业大模型(如通义千问)形成差异化竞争力,但高端芯片、EDA 工具、企业级软件生态仍需突破。未来竞争焦点将集中在开源生态控制权、具身智能产业化、绿色算力标准制定三大战场,中美在合作与博弈中推动全球 AI 技术链向高效化、普惠化、可持续化演进。
下图展示了在人工智能技术链各环节上,国内与国外供应企业的数量对比。从数据看,国外企业在绝大多数环节的数量都明显高于国内,尤其在机器学习、大模型、机器视觉等通用技术与细分技术领域,国外企业数量通常达到国内的1.5至2倍以上;而在算力基础环节(如GPU等),国内企业数量也相对较少。国内仅在少数应用领域(如智能家居、数字金融)的差距略小。整体上,国外在人工智能技术供应链的布局更为广泛和深入,尤其在核心技术层优势显著;国内则仍处于追赶阶段,产业链完整性和企业参与度有待提升。

图 1-3人工智能领域供应链
1.3.3人工智能产业价值链
人工智能作为引领新一轮科技革命与产业变革的核心驱动力,其产业生态正沿着 基础设施支撑 — 工具平台赋能 — 行业应用落地 的价值链加速演进。从底层算力硬件到上层场景化解决方案,各环节均呈现出技术迭代与市场扩张齐头并进的发展格局。以下将聚焦 AI 基础设施与核心技术、AI 平台与开发工具、AI 行业应用三大核心领域,结合市场规模数据与增长驱动因素展开具体分析。
(1)AI基础设施与核心技术
市场规模:2024年,全球AI基础设施市场规模达约461.5亿美元,预计该市场将从2025年的587.8亿美元增长到2032年的3561.4亿美元,预测期内复合年增长率为29.10%。
增长驱动因素:
生成式AI与大模型训练需求激增:如GPT、DeepSeek等大模型训练对高性能计算、存储和网络基础设施提出极高要求;
云厂商大规模资本开支(CAPEX):如阿里云、腾讯云、AWS、微软等持续加码AI基础设施投资;
AI芯片与硬件技术进步:GPU、TPU、FPGA等专用AI芯片推动硬件基础设施升级;
政府政策支持与能源基础设施配套:如美国能源部支持AI数据中心与清洁能源整合。
(2)AI平台与开发工具
市场规模:2024年全球人工智能平台市场规模大约为832.8亿美元,预计2031年将达到2440.9亿美元,2025-2031期间年复合增长率(CAGR)为19.1%。
增长驱动因素:
大模型(如ChatGPT)带动AI开发需求。
企业对定制化AI解决方案的需求提升。
数据处理与分析工具的广泛应用。
(3)AI行业应用
市场规模:
2024年,全球人工智能市场规模为约2792.2亿美元,预计到2033年将达到34972.6亿美元,从2025年到2033年以31.5%的复合年增长率(CAGR)增长;
增长驱动因素:
生成式AI(如文本生成、图像生成)在商业领域的普及。
自动驾驶、智能制造、医疗诊断等行业需求增加。
AI在金融、零售、教育等传统领域的渗透。
1.3.4人工智能产业创新链
基于全球视野下中国在人工智能各技术领域的专利数据对比,可以清晰看出中国在全球人工智能创新格局中的相对位置和发展态势,具体分析如下:
根据图表数据,中国在人工智能大多数技术分支上的专利申请量显著超过全球(国外)水平,尤其在数据采集、清洗、标注等数据层技术,以及GPU、机器学习、机器视觉等算力与算法领域,中国专利数量优势明显。总体而言,中国在人工智能专利布局上规模占优,覆盖广泛,但在技术链上游的核心环节仍与国外存在差距。

图 1-4人工智能领域创新链
(1)上游基础层:全球竞争激烈,中国在数据领域表现突出
上游基础层涵盖数据和算力两大核心领域,是全球人工智能竞争的焦点。在数据领域,中国展现出较强的竞争力。特别是在数据标注环节,中国专利数量达到18,303项,占全球总量(21,555项)的84.9%,显示出在这一基础环节的显著优势。然而在数据采集和清洗环节,中国专利数量分别为7,056项和454项,与全球领先水平仍有一定差距。在算力领域,中国呈现出不均衡发展态势。在ASIC专用芯片领域表现突出,专利数量达到20,913项,相当于全球总量(27,349项)的76.5%。但在GPU(专利数量13,796项,占全球40.2%)和FPGA(专利数量7,053项,占全球45.1%)等通用芯片领域,与全球领先企业相比存在明显差距。在类脑芯片等前沿领域,中国专利数量(5,994项)达到全球总量(11,308项)的53%,显示出一定的追赶势头。
(2)中游技术层:多数领域达到全球先进水平,局部存在短板
中游技术层包括通用技术和细分技术,是衡量国家人工智能创新能力的关键指标。在通用技术领域,中国已达到全球先进水平。机器学习领域专利数量322,594项,占全球总量(439,842项)的73.3%;大模型专利数量89,087项,占全球总量(108,035项)的82.5%,显示出在基础算法层面的扎实积累。在细分技术领域,中国在机器视觉(专利数量109,829项,占全球83.1%)和自然语言处理(专利数量115,331项,占全球68.9%)方面表现强劲。然而,在智能语音领域,中国专利数量(85,874项)仅占全球总量(215,008项)的39.9%,与其他技术领域相比存在明显短板。
(3)下游应用层:市场驱动效应明显,消费级应用领先
下游应用层是中国人工智能发展的优势领域,市场驱动特征明显。中国在智能家居(专利数量242,982项,占全球65.3%)、机器人(专利数量241,523项,占全球74.7%)等消费级应用领域达到全球领先水平。在智慧医疗(专利数量104,207项,占全球39.4%)、数字金融(专利数量74,839项,占全球56.7%)等领域也展现出较强的应用创新能力。然而,在自动驾驶(专利数量39,657项,占全球44.3%)这一技术密集型领域,与全球顶尖水平相比仍需加强。在智慧政务领域,中国专利数量(5,384项)占全球总量(9,972项)的54%,显示出在政务数字化方面的特色优势。
(4)总结与展望
综合分析表明,中国在全球人工智能创新格局中已形成独特的发展态势:在应用层面具备显著优势,在部分技术领域达到全球先进水平,但在基础硬件和个别核心技术方面仍需加强。未来,中国需要继续发挥市场规模和应用场景优势,同时重点突破基础软硬件等关键技术瓶颈,特别是在智能语音、自动驾驶等存在短板的领域加大投入。通过构建更加完善的创新生态,中国有望在全球人工智能发展格局中实现从跟跑到并跑乃至领跑的转变,为全球人工智能发展作出更大贡献。
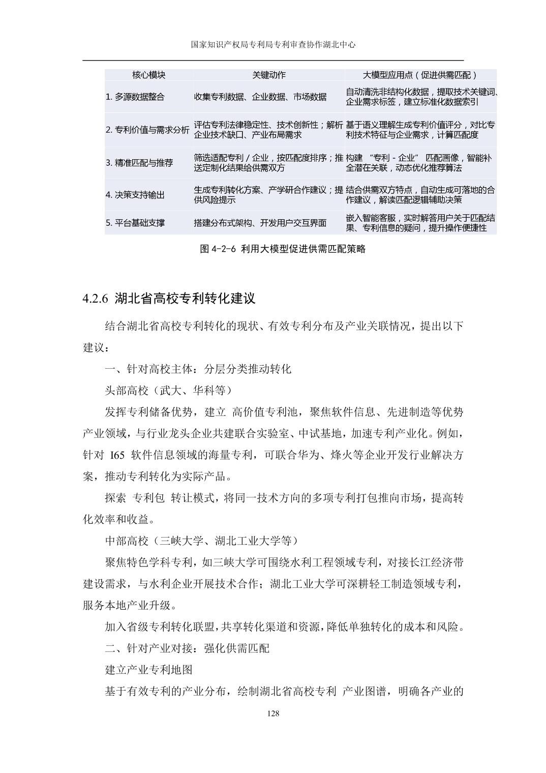
第2章人工智能产业专利创新态势分析
2.1人工智能全球专利创新态势分析
2.1.1全球专利申请趋势
全球人工智能专利申请呈现高速增长的态势,截止2025年9月23日,全球人工智能技术相关专利申请总量达2,126,797项根据人工智能全球专利申请趋势图显示,从2005年至2025年(含预测年份),相关专利申请数量呈现出明显的阶段性快速增长特征。具体而言,2005年至2012年期间申请量处于较低水平,属于技术探索与积累期;自2013年起,随着深度学习技术的突破与产业化加速,专利申请进入快速增长通道,尤其在2016年至2019年间增速显著提升;2020年后,受大模型、多模态技术及AI芯片等热点推动,申请规模进一步跃升,预计至2025年仍将保持强劲增长态势。这一趋势表明,人工智能已全面进入技术爆发与专利布局密集阶段。全球创新主体正加速抢占核心技术高地,尤其在大模型架构、训练方法、领域应用及算力支撑等关键环节竞争激烈。未来,随着技术迭代与跨行业融合深化,专利申请将继续向高质量、系统化、生态化方向发展,并成为衡量国家与企业创新能力的重要指标。

图 2-1人工智能领域全球专利申请趋势图
2.1.2申请人来源国家分析
目前人工智能专利技术来源国主要集中在中美日韩四个国家,根据申请量数据可知,中国(1,504,261项,占比71%)的专利申请量最大,成为人工智能领域专利申请的主要的技术来源国,其次是日本(178,442项,占比8%)、美国(174961项,占比8%)和韩国(111,228项,占比5%)。

图 2-2人工智能领域专利申请来源国家占比
根据中美日韩近二十年的申请趋势可以看出,美、日、韩均在2015年开始呈现明显增长趋势,但是增长趋势较为平缓,而中国自2012年起专利申请量增长迅猛,这归功于近年来国家政策的支持与激励、市场需求的驱动,以及技术创新与研发投入的不断加大,这些因素的共同作用推动了中国在人工智能领域的快速发展和领先地位的巩固。

图 2-3人工智能领域主要来源国专利申请趋势图
2.1.3申请人类型分析
通过对比中、美、日、 加、德、韩的专利申请人的类型可以看出,我国专利更多的来自高校和科研机构,国内科技企业多与科研院所合作,但众多中小企业及部分传统企业的相关研究工作和知识产权布局仍处于起步阶段。其中,高校和科研院所是中国人工智能的核心研发力量,国内申请人中,高校、科研院所的专利申请量为54万余件,占中国专利申请总量约36.4%,远高于美国的6.3%以及日本的3.3%,代表中国的人工智能技术大多还处于高校研究阶段,须加强高校与企业之间的沟通,加快专利的转移转化。
。

图 2-4各国专利申请人类型对比分析
2.1.4专利布局国家分析
从授权数据来看,中国凭借强大的申请量优势,以544,860项授权量稳居榜首,美国以97771项的授权量排名第二,但是美国的专利授权比例明显高于中国,这说明尽管美国在人工智能领域的专利申请量低于排名第一的中国,以及排名第二的日本,但是这并不意味着美国在人工智能领域的技术创新实力较弱,其较高的专利申请量反映了美国人工智能市场的蓬勃生机,较高的专利授权量更说明了美国具有更高的专利产出效率,这说明美国的科研机构和企业在研发的过程中可能更加注重效率和成果的质量,通过优化研发流程、提高研发效率,从而在有限的专利申请量下获得更高的授权量。因此,尽管中国在人工智能领域的专利申请量领先,但是也需要面对一些挑战,比如,如何提高专利质量,加强知识产权保护、促进专利成果的转化和应用等,这些需要中国政府、企业和科研机构共努力,加强合作和交流,从而共同推进人工智能技术的健康发展。

图 2-5人工智能领域主要国家申请量/授权量
根据世界五大专利局(IP5):中美欧日韩近二十年的专利申请趋势可以看出,在中国局的专利申请量从2013年开始呈现爆发式增长趋势,明显高于美日欧韩四局,这体现了中国在国际竞争中的优势地位,这充分说明了近年来中国在人工智能领域的创新活力、研发实力以及对该技术领域的高度重视和布局,这也为中国在国际竞争中赢得了更多的机遇和优势。

图 2-6人工智能领域主要国家申请趋势
从五局的申请和授权数据来看,中国局的专利申请量(1,476,256件)和授权量(469,190件)均位居第一,这说明中国已然成为全球最大的人工智能领域专利布局地,这既反映了中国企业和个人在人工智能领域科技创新的活跃度和投入力度,也反应了全球其它国家和地区的企业和个人对于中国市场的重视和追逐,这表明中国已成为了全球创新活动的重要舞台,吸引了众多国际创新资源的汇聚。总的来说,这是中国创新能力增强、市场需求推动、政策引导以及国际竞争合作并存等多方面因素共同作用的结果。

图 2-7人工智能领域五局申请量/授权量
2.1.5申请人分析
据统计,根据图表所示人工智能技术的全球专利申请人排名,百度(15,566件)与腾讯(15,490件)分别位列第一、第二位,三星(15,031件)紧随其后。前十名中包括多家中国企业(百度、腾讯、平安科技、浙江大学)与日本企业(佳能、日本电气、富士通、东芝),以及美国的IBM。这反映出全球AI专利布局呈现东亚与美国企业主导的竞争格局,中国企业尤其在前列占据多个席位,彰显了其在专利申请数量上的活跃度与规模优势。然而,结合此前分析中美国在高质量专利(高被引)与全球同族布局方面的显著领先地位来看,该排名更多体现了中国在专利申请总量上的积累,尤其在应用技术领域;但在代表核心技术影响力与全球保护广度的高价值专利方面,以美国为代表的国际企业仍具有结构性优势。因此,中国企业在持续扩大专利规模的同时,仍需着力提升基础技术与关键环节的专利质量与国际化布局能力。

图 2-8人工智能领域专利申请人排名
根据全球人工智能领域同族数大于3的专利申请人排名,三星以6212件位居第一,索尼(4520件)、微软(4258件)紧随其后,前十名中还包括谷歌、IBM、华为(2545件)等企业。从分布看,日本企业表现尤为突出,索尼、日本电气和佳能均进入前七,显示了日本在AI技术全球化布局上的活跃度与广泛覆盖;美国企业(微软、谷歌、IBM)同样在列,体现了其全球专利策略的系统性。华为是唯一进入前十的中国企业,虽具有一定国际布局意识,但与三星、索尼等相比仍有较大数量差距。综合来看,该排名反映出在具有较强全球保护价值的高质量专利布局上,日本、韩国与美国企业占据明显主导地位,中国除华为外,整体在人工智能技术的国际专利网络构建上仍有显著提升空间,进一步凸显了中国在专利出海与全球知识产权战略方面亟待加强。

图 2-9人工智能领域专利同族大于3的申请人排名
从全球人工智能领域被引数大于50的高影响力专利申请人排名来看,微软以2431件遥遥领先,IBM(1317件)和谷歌(1112件)紧随其后。前十名中除三星(韩国)、索尼与佳能(日本)外,其余七席均为美国企业,包括苹果、亚马逊、英特尔和高通等。这一排名清晰地表明,在代表技术创新质量与核心影响力的高被引专利层面,美国企业展现出压倒性优势,尤其是在底层算法、基础架构与通用技术等关键领域。反观此前专利申请总量领先的中国企业与机构,在此高质量专利排名中无一进入前十。这进一步印证了当前全球AI竞争的结构性差异:美国牢牢占据着技术创新的源头与制高点,其专利更具备基础性与广泛影响力;而中国虽在应用层专利规模上快速扩张,但在产生深远学术与产业影响的高价值核心专利方面,仍与美国存在显著差距,亟待从数量领先向质量突破转变。

图 2-10人工智能领域专利被引数大于50的申请人排名
2.1.6PCT专利申请分析
根据PCT申请中当前申请人国家前十的排名,中国(16,178项)排名第一,其次是美国(9,978项)、日本(4,294项)、韩国(4,036项)以及德国(1,632项)等欧洲国家,这也与全球的专利申请形势一致,这反映了中国在人工智能技术领域创新能力的显著提升,中国企业对国际市场的重视程度不断加大,同样也表明了中国企业在技术研发、产品创新等发面取得了一定的成果并具备了较强的国际竞争力。

图 2-11人工智能领域PCT申请专利申请人分析
2.1.7重点专利申请分析
从同族数量大于等于3的专利申请情况来看,我国(27,610项)与排名第一的美国(65,824项)仍存在较大差距,这也体现出我国虽然在PTC国际申请中具备显著优势,但是进入其它国家阶段的专利申请量并不高,反映了我国的海外专利布局相对薄弱,还应当在未来进一步拓展国际市场,增强国际竞争力和影响力。

图 2-12同族数大于等于3的专利申请国家分析
2.1.8人工智能各技术专利分析
根据图表数据,从整体规模来看,中国在专利申请总量上占据绝对领先地位,特别是在应用层(788,612件)和细分领域技术层(377,994件),其数量级远超美、日、韩三国之和,形成了一枝独秀的局面。这充分体现了中国凭借庞大的市场规模、丰富的应用场景和强劲的政策驱动,在AI技术落地和产业化方面取得了显著成效,应用驱动特征极为明显。深入技术链结构分析,则呈现出一幅更复杂的图景。在上游和核心技术层,美国的优势十分突出:其在AI芯片(4778件)和通用模型架构(49716件)领域的申请量均领先于日本和韩国。这表明美国依然牢牢掌握着算力基础与算法根源的核心创新力,其技术布局更为均衡和深入。日本和韩国则呈现出精耕细作的特点。两国在数据处理和AI芯片等环节保持了一定的竞争力(如日本在数据处理有1627件),但整体专利规模有限,显示出它们在特定的硬件与基础技术环节进行重点投入的战略选择。
全球AI专利格局呈现出显著的结构性分化。中国在应用端呈现出巨大的规模优势,彰显了强大的产业化能力;而美国则在支撑未来发展的基础层与核心层技术(芯片、通用架构)上保持着关键领先地位。这种中国强于应用,美国强于基础的格局,意味着中国在享受应用层红利的同时,也面临上游核心技术依赖的潜在挑战。未来的全球AI竞争,将是应用规模与基础创新能力的综合较量。

图 2-13各技术分支各国国家专利申请量
根据图表中对比中美被引用数>50的高价值专利数量,在人工智能技术链的不同环节呈现出明显的结构性差异。在上游的数据处理(美国476件,中国262件)和AI芯片(美国465件,中国221件)领域,美国的高被引专利数量显著领先,显示其在基础技术与核心硬件方面的持续创新能力和深厚的技术影响力。而在中游的通用技术,中国的高被引专利数量已与美国持平。美国在人工智能上游基础技术层仍然掌握着高质量创新的主导权,专利影响力突出;而中国在中下游技术应用层的高价值专利积累已具备显著竞争力。这反映出两国不同的创新路径——美国强于源头创新与基础突破,中国则善于在应用导向的创新中实现高质量产出,但在核心底层技术的高影响力专利方面仍需进一步加强。

图 2-14中美各技术分支专利被引量大于50的专利量对比
上图对比了中美在人工智能各技术分支上同族数>3的专利数量,这一指标反映了专利的全球布局广度与市场保护强度。数据显示,美国在所有技术环节的同族专利数量均显著领先于中国。在上游的数据处理(美国1335件,中国782件)与AI芯片(美国1996件,中国828件)领域,美国数量约为中国的1.7-2.4倍,凸显了其在基础技术与核心硬件上进行全球知识产权布局的深度与主动性。在中下游,尽管中国的同族专利数量已形成相当规模(如细分领域技术中国9184件,通用技术4959件),但美国仍保持绝对优势(细分领域技术15639件,通用技术8284件),尤其在下游的人工智能应用领域,美国(25603件)领先中国(15208件)约1万件,表明其应用层技术在全球市场的保护网络更为广泛和严密。
美国在人工智能全技术链上构建了更为系统和强势的全球专利保护体系,尤其在基础技术与终端应用领域布局最为密集,反映出其技术创新具有强烈的全球化导向和商业保护意图。中国虽在技术应用环节积累了可观的全球同族专利,但在上游核心技术的全球布局强度上仍与美国存在明显差距,这意味着中国在AI领域的全球化发展过程中,在关键技术的国际知识产权保护和风险规避方面仍需加强。

图 2-15中美各技术分支专利同族大于3的专利量对比
2.2中国人工智能专利创新态势分析
2.2.1专利申请趋势分析
从图来看,中国专利申请 2016-2024 年从 59,107 项增长至 232,256 项,十年近 3 倍增幅彰显强劲发展动力;区域分布上,北京、广州始终稳居前列,2025 年分别以 19,244 项、18,380 项合计占全国 29.2%,上海(6,884 项)、湖北(4,932 项)依次位列其后,各区域十年间均实现 2-4 倍增长,印证了区域协同发展的良好态势。但头部城市与中游区域 3-4 倍的体量差距凸显发展梯度差异。

图 2-16中国部分省份逐年专利申请趋势
2016-2025 年 10 个重点城市相关领域呈现鲜明的 长期集聚增长、2025 年阶段性回调 发展特征,北京始终稳居领跑地位,2016 年以 8316 项为起点,2024 年攀升至 37596 项,十年间增幅高达 3.5 倍,凭借优质创新资源与产业生态成为全国绝对核心增长极;深圳、上海、杭州、广州、南京构成第一梯队,2024 年各项体量均突破 1 万项,其中杭州表现尤为亮眼,从 2016 年 2020 项飙升至 2024 年 12919 项,增幅超 5 倍,彰显出数字经济与创新驱动的强劲动能,深圳也从 6162 项增长至 16900 项,依托市场化优势保持稳健增长。成都、西安、武汉、合肥形成第二梯队,2024 年体量集中在 6000-8105 项区间,合肥作为中部崛起的代表,从 2016 年 1424 项增长至 6002 项,增幅超 3 倍,成为区域协同发展中的重要新兴增长极。区域协同优势显著,长三角城市群(上海、杭州、南京、合肥)2024 年四项合计达 36800 项,占 10 城总量的 34.5%,产业集群效应与资源联动能力突出;珠三角城市群(深圳、广州)2024 年合计 28735 项,凭借开放活力与产业链优势保持稳定增长,京津冀(北京)、成渝(成都、西安)、中部(武汉、合肥)则形成 多点开花 的区域发展格局,共同支撑全国相关领域的规模化扩张。

图 2-17全国top10城市逐年专利申请趋势
2.2.2中国局专利分析
据统计,人工智能领域受理局为中国的申请人国家占比中,中国(1,444,689件)占据主要地位,这说明在华申请中,中国申请人还是占据主导地位,美国(9708件)作为人工智能领域的领跑者排名第二,其次是日本(8684件)、韩国(2576件)、以及德国(2698件)等欧洲国家。

图 2-18人工智能领域中国局专利分析
2.2.3国内各省市申请情况分析
从TOP 10 省份专利数据看,呈粤京双雄领跑、苏浙沪紧随、中西部突围格局,区域分化显著。广东以 303202 项总申请量居首,40.16% 有效专利占比为 10 省最高,但 83.00% 发明专利占比、53.72% 五年活跃度低于北京,规模优但质效待升;北京总申请量 264481 项居次,94.11% 发明占比、60.21% 活跃度领跑,创新质量更优。
苏浙沪为第二梯队:江苏总申请量 162295 项,指标均衡;浙江 118987 项,62.31% 活跃度居 10 省第二,86.59% 发明占比高;上海 98117 项,89.28% 发明占比次高,但 31.09% 有效占比最低,维护效率待提。
鲁川鄂皖陕为第三梯队:山东 72816 项,65.56% 活跃度居首;湖北 53230 项,86.55% 发明占比、63.88% 活跃度前列;四川、陕西指标均衡;安徽 52506 项,32.92% 有效占比低,存续质量需强。
核心指标上,10 省发明占比均超 83%,但有效占比(31.09%-40.16%)、活跃度(53.72%-65.56%)差距大。未来广东提活跃度,北京推产业化,上海升有效占比,中西部扬特色,推动创新从 规模 向 质效 升级。

图 2-19TOP10省份专利数据
从各地区人工智能领域数据看,整体呈 头部双雄领跑、长三角协同、中西部跟进 格局,北京与广东为核心引领,各区域技术研发与应用差异显著。北京以硬核技术见长,AI 芯片(4048)、数据处理(4829)、通用数据(68361)、细分领域技术(46440)均居首位,人工智能应用(124312)列第二,凸显科创中心优势;广东则强在应用落地,人工智能应用(138891)全国第一,细分领域技术(45066)接近北京,形成 研发 + 应用 双强格局。长三角(江苏、浙江、上海)为第二梯队:江苏居第三,AI 芯片(2809)仅次于北京,通用数据(39567)、应用(81688)突出;浙江依托数字经济,聚焦细分技术(18551)与应用(55713);上海发展均衡,通用数据(24388)、细分技术(15668)靠前,三者核心维度合计占全国半数,生态链完整。山东、四川等构成第三梯队,各有亮点:安徽(818)、陕西(1059)AI 芯片亮眼;湖北通用数据(14339)、细分技术(7829)均衡;四川(29366)、山东(37873)侧重应用,贴合区域需求。技术维度上,人工智能应用是各地区核心布局,头部地区应用超 10 万项;通用数据、细分技术集中于北粤苏;AI 芯片、数据处理北京领先,中西部仍有提升空间。

图 2-20国内各省在各技术层级申请情况
2.2.4创新主体分析
根据下图所示国内大模型技术的专利申请人排名数据,百度以15566件专利申请量位居第一,腾讯以15490件紧随其后,平安以13103件位列第三。在前十名中,企业占据主导地位,尤其是科技与金融类企业表现突出;高校方面,浙江大学以10633件专利申请量领先其他院校,西安电子科技大学、清华大学、北京航空航天大学和电子科技大学也均进入前十。整体来看,企业在大模型技术领域的专利布局明显领先于高校,其中百度与腾讯的申请量显著高于其他机构,反映了企业在人工智能前沿技术研发与知识产权保护方面的积极投入。同时,浙江大学作为唯一进入前五的高校,显示出其在该领域的科研实力与转化活跃度。

图 2-21国内申请人专利申请量排名
第3章人工智能重点技术分析
3.1人工智能上游基础层分析
3.1.1上游基础层概述
在整个人工智能的发展历程中,数据、算法、算力是其发展的三大要素,在人工智能中起着至关重要的作用。在人工智能产业链上游涵盖了数据和算力两大分支。数据作为其核心燃料,扮演着至关重要的角色。从数据采集、处理、存储到分析,每一个环节都直接影响着人工智能系统的效能和智能程度。
从数据服务产业的角度来看,中国凭借互联网发展的早期优势,积累了海量的数据资源,为AI数据服务产业提供了得天独厚的条件。这些数据不仅包括互联网用户行为数据,还包括来自物联网、边缘计算等多个场景的数据。这种庞大的数据体量为机器学习和深度学习提供了丰富的训练资源,使得中国的AI系统在语音识别、计算机视觉等方面取得了突破性进展。人工智能上游数据主要包括:数据采集、数据清洗和数据标注等分支。传感器是数据采集的关键设备,广泛应用于物联网(IoT)设备、智能设备等。根据搜索结果,中国、美国、日本和德国等国家在传感器技术研发和应用方面处于领先地位。传感器技术的进步为人工智能提供了丰富的数据输入,推动了智能感知技术的发展。数据清洗是确保数据质量的关键步骤,包括去除重复数据、修正错误数据、处理缺失值等。数据清洗的质量和效率直接影响后续数据分析的效果,数据标注针对数据进行处理标记对象的特征,生成满足机器学习训练要求的刻度数据编码,是人工智能技术研发中不可或缺的一环。
3.1.1.1算力需求分析
算力是人工智能的核心支撑。算力的实现,一般需要通过CPU、GPU、NPU、FPGA等芯片作为载体,通过计算机、服务器以及边缘端、终端的硬件设备,利用算法及应用程序对海量数据进行处理及加工。
根据《2024中国算力发展报告》,截至2023年底,全球算力总规模达到910EFLOPS(FP32),同比增长40%,呈现高速增长态势。其中,通用算力规模为551EFLOPS(FP32),智能算力规模为335EFLOPS(FP32),超算算力规模为 24EFLOPS(FP32)。全球智能算力规模同比增长达136%,其增速远超算力总规模增速,智能算力逐渐占据重要地位。而中国算力总规模超过 230EFLOPS(FP32),位居全球第二;在用算力中心机架总规模达到810万标准机架;同比增长24.2%;存力规模达到约1200EB, 先进存储容量占比超过25%。
近年来,随着大模型的发展,资本愈发聚焦算力及相应的硬件产业。据Bloomberg Intelligence 及ID 数据预测,AI训练和推理硬件市场规模将从2024年的 930 亿美元增长至 2032 年的6000 亿美元。

图 3-1AI训练和推理硬件市场历年及预测规模(纵坐标单位:十亿美元)
而国内的智算中心也是投资火热,根据《2024智能算力产业发展白皮书》,2023年中国智算中心市场投资规模达879亿,同比增长90%以上,预计2028年中国智算中心市场投资规模有望达2886亿元。
2024年,中国移动在算力网络上的相关资本开支达到371亿元,中国联通和中国电信的算力投资同比增长分别为19%和22%;2025年2月,阿里巴巴发布公告称未来三年将投入3800亿元建设云计算和AI基础设施,2025年3月,腾讯财报披露全年资本开支增长221%至767亿元人民币,其中主要流向为算力基建、先进服务器采购等项目领域。
3.1.1.2AI芯片
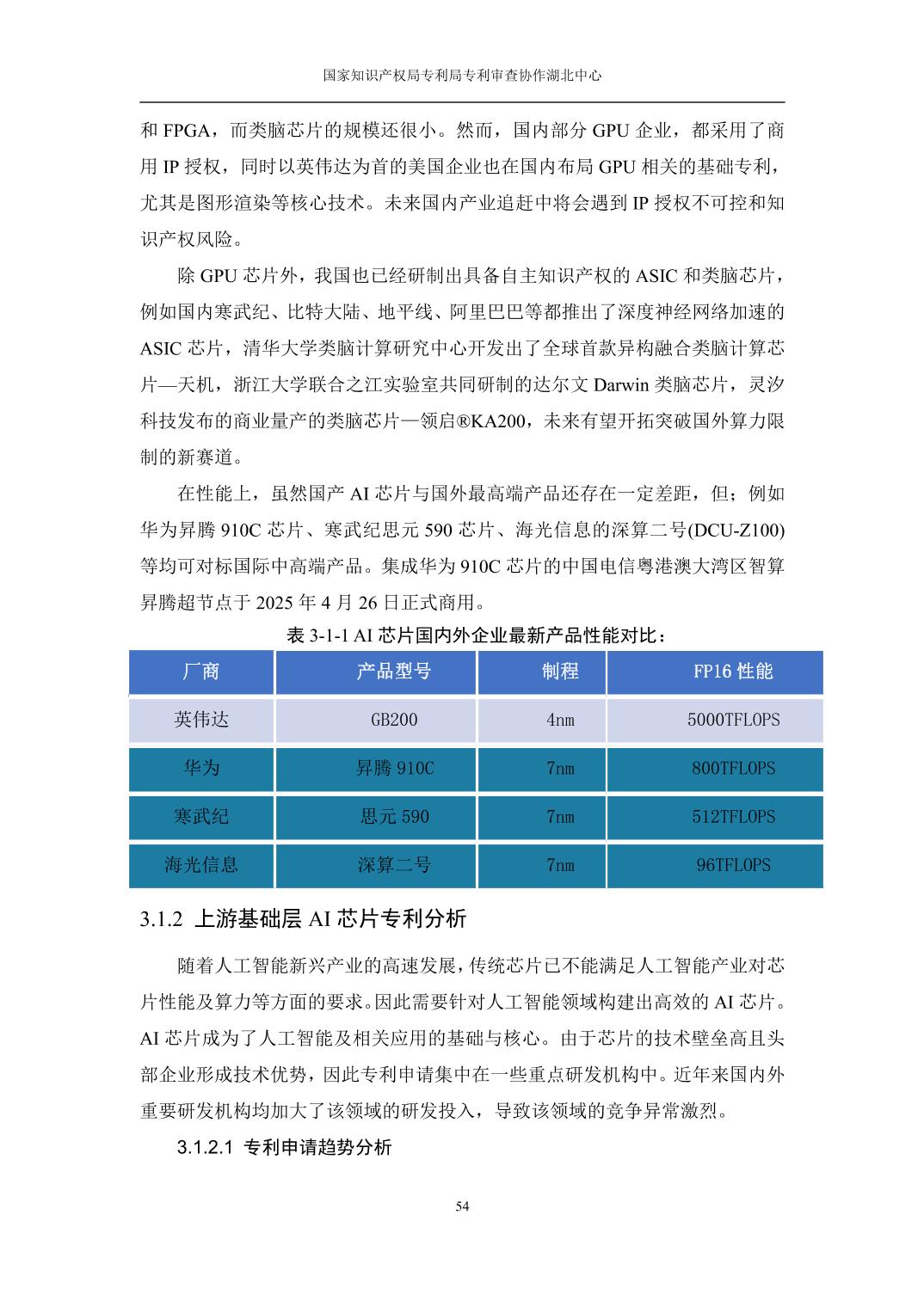
随着驱动AI的底层机器学习数据量的指数级增长,以CPU为主导的通用算力面临日益突出的算力不足问题。如今,由GPU、FPGA、ASIC、类脑等加速芯片构成的智能算力演化成为趋势,它们便是如今数字经济时代下作为算力主角的人工智能芯片(AI芯片)。
AI芯片的运算能力决定了人工智能模型的训练效率和质量,是人工智能技术发展的重要基础。从芯片类型来看,人工智能芯片主要包括GPU(图形处理器)、FPGA(可编程门阵列)、ASIC(特殊应用定制芯片)和类脑芯片。

图 3-2各类AI芯片在全球的市场占比
AI芯片中,GPU是通用型芯片,最初是源自图像处理中特殊需求而开发,之后被发现特别适于并行计算,能够完美地与深度学习技术相契合,更快地提高AI的性能,现已成为AI芯片的主流,在全球市场中占据76.7%的份额,国内外代表企业有英伟达、AMD、华为、摩尔线程等。
2023年,全球服务器GPU市场收入达279.34亿美元,英伟达市场份额高达95.9%。中国企业中,摩尔线程自消费市场起家,其在2021年成功量产首款全功能GPU芯片,填补了中国在GPU领域的空白;华为则侧重企业应用,依靠其IT技术方面的优势和相对完善的生态系统,抢占了相当的市场份额。
上市公司的2024年报披露,英伟达在AI芯片方面的全部,营收达到了767亿美元,显著超越了另外两家美国巨头公司AMD在2024年的50亿美元和英特尔的34亿美元。相比之下,国内的上市公司寒武纪在2024年的AI芯片相关营收仅仅只有11亿人民币(约1.5亿美元)。而华为,则有非官方信源宣称其凭借其昇腾系列AI芯片的大卖而在国内收入了200亿RMB(约28亿美元)。
英伟达在国内市场占比曾高达85%,但在2022年8月,其多款高端产品遭遇美国政府限制对华出口先进芯片及制造设备的禁令。虽然英伟达后续也通过调整产品参数的方法来推出中国特供板芯片以绕过禁令,但是欧、美、中都先后对英伟达发起反垄断调查。2025年9月,中国市场监管总局发布公告指出英伟达违反了国内的相关反垄断法律法规。
据IDC数据显示,2024年中国GPU市场份额中,英伟达降至70%,华为依靠其昇腾系列芯片,占比升至23%,其余7%由百度昆仑芯、天数、寒武纪、沐曦、燧原、太初、摩尔线程、AMD、英特尔、光子算数瓜分。
FPGA具有半定制化的特点,擅长于算法更新频繁的专用领域,代表企业有赛灵思、英特尔等。ASIC则主要用于市场需求大的专用领域,代表企业有谷歌、寒武纪。类脑芯片则是通过模拟人脑来实现智能计算,代表企业有英特尔。2023年,全球服务器FPGA市场收入为15.78亿美元,英特尔和AMD分别占据85.3%和14.7%的市场份额。

图 3-3各类AI芯片在中国的市场占比
在中国的算力市场中,主流的产品是GPU,占比达到89%,其次是ASIC和FPGA,而类脑芯片的规模还很小。然而,国内部分GPU企业,都采用了商用IP授权,同时以英伟达为首的美国企业也在国内布局GPU相关的基础专利,尤其是图形渲染等核心技术。未来国内产业追赶中将会遇到IP授权不可控和知识产权风险。
除GPU芯片外,我国也已经研制出具备自主知识产权的ASIC和类脑芯片,例如国内寒武纪、比特大陆、地平线、阿里巴巴等都推出了深度神经网络加速的ASIC芯片,清华大学类脑计算研究中心开发出了全球首款异构融合类脑计算芯片—天机,浙江大学联合之江实验室共同研制的达尔文Darwin类脑芯片,灵汐科技发布的商业量产的类脑芯片—领启®KA200,未来有望开拓突破国外算力限制的新赛道。
在性能上,虽然国产AI芯片与国外最高端产品还存在一定差距,但;例如华为昇腾910C芯片、寒武纪思元590芯片、海光信息的深算二号(DCU-Z100)等均可对标国际中高端产品。集成华为910C芯片的中国电信粤港澳大湾区智算昇腾超节点于2025年4月26日正式商用。
表 3-1AI芯片国内外企业最新产品性能对比
厂商 | 产品型号 | 制程 | FP16性能 |
英伟达 | GB200 | 4nm | 5000TFLOPS |
华为 | 昇腾910C | 7nm | 800TFLOPS |
寒武纪 | 思元590 | 7nm | 512TFLOPS |
海光信息 | 深算二号 | 7nm | 96TFLOPS |
3.1.2上游基础层AI芯片专利分析
随着人工智能新兴产业的高速发展,传统芯片已不能满足人工智能产业对芯片性能及算力等方面的要求。因此需要针对人工智能领域构建出高效的AI芯片。AI芯片成为了人工智能及相关应用的基础与核心。由于芯片的技术壁垒高且头部企业形成技术优势,因此专利申请集中在一些重点研发机构中。近年来国内外重要研发机构均加大了该领域的研发投入,导致该领域的竞争异常激烈。
3.1.2.1专利申请趋势分析
AI芯片全球总申请量达到82585项,年复合增长率达到11.79%。如下图1展示了近20年来的增长趋势,从2006年的1121项到2015年的1916项,逐年平稳增加,总体趋势比较平缓稳定、增幅不大。从2015年以来,随着人工智能产业应用的拓展,人工智能模型处理的数据量不断增大,导致人工智能算力的需求不断增加,从而推动了人工智能芯片的快速发展,专利申请量增长迅速,进入快速增长期,到2024年达到了9071项,下图中显示了该领域最近二十年以来,全球AI芯片的爆发式发展。

图 3-4AI芯片全球专利申请趋势
3.1.2.2主要技术来源国申请情况
根据全球各主要技术来源国专利申请量,中美日韩是芯片领域排名前四的技术来源国,该四国也是芯片领域技术领先的地区。四国申请人的申请量占据全球总申请量的中的绝大部分,达到了90.9%。其中中国申请量达到44183项,全球占比53.5%,位居全球第一位,其次是美国18796项,全球占比22.8%,第三名是日本7900项,全球占比9.6%,第四名韩国4208项,全球占比5.1%。

图 3-5 AI芯片全球各主要技术来源国专利申请占比
根据中美日韩四国申请量增长趋势。在2015年以前,全球增长较慢,而美国一直处于第一名的位置,而在2015年以后我国申请量增长非常迅猛,遥遥领先于其他地区的增长,在2024年的申请量接近了8000项,反映了我国在近十年以来的研发投入巨大以及对专利申请的重视度提升。美国整体增长趋势比较平稳,始终保持较大的申请量,在2015年以后被我国超越,位居第二位。美中两国的领先地位,这与《2024中国算力发展报告》中提及的2023年底美国和中国的算力规模位列前两名、全球算力占比分别为32%和26%是相符的。而日本、韩国的申请量总体增速比较缓慢,日本在最近几年甚至出现了缓慢的下滑。

图 3-6 AI芯片主要技术来源国专利申请趋势
根据中美日韩四国申请-授权对比,可以看到授权量的排名顺序与申请量的排名顺序相同,也是中美日韩的顺序。四国授权量分别是,中国17323项(授权率39.2%),美国授权7905项(授权率42.1%),日本授权1852项(授权率23.4%),韩国授权1407项(授权率33.4%)。其中美国的授权率最高,达到了42.1%,一方面因为美国的申请质量较高,另一方面是因为美国早期的申请量比较大,大量申请已经结案授权,而我国属于后起之秀,还存在大量申请还未到结案授权的阶段。

图 3-7AI芯片主要技术来源国专利授权情况
3.1.2.3主要技术布局地申请情况
根据中美日韩欧全球五大局申请-授权对比,可以看到五局排名顺序是中美日韩欧的顺序。五局申请量授权量分别是,中国局申请43056项,授权16885项,美国局申请18927项,授权9533项,日本申请6668项,授权1111项,韩国申请3440项,授权1447项,欧局申请1487项,授权411项。从申请量的对比来看,五局受理的申请量与这五个地区的申请人提交的申请量大致相当。

图 3-8AI芯片全球各主要技术布局地专利申请对比
根据中美日韩欧五局受理的申请量增长趋势,如下所示。在2015年以前,全球增长较慢,而美国局受理的申请量一直处于第一名的位置,而在2015年以后我国受理的申请量增长非常迅猛,遥遥领先于其他地区的增长,在2024年的申请量接近了8000项,得益于我国在近十年以来的研发投入巨大以及对专利申请的重视度提升。美国整体增长趋势比较平稳,始终保持较大的申请量,在2015年以后被我国超越,位居第二位。日本、韩国、欧洲的申请量总体增速比较平缓。

图 3-9AI芯片全球各主要技术布局地专利申请趋势
3.1.2.4申请人分析
根据全球申请人排名。英特尔、三星、英伟达排名前三名,该三个公司都是芯片领域的巨头,技术基础雄厚,研发投入大,全球市场占有量大。英特尔公司进入芯片领域较早,在芯片领域的各个分支均有较强的技术实力,因而总体申请量最多,三星电子是半导体领域的龙头企业,整体实力强申请量大,英伟达在GPU领域的研发实力全球领先。我国寒武纪公司位居第四名(寒武纪同族专利少,所以按照项数排名较高,件数排名没那么高)。华为伴随着其最近几年AI芯片产品销量的提升,研发投入增大,专利数量排名也持续提高,目前已是全球第八名。赛灵思公司是FPGA分支里面的领头者,因而总体申请量较大。IBM由于其企业级服务器业务中也在自研AI芯片,故申请量排进了前五。

图 3-10AI芯片全球申请人排名情况

图 3-11AI芯片全球专利权人排名情况
根据专利权人排名前十位排名情况,我们可以发现此时IBM的专利数量反而大幅减少了,查证后发现是因为其中有相当一部分转让给了作为晶圆代工厂的格罗方德公司。另外,寒武纪的专利数量的减少是由于其专利转给了下属的子公司。同时,英特尔、英伟达和微软通过受让个人与其他公司的专利的方式,大幅提升了自身在AI芯片方面的专利储备。而三星电子、赛灵思和高通等国外公司,也通过受让方式增加了数十件专利。
另外,上述两项前十的排名中共出现了6家美国企业,2家中国企业、2家日本企业和1家韩国企业。这显示出,虽然我国人工智能芯片专利数量已经超过了美国,但是缺少领军企业,存在专利申请大而不优、产业化进程中知识产权风险大的隐患。
例如,目前应用最广的GPU,中国重点专利占比仅9.4%,而美国占比45.1%。下表列举的是部分GPU核心专利:
表 3-2GPU核心专利列表
申请号 | 名称 | 申请人 |
2012103830467 | 半虚拟化的虚拟GPU | 英伟达 |
2019102928775 | 通过平滑锯齿边缘向计算机生成的图像添加更大的真实感 | 英伟达 |
2010800531551 | 用于并行命令列表生成的硬件 | 英伟达 |
2021102558101 | 协作并行存储器分配 | 英伟达 |
2021800109591 | 用于实时深度学习分析操作的动态负载均衡 | 英伟达 |
2020102071543 | 用于在渲染图形时预加载纹理的技术 | 英伟达 |
2022110846798 | 使用受信执行环境的多个处理器设备的安全执行 | 英伟达 |
2009102222960 | 自刷新显示功能的控制技术 | 英特尔 |
2011800757957 | 指定应用线程性能状态的指令 | 英特尔 |
2018104272893 | 用于深度学习框架的细粒度计算通信执行 | 英特尔 |
2018103935150 | 具有先进调度的可编程粗粒度化和稀疏矩阵计算硬件 | 英特尔 |
3.1.3湖北省上游基础层分析
3.1.3.1算力发展现状
依托技术积累,武汉已形成多层次算力供给体系:全市拥有2家FP64超算中心及8家FP16智算中心,其中7家对外开放服务(见下表),其中武汉人工智能计算中心获批成为华中地区首个国家新一代人工智能公共算力开放创新平台。东湖高新区作为核心承载区,汇聚了武汉超算中心、人工智能计算中心等四大设施,规划算力总和达11,300 PFlops,占全市总规划量的72%,成为华中地区算力资源最密集的区域。
表 3-3武汉市算力中心
区域 | 算力中心名称 | 现有算力 (PFlops) | 规划算力 (PFlops) |
东湖高新区 | 武汉超算中心 | 50 | 200 |
武汉人工智能计算中心 | 400 | 4100 | |
中国移动智算中心(武汉) | 1500 | 2000 | |
中国电信中部智算中心 | 2000 | 5000 | |
武汉经开区 | 中国电子云可信智算中心 | 100 | 500 |
武汉临空港 | 国家网安基地智算中心 | 125 | 500 |
武汉市武昌区 | 武昌智算中心 | 50 | 100 |
3.1.3.2芯片专利现状
在算力硬件技术领域,GPU、ASIC、FPGA及类脑芯片等上游AI芯片的研发是推动算力升级的核心驱动力。截至当前,全国相关专利申请总量达45,303件(授权17,819件)。其中,来自北京、广东、江苏的申请人申请量位列全国前三,其申请量占比合计达41%。来自湖北省的专利申请量达1515项,在全国各省市中排名第九,专利授权量599项,在全国各省份中排名第九,授权比例约39.5%,为全国各省份平均水平。这说明湖北省在AI芯片方面的创新水平在国内并不突出,专利申请数量和质量都存在相当的提升需求和空间。

图 3-12AI芯片全国省市排名

图 3-13AI芯片各省市申请/授权
从申请趋势来看,湖北省AI芯片专利申请近二十年的申请量趋势和全球AI芯片专利申请量增长趋势接近,均是在2018年之前增长较为缓慢,2018年之后开始爆发式增长,并且湖北省在2022年后增长率还更快一些,说明湖北省在AI芯片方面研究投入和产出近年来已经追赶、甚至还超过了全球平均水平。
图 3-14AI芯片湖北省申请趋势
武汉市方面,其贡献全湖北省90%以上的申请量(1,400件,授权580件),东湖高新区则以327件专利申请(授权148件)占武汉总量的23%。值得注意的是,华中科技大学以显著的技术积累跻身全国专利权人排名第11位,凸显武汉本土科研机构在算力技术领域的竞争力。

图 3-15AI芯片武汉市申请人排名
除华中科技大学之外,在湖北省内AI芯片排名前十的创新主体还有武汉大学、中国地质大学(武汉)、武汉理工大学、湖北工业大学、华中师范大学、湖北大学、武汉科技大学等高校/科研院所。AI芯片虽然已经有众多成熟的商用产品,但是目前仍面临旺盛的升级迭代的需求,各种新工艺新架构层出不穷,因而成为各创新主体争相参与研发的热点领域。湖北省拥有众多高校/科研院所,其具有的学术和人才资源为AI芯片相关基础技术研究提供了便利。

图 3-16AI芯片国内申请人类型
此外,排名前10的创新主体中仅有两家企业:武汉凌久微电子和亿咖通(武汉),说明湖北省AI芯片的研究中尚缺少企业的参与。且从根据申请人类型的申请量统计中也可以看出,在与全国、北京、上海、浙江等人工智能上游的主要创新省市相比,湖北省的企业申请量占比明显较其他省市更低,这也与本省缺少AI芯片产业链相关企业的现状有关。

图 3-17AI芯片国内主要城市排名
从全国高校/科研院所在AI芯片有效专利的城市排名看,武汉处于第六的位置,在总量上,与第一梯队的北京,以及第二梯队的南京、杭州和西安均存在相当的差距。这说明虽然武汉坐拥全国领先的科教资源,但是在AI芯片这一人工智能上游关键技术方面的重视和投入比起其他同类城市还是明显不足的。
3.1.3.3湖北省AI芯片发展方向探索
AI芯片目前成熟的技术路线依旧以GPU加上CPU的通用芯片为主,在英伟达的高端GPU芯片在国内受限的背景下,虽然寒武纪、华为等国内企业开始尝试国产替代,但是其性能及配套软件生态还远远不能满足市场需求。
此外,随着AI大模型的迅速发展和应用,其规模和参数的增长,对数据处理和存储的要求也越来越高。然而,计算单元的发展速度远远超过存储单元,而芯片在执行计算密集型任务时往往又需要频繁在低速存储单元、高速计算单元间来回转移搬运,浪费了大量的能量,这使得传统GPU已逐渐难以满足高效、低能耗的要求。
针对以上问题,业界为了能够打破现有AI大算力的困局,一方面针对存储芯片进行了诸多改进,另一方面则试图从基础架构破局、积极研发存算一体芯片:
目前AI芯片通过高带宽内存(HBM)实现近存计算,成本较高,故有厂商在高性能SSD基础上发展为AI计算优化的SSD。而在传统GPU芯片和高性能SSD方面,湖北均已有相关企业。例如武汉凌久微电子的前身为大型央企中船709所下属微电子中心,具有近20年的自主GPU芯片研发经验,截至2023年底,已实现产值过亿元,服务200余家客户,共签署芯片(显卡)供货合同超20万颗(片),是国内实现GPU技术自主的重要代表;而总部位于武汉的长江存储,则是国内存储芯片的龙头企业,专利申请超万件,核心技术业内领先。因此。湖北省可借助本地企业优势,按照AI芯片技术演进趋势,发展以深度学习通用芯片和高性能SSD存储芯片为基础的智算平台产品,提供定制化服务,降低AI应用的算力成本。
存算一体芯片在处理大数据和高并行度计算任务时具有显著的优势,尤其是在计算机视觉和人工智能领域。作为一种新兴的计算范式,存算一体芯片在学术界和产业界都具有很高的热度,湖北省也有着相当的研究成果和人才储备,例如华中科技大学缪向水教授、李祎教授团队,以及湖北大学叶葱教授团队均在进行存算一体芯片研究,北京大学武汉人工智能研究院则已在汉布局可量产的全球领先的存算一体芯片。同时,作为可能成为下一代AI芯片核心的存算一体芯片,所需的关键制造技术之一便是三维集成。除长江存储外,武汉还有另一家知名半导体企业,武汉新芯,主营业务包括三维集成和特色存储,其晶圆代工客户中已有利用这些技术制造用于AI边缘计算的存算一体芯片。因此,湖北省可依托已有技术和人才储备,参考AI芯片技术未来发展方向,加强存算一体芯片研发资源投入和统筹规划,推动产学研合作,从而争取新介质新器件的成熟与应用,以突破国外先进工艺封锁。
3.1.4上游基础层结论及发展建议
在全球AI芯片市场整体上被英伟达垄断的背景下;华为、寒武纪等国内企业虽然自主可控基底不断加厚,但是技术参数还是与全球先进技术存在代差,并且重点企业的专利储备与国外龙头企业存在差距。同时,以英伟达为首的美国企业在中国布局GPU相关的基础专利,让国内相关产生面临较大的知识产权风险。
应当从以下三个方面争取相关产业发展:①企业支持。重点支持我国具有技术攻关能力的龙头创新主体对关键核心技术的研发攻关,突破国际上高端智算芯片的对华限制;②技术突破。对当前大模型计算涉及海量矩阵计算,积极从架构与源头上进行探索新的人工智能芯片,探讨更优的硬件计算架构,推动ASIC芯片和类脑芯片的研发和产业化,实现弯道超车;③知识产权保护。持续关注人工智能芯片主要申请人的研发方向和专利布局,防范化解GPU领域的知识产权风险。
湖北省在上游关键技术环节形成突破。一是加强关键环节基础研究,结合本土优势企业长江存储,开展存算一体架构创新,借鉴长江计算AI一体机的模式,长江存储可推出集成存储与计算模块的智能存储设备,直接嵌入边缘计算节点或智算中心,减少数据迁移延迟。二是解决湖北省中小企业的算力获取难题,短期:推广算力租赁模式,降低初始投入;联合技术服务商提供集群管理支持。长期:政府引导社会资本扩建算力中心,构建通用+智能+边缘多元供给体系,按需分配资源。生态协同:鼓励企业加入技术联盟,通过案例共享提升AI应用能力,实现算力投入与利润增长的正向循环。
3.2人工智能中游技术层分析
3.2.1人工智能中游概述
中游技术层主要涉及机器学习、大模型、自然语言处理、机器视觉、智能语音等人工智能领域中较为基础的部分,包含解决各类问题的通用算法,是实现人工智能广泛应用的先决条件。大模型技术是指具有大规模参数和复杂计算结构的机器学习模型,通常由深度神经网络构建而成,拥有数十亿甚至数千亿个参数。目前中游技术层全球专利申请量达到了人工智能全球总申请量的47%,是人工智能大领域中重要的组成部分。
3.2.2中游人工智能大模型产业分析
近年来,AI 大模型得到快速发展,当前大模型热潮主要由语言大模型相关技术引领,语言大模型通过在海量无标注数据上进行大规模预训练,让模型学习大量知识并进行指令微调,从而获得面向多任务的通用求解能力。2017年,Google提出基于自注意力机制的神经网络结构——Transformer 架构,奠定了大模型预训练算法架构的基础。2018 年,OpenAI 和 Google 分别发布了 GPT-1 与 BERT 大模型,预训练大模型成为自然语言处理领域的主流。2022 年,OpenAI 推出 ChatGPT,其拥有强大的自然语言交互与生成能力。2023 年,OpenAI 多模态预训练大模型GPT-4 发布,其具备多模态理解与多类型内容生成能力。2024 年,OpenAI 发布视频生成大模型 Sora,提出时空碎片和扩散 Transformer 技术,大模型的多模态生成能力的进一步成熟。2025年,国内外各创新主体陆续开始探索去注意力机制的模型架构,出现了基于Mamba-Attention 混合架构和Mamba架构的大模型,例如腾讯提出的混元Turbo-S模型、Nvidia发布的Nemotron-H,以及阿布扎比技术创新研究所(TII)发布的Falcon Mamba 7B。基于深度学习的人工智能技术经历了从小数据到大数据,从小模型到大模型,从专用到通用的发展历程,人工智能技术正逐步进入大模型时代。全球大模型技术近三年全球专利申请量复合增长率达到了123.5%,可见大模型技术专利在人工智能技术中呈现强劲的增长态势,并且成为专利布局的焦点。
自2018年起,全球各创新主体陆续提出了大量的基于Transformer架构的通用大模型,其中知名的大模型主要包括:GOOGLE提出的BERT、T5、PaLM系列、Gemini系列;OpenAI提出的GPT系列;阿布扎比技术创新研究所提出的Falcon系列;META提出的LLaMA系列、Anthropic提出的Claude系列、xAI提出的Grok系列等。国内创新主体提出的知名大模型主要包括:百度发布的文心一言系列;阿里巴巴发布的Qwen系列;华为发布的盘古系列;科大讯飞发布的星火系列;腾讯发布的混元系列;月之暗面发布的Kimi系列;智谱AI发布的GLM系列;字节跳动发布的豆包系列;深度探索发布的DeepSeek系列等。近年来,由于Transformer架构带来的计算复杂度的限制,各创新主体也陆续开始探索 去注意力机制的模型架构,2025年,腾讯提出的混元Turbo-S模型和Nvidia发布的Nemotron-H是基于Mamba-Transformer混合架构的大模型;阿布扎比技术创新研究所(TII)发布的Falcon Mamba 7B是基于Mamba架构的大模型。
表 3-4国外大模型发展现状
发布年份 | 国外知名大模型 | 发布主体 | 架构 |
2019 | T5 | Transformer | |
2022 | GPT-3.5 | OPENAI | Transformer |
2022 | Meta OPT | META | Transformer |
2023 | LLaMA | META | Transformer |
2023 | GPT-4 | OPENAI | Transformer |
2023 | Falcon | TII | Transformer |
2023 | Claude 2 | Anthropic | Transformer |
2023 | PaLM 2 | Transformer | |
2023 | LLaMA 2 | META | Transformer |
2023 | Gemini | Transformer | |
2023 | Grok-1 | xAI | Transformer |
2024 | Claude 3 | Anthropic | Transformer |
2024 | Claude 3.5 Sonnet | Anthropic | Transformer |
2024 | GPT-4o | OPENAI | Transformer |
2024 | Gemini Pro | Transformer | |
2024 | Grok-2 | xAI | Transformer |
2024 | LLaMA 3 | META | Transformer |
2025 | Gemini 2.0 | Transformer | |
2025 | GPT-5 | OPENAI | Transformer |
2025 | Claude 3.7 Sonnet | Anthropic | Transformer |
2025 | Nemotron-H | Nvidia | Mamba-Transformer |
2025 | Falcon Mamba 7B | TII | Mamba |
表 3-5国内大模型发展现状
发布年份 | 国内知名大模型 | 发布主体 | 架构 |
2021 | ERNIE 3.0 | 百度 | Transformer |
2022 | 盘古2.0 | 华为 | Transformer |
2023 | 文心一言 | 百度 | Transformer |
2023 | Baichuan | 百川智能 | Transformer |
2023 | Qwen | 阿里巴巴 | Transformer |
2023 | 混元 | 腾讯 | Transformer |
2023 | 讯飞星火 | 科大讯飞 | Transformer |
2023 | GLM2 | 智谱AI | Transformer |
2023 | Kimi | 月之暗面 | Transformer |
2024 | ERNIE 4.0 | 百度 | Transformer |
2024 | GLM3 | 智谱AI | Transformer |
2024 | Qwen 2.5-72B | 阿里巴巴 | Transformer |
2024 | 豆包-pro | 字节跳动 | Transformer |
2024 | DeepSeek-V3 | DeepSeek | Transformer |
2025 | DeepSeek-R1 | DeepSeek | Transformer |
2025 | GLM4 | 智谱AI | Transformer |
2025 | Kimi 2.0 | 月之暗面 | Transformer |
2025 | 混元Turbo-S | 腾讯 | Mamba-Transformer |
此外,基于通用大模型,国内外也依据不同行业的应用特点开发了各类行业大模型,应用于金融、教育、医疗、工业等各领域中。

图 3-18国内主要大模型产品
在地域分布上,国内发布通用大模型产品的创新主体主要集中分布在北京、广东、浙江三地,其他省市创新主体发布的通用大模型产品较少。湖北省内创新主体目前尚未发布过知名的通用大模型产品。
3.2.3人工智能大模型专利分析
3.2.3.1专利申请趋势分析
Transformer 架构是目前语言大模型采用的主流架构,自2017年transformer被提出以后,大模型技术持续快速发展,从图3-3-1可知,2017-2025年大模型全球专利申请量已达95481项,2020-2024年全球申请量增速为:96%,82%,182%,104%,复合增长率达到123%,展现出强劲增长势头。大模型技术具有广泛的应用场景,可以用来赋能不同行业,为抢占AI领先地位,全球大模型相关领域的专利竞争日趋激烈。

图 3-19大模型全球专利申请趋势
3.2.3.2主要技术来源国申请情况
从大模型全球各主要技术来源国专利申请占比可以看出,中国为专利主要技术来源国,其专利申请量占据了全球申请总量的82.9%,且远超美国的11.0% 。我国在大模型技术上进步迅速,我国也已经开发出具备自主知识产权的多个大模型,例如通义千问、文心一言、盘古等,并且在创作、搜索、音视频生成等多个场景中得到了广泛的应用。

图 3-20大模型全球各主要技术来源国专利申请占比
专利授权量是衡量一个国家或企业创新能力的重要指标,根据主要技术来源国专利授权情况来看,中国专利授权量为18920项,全球排名第一,且远超排名第二的美国2245项。韩国和日本的申请总量与授权量大体相当。

图 3-21大模型主要技术来源国专利授权情况
从以上专利申请总量占比、专利申请趋势以及专利授权情况可以看出,中国在大模型技术发展上具有较大的优势。由于我国始终高度重视人工智能发展机遇和顶层设计,发布多项人工智能支持政策,伴随人工智能领域中大模型技术的快速发展,我国各地方政府出台相关支持政策,加快大模型产业的持续发展。
另一方面,中国的大模型专利申请量和授权量虽然位居全球第一,其中以国外大模型为基础的专利申请量为41334项,而以国产大模型为基础相关的专利申请量仅为8468项,相差近5倍,说明国内创新主体当前仍然主要以国外开发的大模型作为基础进行改进或发展垂直应用,对国内自主开发的大模型的进一步研究和利用程度不足,国内自主开发的大模型还没有像国外大模型一样形成世界性的影响力,尚未建成完善的生态体系。
3.2.3.3主要技术布局地申请情况
从大模型全球各主要技术布局地的专利申请占比和历年专利申请趋势可以看出,中美为主要技术布局地。自2018年开始,中国的专利申请开始超过美局的专利申请,成为全球的第一布局地。中国成为主要的技术发展地,也会是未来大模型应用领域主要的市场地。

图 3-22大模型全球各主要技术布局地专利申请占比

图 3-23大模型全球各主要技术布局地专利申请趋势
3.2.3.4申请人分析
从大模型全球申请人排名情况可以看出,排名前10的企业中,主要是中国、美国的企业,其中,中国企业占据6席,分别为:腾讯、百度、阿里巴巴、平安科技、华为、科大讯飞,美国企业占据2席,分别为谷歌、微软。其中还有两家中国的科研院所/高校,分别为:中国科学院、浙江大学。我国的大型企业凭借其在大模型领域深厚的技术优势和庞大的创新投入,积极布局并构建人工智能大模型知识产权体系,同时我国高校和科研院所也深耕基础技术,学术氛围浓厚,积极研究大模型技术。从国内创新活跃程度看,在我国技术与政策红利的加持下,随着近年来自然语言处理技术的突破以及在各种应用场景的广泛应用,我国AI大模型相关技术创新和专利申请不断提速。AI大模型已经成为全球科技竞争的重要战场,各大企业都在通过技术创新和产品研发来寻求突破。

图 3-24大模型全球申请人排名情况
3.2.3.5国外来华专利申请情况
根据受理局为中国的申请人国家占比情况可以看出,国外来华的专利申请的地区排名前三的分别是美国、开曼群岛和德国,中国作为全球最大的市场之一,对于美欧企业来说,获得专利保护是进入并在中国市场成功运营的关键,也说明美欧企业非常重视中国的大模型市场。

图 3-25受理局为中国申请人国家占比
从受理局为中国时申请人的排名情况可以看出,排名靠前的申请人中,全部为中国申请人,其突显了中国创新主体在大模型技术领域的国内发展优势和领先地位。百度、腾讯、阿里等国内AI大模型头部企业持续推动专利技术创新和产业发展,涌现出大量专利成果。从AI大模型企业创新主体的申请量排名来看,腾讯、百度、阿里巴巴、浙江大学创新主体位居前四位,专利申请数量均突破1000件;同时有四家高校/科研机构位列前十,国内申请人中高校/科研机构的申请量占比达36.8%, 国内科研机构也都很注重大模型技术的创新,清华大学、北京大学、浙江大学、北京语言大学、上海交通大学、西北工业大学等高校都推出了自己的大模型。

图 3-26受理局为中国申请人排名情况
3.2.3.6PCT专利申请分析
从PCT申请当前申请人国家排名情况和同族数量大于3的申请人国家排名情况可以看出,美国在上述两个指标中均位列榜首。美国在中游大模型专利申请总量为10492项,PCT申请量3409项,占专利申请总量的三分之一,同族数量大于3的申请量占专利申请总量的五分之一;反映了美国重视利用多边申请布局海外市场,相比于其他国家,美国向海外输出、布局专利量最多。
反观中国,中国在大模型专利申请量全球排名第一,共计79152项,而PCT申请量仅占专利申请总量的1.8%,同族数量大于3的申请量仅占专利申请总量的0.8%;专利布局主要集中在国内,海外布局严重不足,这将对企业的走出去战略产生极大不利影响。

图 3-27PCT申请当前申请人国家排名

图 3-28同族数量大于3的申请人国家排名
3.2.4湖北省中游技术层分析
3.2.4.1湖北省专利分析
中游人工智能大模型在国内的专利申请中, 来自北京、广东、浙江的申请人申请量位列全国前三,其申请量占比合计达48%。来自湖北省的专利申请量达2251项,在全国各省市中排名第九,专利授权量493项,在全国各省市中排名第十,授权比例约22%,在全国各省市中排名偏低。可见,湖北省在大模型的创新水平位居全国中游,授权率偏低,尚需提高专利申请质量。

图 3-29国内主要省市申请量排名

图 3-30国内主要省市申请量/授权量
从申请趋势来看,湖北省大模型专利申请从2017至2024年的申请量趋势和全球以及国内大模型专利申请量增长趋势基本一致,均是在2018-2021年增长较为缓慢,2022年开始爆发式增长。说明湖北省在中游大模型上的创新步伐基本保持了和全球、国内整体一致。

图 3-31湖北省专利申请趋势

图 3-32湖北省专利申请趋势
在海外布局方面,湖北省在中游大模型的PCT申请仅10件(在全国1432件PCT申请中占比小于1%),同族数量大于3的申请仅3件。说明湖北省在中游大模型的创新主体的专利布局主要集中在国内,海外布局不足。
在湖北省大模型的创新主体方面,排名前10的创新主体主要为武汉大学、华中科技大学、华中师范大学等高校/科研院所。人工智能通用大模型的研究相对下游应用更为基础,是高校和科研院所可以依据自身学术资源进行深耕的基础技术。湖北省高校/科研院所众多,可以依托该学术资源积极研究通用大模型相关技术,为其在各种行业的垂直应用提供基础。此外,还应看到湖北省大模型的研究中尚缺少企业的参与(前10名中类型为企业的创新主体仅岚图汽车一家)。且从根据申请人类型的申请量统计中也可以看出,国内申请人中高校/科研机构的申请量占比约36.8%,而湖北省申请人中高校/科研机构占比近60%。在与全国、北京、广东、浙江、安徽等人工智能中游的主要创新省市相比,湖北省的企业申请量占比明显较其他省市更低。

图 3-33湖北省申请人排名

图 3-34国内主要城市专利申请人类型
湖北省在人工智能领域授权比例为22.7%。与其他省份相比,湖北省申请量在全国处于中游水平,但授权比例低于江苏(26.7%)、山东(29.62%)等省份,也略低于全国部分先进地区的平均水平。这表明湖北省虽然有一定的创新基础和创新活跃度,但在专利申请质量把控上仍有较大提升空间。特别是与授权比例高达38.2%的湖南省相比,我们在创新成果的含金量上还存在明显差距。

图 3-35国内主要省市专利申请/授权情况
3.2.4.2湖北省产业现状分析
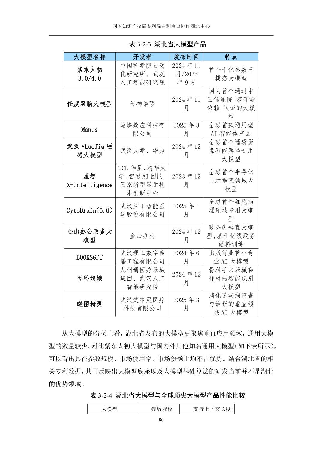
在大模型产业方面,湖北省目前已发布了多个大模型产品,包括中国科学院自动化研究所、武汉人工智能研究院开发的紫东太初3.0/4.0大模型、传神语联开发的任度双脑大模型、蝴蝶效应科技有限公司开发的Manus通用型AI智能体产品、武汉理工数字传播工程有限公司开发的BOOKSGPT大模型等等。如下表所示。其中武汉人工智能研究院打造的紫东太初3.0/4.0大模型为全球首个图、文、音三模态大模型,同时,紫东太初大模型逐步推广应用和生态合作:紫东太初开放服务平台已与华工科技、九州通等1000余家企业合作,在数十个行业孵化出60个创新应用。28家企业签约成为紫东太初生态合作伙伴。
表 3-6湖北省大模型产品
大模型名称 | 开发者 | 发布时间 | 特点 |
紫东太初3.0/4.0 | 中国科学院自动化研究所、武汉人工智能研究院 | 2024年11月/2025年9月 | 首个千亿参数三模态大模型 |
任度双脑大模型 | 传神语联 | 2024年11月 | 国内首个通过中国信通院 零开源依赖 认证的大模型 |
Manus | 蝴蝶效应科技有限公司 | 2025年3月 | 全球首款通用型AI智能体产品 |
武汉·LuoJia遥感大模型 | 武汉大学、华为 | 2024年12月 | 全球首个遥感影像智能解译专用大模型 |
星智X-intelligence | TCL华星、清华大学、智谱AI团队、国家新型显示技术创新中心 | 2023年12月 | 全球首个半导体显示垂直领域大模型 |
CytoBrain(5.0) | 武汉兰丁智能医学股份有限公司 | 2025年1月 | 全球首个细胞病理领域专用大模型 |
金山办公政务大模型 | 金山办公 | 2024年12月 | 政务类垂直大模型,基于亿级政务语料训练 |
BOOKSGPT | 武汉理工数字传播工程有限公司 | 2024年6月 | 出版行业首个专业AI大模型 |
骨科嫦娥 | 九州通医疗器械集团、武汉人工智能研究院 | 2024年12月 | 骨科手术器械和耗材的智能识别大模型 |
晓图精灵 | 武汉楚精灵医疗科技有限公司 | 2025年3月 | 消化道疾病筛查与诊断的垂直领域AI大模型 |
从大模型的分类上看,湖北省发布的大模型更聚焦垂直应用领域,通用大模型的数量较少。对比紫东太初大模型与国内外其他知名通用大模型(如下表所示),可以看出其在参数规模、市场使用率、市场份额上均不占优势。结合湖北省的相关专利数据,共同反映出大模型底座以及大模型基础算法的研发当前并不是湖北的优势领域。
表 3-7湖北省大模型与全球顶尖大模型产品性能比较
大模型 | 参数规模 | 支持上下文长度 |
Gemini 2.5 | >1000B | 1000K token |
GPT4 | >1000B | 128K token |
DeepSeek R1 | 670B | 128K token |
Qwen 2.5-Max | 670B | 100K token |
紫东太初 | 100B级别 | 128K token |
表 3-8湖北省大模型与全球顶尖大模型市场使用量比较
大模型 | 2025市场使用量统计 |
Gemini 2.0 flash | 1.16T token |
Claude Sonnet 4 | 1.12T token |
DeepSeek V3 | 556B token |
GPT-4o-mini | 230B token |
紫东太初 | 无数据 |
表 3-9湖北省大模型与全球顶尖大模型市场份额比较
大模型 | 2025上半年市场份额 |
Gemini系列 | 43.1% |
DeepSeek系列 | 19.6% |
Claude系列 | 18.4% |
GPT系列 | 5.9% |
Qwen系列 | 1.6% |
紫东太初 | 无数据 |
3.2.5湖北省大模型发展建议
通用大模型的推陈出新通常需要涉及训练数据、底层算法、架构、部署等一系列较为基础的技术改进,这往往需要科研单位和企业的合作研发,同时需要有丰富且高质量的数据用于产品的迭代更新。从湖北省的专利数据可看出,主要的技术创新来源是高校和科研单位;而从产业数据来看,参与研发的主要为企业,而高校和科研单位的参与较为有限。在此方面,可以借鉴北京的经验:字节跳动公司联合北京大学等高校成立豆包大模型系统软件联合实验室,共同聚焦大模型智能化基础科学和关键技术问题的研究。此外,用于迭代更新通用大模型的训练数据的数量和质量也是决定通用大模型质量的重要因素,在此方面,可以借鉴安徽和浙江的经验:安徽省发布数据标注产业规划,规划了首批数据标注基地,以构建多个行业的高质量数据集;浙江省依托西湖之光算力联盟的算力资源支持,本地部署Deepseek V3/R1 ,向全国 829 所高校开放的使用。在此基础上,湖北省可以1、联合高校研究所和大模型头部企业,打造技术联盟或联合实验室,促进技术的实验落地;2、促进通用大模型的广泛使用(政府机关,高校等),通过应用带动技术迭代和改进,并提升训练数据质量;通过此来加快加强省内通用大模型的发展。
3.3人工智能下游技术层分析(人形机器人)
3.3.1人工智能下游概述
人工智能下游技术涉及人工智能技术在各行各业的应用层,应用层是将人工智能技术与行业的融合发展的应用场景,包括人形机器人、智能交通、自动驾驶、智慧政务、智慧医疗、智能家居、数字金融和智慧教育等。应用层全球专利申请量达到了人工智能全球总申请量的49.4%,近10年专利申请量的复合增长率达到26.35%,表明应用技术成为了专利布局的重点,人工智能技术逐渐在各种行业和领域落地,催生新产业、新模式和新业态。
中国为专利主要技术原创国,其专利申请量占据了全球申请总量的61%,且远超美国的14%。尽管美国在人工智能领域的研究起步较早,但中国近年来在政府支持、投资、市场规模和人才培养等方面,展现出了强大的发展势头,在某些应用领域已经取得了领先地位。从2010年起,中国在应用层年专利申请量上已经反超美国,近十年专利申请量更是呈指数级别增长。
3.3.1.1人形机器人概述
随着全球人力成本的提升和劳动力的紧缺,人形机器人是人工智能下游应用的一个重要分支应用而生,2023 年 10 月,工信部印发《人形机器人创新发展指导意见》提出,加快推动我国人形机器人产业创新发展,为建设制造强国、网络强国和数字中国提供支撑。
国外人形机器人研究起步较早,美、日等国家持续推动人形机器人的发展,积极开展关键技术攻关和新兴技术赋能,在关节设计、动力驱动、感知和控制等关键方向取得了大量成果。同时,我国工业人形机器人整体呈现从追赶到超越的势态。早期以哈尔滨工业大学、清华大学、浙江大学、北京理工大学等多家科研院所为关键力量,率先开展相关研究,取得了丰硕的研究成果。后期,随着优必选、宇树科技、傅利叶智能、智元机器人等创业企业,小米、科大讯飞等科技大厂,小鹏等造车新势力的入局,实现工业人形机器人的产业化、市场化,推动人形机器人产业发展。下表3-3-1对目前国内外工业人形机器人本体的主要创新主体进行了总结归纳。
表 3-10国内外工业人形机器人本体的主要创新
企业/团队 | 产品名称 | 研究主要内容 | 落地情况和研究现状 |
特斯拉 | Optimus | 人机交互、环境感知、运动控制 | 预计单机成本低于2万美元,先应用于特斯拉工厂 |
波士顿动力 | Atlas | 步态规划、平衡控制、复杂地形动态规划、自我回正 | 定位为研究平台 |
优必选 | WalkerS | 高性能伺服驱动器及控制算法、运动控制算法、面向服务机器人的计算机视觉算法、智能机器人自主导航定位算法 | 将在汽车工业制造场景中应用 |
小米 | CyberOne | 情绪感知、三维虚拟重建、双足姿态平衡 | 尚未量产 |
智元新创 | 远征AI | 将AI与机器人深度融合 | 计划先在工业制造场景应用,已开始实现数据和场景的实现,尚未投产 |
宇树 | H1 | 关键核心零部件、高性能感知及运动控制算法 | 在消防侦察、自动化巡检已有应用 |
达因 | XR4 | 通用人工智能平台、云端大脑、智能柔顺执行器 | 应用于自主巡逻、农业采摘、家庭保姆等服务场景 |
北京理工华汇 | 汇童 | 一体化关节、高扭矩密度私服点击和多模态运动 | 尚未量产 |
北京国时 | LA系列微型伺服电缸和灵巧手RH56BFX/RH56DFX | 微型伺服电缸、电动夹爪、仿人五指灵巧手 | 两款灵巧手在售,寿命10万次;下一代开发连杆传动式灵巧手,预期寿命百万次以上;触觉传感器、集成传感器和传感器接口是下一代研究重点方向 |
乐聚 | AELOS系列、KUAVO系列、ROBAN | 专注于机器人关键共性技术研究 | 搭载华为云盘古具身智能大模型,其人形机器人+生态系统 |
越疆科技 | 桌面机器人、六轴和四轴协作机器人、X-Trainer | 轻量型协作机器人、X-Trainer双臂通操作模仿学习系统 | 拥有CRA、CR、CRS、MG400、MilPro、Nova、Magician七大系列协作机器人;机器人核心零部件、电子皮肤等领域均有研究 |
3.3.2人形机器人产业分析
现阶段,全球人形机器人产业均处于早期发展阶段,但发展迅猛。国际机器人协会预测指出,2021 年到 2030 年全球人形机器人市场规模年复合增长率将高达 71%。中国市场增长显著,2023 年产业规模达 39.1 亿元,同比增长 85.7%。中国电子协会预计,到 2030 年,我国人形机器人市场规模有望达到约 8700 亿元。国产人形机器人则处于快速追赶阶段,但在整机研究、性能应用、以及量产规模与国外均存在明显差异。
根据中国联合网络通信有限公司研究和金砖国家未来网络研究院发布的《人形机器人应用要发展前瞻》报告,接下来的时间是人形机器人高速增长的阶段,到2035年全球人形机器人市场销量将超过500万台,市场规模将超过4000亿元。高盛预测到2035年全球人形机器人市场规模将达到380亿美元,Yole Group到2035年全球人形机器人市场规模将达到510亿美元,不同机构对于全球人形机器人市场预测存在差异,但不可否认,所有的预测都认为人形机器人的市场将迎来指数级增长。

图 3-36全球人形机器人分行业场景市场规模预测
3.3.3人形机器人专利分析
3.3.3.1人形机器人申请态势

图 3-37人形机器人全球专利申请趋势
从其全球专利申请趋势看,人形机器人近20年以来申请量一直处于上升趋势,在 2015 年前处于缓慢平稳发展,2015 年后,全球专利申请呈现快速增长趋势,尤其是 2018 年-2020年期间,专利申请量超过年均3000项;一方面是因为中国作为新的布局者入场,2015 年国家陆续出台在智能制造整体战略方向中重点提出智能机器人板块的发展指引,在相关政策推动下,中国专利大幅度增长;另一方面是传感器、控制器和执行器、等技术逐渐成熟,同时随着计算芯片、算力的提升和人工智能的进步,人形机器人可以实现高度动态和灵活的动作和姿态,全球的专利整体呈现上升趋势。
3.3.3.2主要技术来源国申请情况

图 3-38人形机器人全球各主要技术来源国专利申请占比
从图中可以看出,中国为专利主要技术来源国,其专利申请量占据了全球申请总量的80%,且远超欧洲、日本、美国的7%、5%和4%。在国际上的人形机器人队伍中,第一梯队是以美国为首的波士顿动力和特斯拉,在运动能力和智能作业上均具有较强的技术储备和展示能力,但特斯拉并未进行关于人形机器人的专利申请,第二梯队是日韩和欧洲机器人,虽然不适用于野外复杂路面,但手眼协调操作性强,可直接使用人造工具,具有较强的智能作业和精细作业能力,但日韩和欧洲涉及机器人的专利申请大都集中在运动控制或者一些核心的零部件上;第三梯队是以室内平整路面为主的机器人,无法适应户外不平整路面,离真实应用仍有差距。而国内的人形机器人厂商则处于百花齐放,快速追赶的阶段,因此涌现了大量的专利申请。
3.3.3.3创新主体分析

图 3-39人形机器人全球申请人排名
从人形机器人全球申请人排名情况来看,排名前10的企业中,主要是中国、日本和美国的企业,其中,中国企业占据7席,除了腾讯,剩下来的均为科研院所,日本企业占2席,为精工爱普生株式会社以及川崎重工业株式会社,美国企业占据1席,为传统机器人研发公司波士顿动力。在政策红利以及技术加持下,我国研究人形机器人的企业主要集中在科技公司或者有技术积累的科研院所,在遇到高新技术,比如算力、人工智能加持时,通常采用的是校企合作的方式。
3.3.4湖北省情况
3.3.4.1产业现状
截至2025年6月,湖北人形机器人整机企业已有手智创新、格蓝若、光谷华汇、睿动、光谷东智、荆楚6家,核心企业超80家,关联性企业近千家;已实现人形机器人31个关键零部件全覆盖,全产业链覆盖率85%;13家关键零部件企业进入整机产业链。湖北省人形机器人企业主要分布在武汉市,武汉已具备人形机器人产业发展的坚实基础,集聚了50余家人形机器人相关重点企业,涵盖整机研制及大脑小脑肢体等全环节,武汉市预计到2027年批量生产整机产品10款以上,性能达到国内领先水平,在高功率密度关节、轻质灵巧手等方面突破关键技术10项以上,核心部组件供应链实现自主可控,打造示范应用场景30个以上,整机及部组件企业达到80家以上,产业规模达到100亿元以上,争创国家未来产业先导区。
2025年2月5日,湖北举行楚才系列人形机器人展示会,展示了十款汉产人形机器人,但尚未实现大规模量产
表 3-11湖北主要人形机器人产品
名称 | 研发团队 | 特点 | 应用 | 产品 |
劳动者 | 华中科技大学陈学东院士团队与武汉格蓝若智能技术有限公司联合设计开发 | 国际领先的负重能力和动态控制能力 | 工业:电力巡检、变电站 运维、搬运 |
|
荆楚、神农 | 华中科技大学丁汉院士团队 | 实现视、听、触等多模态感知和表情交互,性能达到国际先进水平 | 医疗与康养:药物配送、 陪护 工业:复杂行走、装配制 造 |
|
楚宝 | 武汉光谷华汇科技有限公司 | 具备走、跑、跳、摔倒爬起等功能。 | 特种:边防巡逻、消防 |
|
天问 | 武汉大学刘胜院士团队 | 全身关节有30个自由度,灵巧手有7个自由度,能够稳定地自主行走 | 商业:零售分拣、冲咖啡; 服务业:智慧康养 |
|
光谷东智 光子 | 光谷东智 | 既能做复杂动作又能像人一样思考 | 商业:舞蹈表演 |
|
人形机器人站上风口,产业资本纷纷入局。人形机器人产业是知识、技术、人才密集型产业,湖北武汉作为全国三大智力密集区之一,拥有300余家人形机器人产业链企业,以及华中科大、武汉大学等顶尖科研力量,具备较强科研实力和产业基础。武汉加快推进人形机器人突破,已经取得了人形机器人多模态柔性电子皮肤、机器人视觉、灵巧手等一系列重大原创性成果。
表 3-12人形机器人企业
企事业 | 合作方 | 特性 |
武汉格蓝若智能 | 华中科技大学陈学东院士团队合作 | 高负载能力和稳定性 |
湖北光谷东智具身智能 | 东阳光联合智元机器人、北京大学武汉人工智能研究院、灵初智能共同成立 | 完全独立生产、研发、交付服务的人形机器人整机厂商 |
武汉光谷华汇 | 北京理工大学黄强团队 | 具备走、跑、跳、摔倒爬起等功能 |
武汉华威科 | 中国科学院熊有伦院士 | 开发出多款触觉产品 |
武汉大学、华中科技大学等 | 自研 | 在人形机器人智能控制领域拥有强大的科研实力,为大脑和小脑的研发提供了坚实的技术支撑 |
在政府的大力支持下,东湖高新区的企业及科研单位已经开发了劳动者、荆楚、神农、楚宝、天问和光谷东智人形机器人等人形机器人产品。
3.3.4.2专利现状

图 3-40人形机器人全国申请人省份排名
根据全国人形机器人的排名情况来看,广东、北京、江苏、上海、浙江的专利申请量占全国一半,湖北的专利申请量845项,全国排名第8,占比2.08%,与安徽、陕西、四川、辽宁等省份的差异不大,可见湖北总体专利申请居于全国中后的水平,这一方面源于湖北省整体科创实力还有待进一步提升,另一方面,还需进一步提高专利申请的意识。

图 3-41国内人形机器人创新态势
从国内产业创新格局来看,以北京、上海、广州、深圳为代表的京津冀、长
三角和粤港澳大湾区在人形机器人相关的企业、专利、高校、创新平台和融资数
量方面具有优势,居于第一梯队,这三个区域在全国的专利申请量占比达到 71%, 企业数量占比达到 80%。湖北所在的长江中游城市群处于国内人形机器人研究的第二梯队,在申请量和企业数量都与第一梯队呈现一定差距。但湖北己经初步形成了上游零部件和中游的整机企业构成的产业链,并且具有众多可为人形机器人提供适用场景的潜在下游企业,产业链雏形已初步显现。

图 3-42人形机器人湖北申请人排名
在湖北省人形机器人的创新主体方面,排名前10的创新主体主要为华中科技大学、武汉大学、武汉理工大学、武汉科技大学等高校/科研院所,说明在人形机器人技术中,高校/科研院所掌握了大量的创新技术。在湖北人形机器人的研发中,高校/科研院贡献了多款人形机器人产品,华中科技大学丁汉院士团队研发了荆楚、神农,武汉大学刘胜院士团队研发了天问,也有人形机器人产品都采用了校企联合的方式,例如华中科技大学陈学东院士团队与武汉格蓝若智能技术有限公司联合设计开发的劳动者。这就表明,一方面,企业需要提高自身的研发能力,另一方面,企业可以借助高校/科研院所的研究成果,采取校企联合的方式,基于自身应用来研发相关产品,进一步促进高校的专利成果转化,促成人工智能下游应用的进一步落地
3.3.5下游应用层发展建议
3.3.5.1湖北省人形机器人发展现状

图 3-43湖北人形机器人产业困境
通过产业分析可以发现,目前人形机器人产业目前面临的困境主要体现在技术、产业链以及产业应用三个方面。在技术方面,目前人形机器人最重要以及最直观的问题体现在运动性能差方面,通过北京近期举办的人形机器人半程马拉松比赛可以看到,在所有 21 支参赛队伍中,仅 6 支完成比赛,可见,国内当下的人形机器人在运动性能方面仍有待提高,同时,国外知名的特斯拉、Figure 等企业的人形机器人在运动灵活性上与人类也存在较大差距,这也直接导致了难以在实际生产生活中应用。在产业链方面,目前人形机器人使用的上游关键零部件如驱动、传动、传感等方面与其他产业具有一定通用性,在核心零部件方面具有一定保障,但不论国内还是国外,在整机方面有实力且具有实际产品的企业数量较少,国内达到量产能力的企业更是不到 10 家,而整机企业是人形机器人的设计和制造方,其数量和质量直接关系到下游应用和上游关键零部件的研发,因此,具有强大的整机企业对于整个产业的快速发展至关重要。在应用方面,一个好的产品能够具有广泛的应用价值是一个产业发展最重要的动力来源,而目前人形机器人由于技术、成本等多种因素,导致其仍难以在各行各业开展大规模应用,例如,特斯拉目前仅宣称其计划应用在工厂、波士顿动力则直接定位在研究平台、优必选也仅与车企达成合作意向,位于武汉的光谷东智则计划用于特种和康养领域,因而基于目前人形机器人的特点,积极寻求应用场景落地是促进人形机器人健康稳定发展的重要一环。
3.3.5.2湖北省的优势
湖北省人形机器人产业水平在国内处于中上游水平,虽然和广东、北京、上海等城市存在较大的差异,但湖北省发展人形机器人产业也有特定的优势,一方面,湖北省具备资源优势:湖北人形机器人创新中心作为创新平台支撑,于 2025 年 6 月揭牌,总面积7000 平方米,是国内规模最大、场景最丰富的人形机器人公共服务平台,中心提供动作训练、数据采集、应用实践等服务,年产百万条数据,为产业发展提供技术验证和场景测试支持,助力企业研发与验证光谷人形机器人产业园吸引 9 家企业入驻,300 余家上下游配套企业集聚,形成从传感器到整机的全链条生产。另一方面,湖北省具备人才优势:湖北省汇聚丁汉、陈学东、刘胜 3 大院士团队,联动华中科大、武大等 33 所 开设人工智能专业的高校,开设机器人相关专业的高校 70 余家,创新平台 9 家,东湖高新区在国家高新区综合排名位列第 6 位,武汉在国家创新型城市中位列前6,体现出武汉在人形机器人相关的科创资源方面具有特定的优势。
3.3.5.3湖北省人形机器人产业发展的建议
湖北省发展人形机器人产业可以从以下几个方面着手:
梳理产业模式,开拓企业引进培育新范式。
人形机器人产业链可分为上游——算力、中游——研发及生产,以及下游——应用场景三大部分,各环节紧密衔接、协同发展,共同推动人形机器人技术的成熟与落地。湖北省发展人形机器人产业当务之急是引进和培育具有产业链统合作用的优质整机链主企业
(1)引进链主企业是带动创新生态发展重要环节。武汉在人形机器人产业链上游发展基础较好,在产业链下游应用方面市场前景广阔。整机企业方面,武汉拥有京天机器人、格蓝若、光谷东智、手智创新等为代表的多家人形机器人整机企业,京天机器人、格蓝若、光谷东智、手智创新为武汉本土培育企业,光谷东智则由东阳光联合智元机器人、北京大学武汉人工智能研究院等主体成立。格蓝若和光谷东智体现了人形机器人整机企业打造的两条路径,一是依托现有产业基础培育本地初创企业,二是引进具有显著产业带动作用的外来企业
(2)发挥武汉科研与场景优势,构建链主企业引进范式。从当前整机企业的背景来看,当前人形机器人头部整机企业均有高校背景支撑。智元的联合创始人闫维新为上海交通大学教授,逐际动力创始人团队来自加州大学伯克利分校等高校,星动纪元由清华大学交叉信息研究院孵化,自变量机器人创始人团队具有清华大学、北京大学背景。宇树科技、优必选则分别与哈尔滨工业大学、清华大学等高校开展了广泛的技术合作。在上述头部企业的发展过程中,来自高校的技术支撑对企业的研发起到了支撑性的推动作用。对于武汉而言,本地高校众多,华中科技大学、武汉大学、武汉理工大学在机器人技术的研发、储备方面优势凸显,为人形机器人产业的发展创造了良好的技术发展环境,基于武汉当前在产业链和技术发展环境上的特点,在引进企业时,应当结合武汉本身的优势,精准引进与武汉优势高度契合的目标企业,形成企业与地方双方奔赴的典型范例。
(3) 借鉴头部企业先进经验,由政府主导加强本地企业培育。湖北当前的人形机器人整机企业可以分为两类,一类是以人形机器人为主业的初创企业,这类企业通常成立时间较短,技术储备相对薄弱,产品成熟度、市场认可度方面存在较大的提升空间,典型代表有武汉光谷华汇、京天机器人、光谷东智、武汉格蓝若机器人等企业。另一类则是当前主营业务并非人形机器人,但是具备转型潜力的企业,比如主营业务为教育、科普机器人的需要智能,主营业务为服务机器人的武汉小狮科技等企业。在本地整机企业培育方面,存在两条发展路径。第一条,政府加大对初创企业的扶持力度,在政策、资金、技术等方面提供保障,培育本地初创企业。第二条,引导具备一定发展基础和技术实力的机器人企业朝向人形机器人方面转型。
(4) 完善产业生态:聚链成圈,智联生态,促进区域产业协同发展。在引进、培育人形机器人整机企业的过程中,建议立足于湖北已有的人形机器人产业要素,促进创新链、产业链、资金链各环节资源协同发力,聚链成圈,促进创新要素不断向人形机器人产业聚集,不断完善湖北本土人形机器人产业生态
2、 结合产业特点,分步推动场景落地应用
(1)中长期应用场景落地,高度依赖于核心技术的持续突破。从目前的大模型数据训练来看,人形机器人推理延迟和步态控制仍存在挑战,通过算力、大模型等核心继续突破实现降本至关重要
(2)特种、制造、民生服务场景短期内是主要目标。从专利申请趋势,我们可以看出在工业领域、服务领域和特种领域,围绕三类场景的专利申请都呈现出高速增长的态势,但在产业应用上,工业和服务领域虽然未来潜力巨大,但工业场景受制于市场增长放缓的影响,服务领域因需求多样,机器人价格高昂,仍是限制大规模应用的主要因素,但是在排爆、抢险、救援等特种领域,面向恶劣条件(如-40℃极寒和 80℃高温)、危险场景(如爆炸、火灾场景)作业等需求下,人形机器人成为迫切需求的解决方案,在短期内成为人形机器人落地的优先场景。
(3)结合武汉地缘特色,加快特种场景落地,激活产业动能。国家和地方出台的政策中,工信部和武汉市出台的相关政策均提出加打造人形机器人在特种场景下的示范应用解决方案。立足于湖北和武汉的产业结构和地缘特点,湖北是水电资源大省,石化产业规模在中部省份位列第 1,武汉市江河湖网密布,拥有丰富的堤坝、桥梁、隧道等基础设施。人形机器人可以在堤坝、桥梁、隧道等日常巡检中,进行检测、数据采集、日常故障维护等。人形机器人采用高清摄像机和一体化关节,可以适应复杂的野外地形以及极端的天气情况、远距离数据检测。短期内,可从以上方面着手,促成人形机器人在特殊场景的落地应用,通过示范引用积累使用数据,促进技术迭代进步。
(4)立足支柱产业,谋划工业场场景落地。武汉作为中部地区的核心城市,在长江经济带产业集群中,具有丰富的产业优势。武汉构建了965现代产业体系,包括:9 大支柱产业:光芯屏端网 新一代信息技术、汽车制造和服务、大健康和生物技术、高端装备和先进基础材料、智能建造、商贸物流、绿色环保、文化旅游、现代金融;6 大战略性新兴产业 :包括网络安全、航空航天、空天信息、人工智能、数字创意、氢能。5 大未来产业:包括电磁能、量子科技、超级计算、脑科学和类脑科学、深地深海深空。人形机器人凭借其灵巧手和视觉系统,在工业制造中,能够执行精密元器件的装配、点胶、焊接以及质量检测等任务,依托光电子信息产业的全国领先优势(2024 年产业规模突破 6000 亿元)和较强的汽车制造业产业实力基础(中部第一、全国第六),武汉正将其丰富的工业制造场景转化为培育人形机器人产业优势,光电子信息产业、汽车制造业的工业智造场景,不仅是人形机器人技术理想的试验场,更是其实现产业化应用和打造新增长极的广阔舞台而在大健康和生物技术领域,武汉同样具有较强实力,不仅是中部地区的领头羊,在全国范围内也扮演着重要角色。人形机器人在该领域可以应用于健康陪护、情感陪伴、用药提醒、健康监测、康复训练、手术辅助等,武汉在高端装备和先进基础材料、智能建造、商贸物流、现代金融、绿色环 保、文化旅游产业中,同样具有丰厚的产业集群优势,人形机器人在上述应用场景落地中可以持续释放潜力。
第4章湖北省人工智能产业发展现状分析
4.1湖北省人工智能产业现状
4.1.1产业概况、产品现状
湖北省作为中部地区科技创新的核心枢纽,近年来将人工智能产业发展置于战略优先位置,构建了多层次、全方位的政策支撑体系。从技术创新到应用落地,从空间布局到生态培育,一系列政策举措推动湖北省人工智能产业从初具实力 向全国第一方阵加速迈进。
政策体系构建
湖北省人工智能产业政策形成了总体规划-专项规划-行动方案的三级体系架构,体现了战略前瞻性与实施操作性的有机结合。这一政策体系的构建始于2020 年,湖北省政府印发《新一代人工智能发展总体规划(2020-2030年)》,首次提出将湖北打造成为全国重要的人工智能技术创新和应用示范新高地的战略目标,明确了到 2030 年形成具有全球影响力的区域人工智能创新中心的远景蓝图。该规划设置了三个阶段性目标:到 2022 年核心产业规模超过 200 亿元,带动相关产业规模 1500 亿元;到2025年核心产业规模突破600亿元,带动相关产业 6000 亿元;最终到2030年核心产业达到1800亿元,带动相关产业1.2万亿元,形成完整的产业生态体系。
在十四五期间,湖北省进一步细化战略部署,2021年底发布的《湖北省人工智能产业十四五发展规划》提出,到 2025 年全省人工智能产业总体发展水平进入全国第一方阵,产业规模达到 1000 亿元的目标。该规划立足湖北科教实力较强、工业门类齐全、应用场景丰富的优势,确立了 双区引领(国家人工智能创新应用先导区、国家新一代人工智能创新发展试验区)战略,明确了抓全域强协同、抓设施强基础、抓产品强市场、抓企业强支撑、抓示范强应用的工作方针。值得注意的是,规划坦诚指出了湖北人工智能产业发展的四大短板:产业规模偏小(仅为北京的五分之一、上海的四分之一)、数据开发应用不足、专业人才短缺以及协同发展氛围不浓厚,为后续政策制定提供了问题导向。
为确保战略目标落地,湖北省于 2023年出台《推进人工智能产业发展三年行动方案(2023—2025年)》,提出更为激进的发展目标:到 2025年全省人工智能产业规模超过1500 亿元,较十四五规划目标提升50%。这一调整反映了湖北在人工智能赛道加速追赶的决心,方案明确实施333发展路径——以武汉、襄阳、宜昌三大科创中心为核心支撑,以光谷车谷网谷 三大区域载体为先导引领,以产业底座、融合应用、行业服务三大核心领域为突破方向,形成了清晰的战术执行框架。三级政策体系的层层递进与目标升级,展现了湖北省对人工智能产业发展规律的深化认识和动态调整能力。
空间布局优化
湖北省人工智能产业政策在空间布局上呈现出核心引领、多点支撑、协同发展的鲜明特征,通过差异化定位实现资源优化配置。三区协同产业空间布局将全省划分为武汉核心承载区、襄阳和宜昌特色集聚区、相关市州应用承接区三个层级,形成由点及面、以强带弱、协同共进的发展格局。这一布局充分考虑了湖北各地的产业基础和资源禀赋:武汉作为国家中心城市,集聚了全省 70% 以上的高校科研机构和人工智能企业,承担技术创新和核心引领功能;襄阳依托汽车产业优势发展智能网联汽车,宜昌凭借水电资源发展智能能源装备,形成特色鲜明的区域增长极;其他市州则根据自身条件承接应用场景落地,实现全省人工智能产业的均衡发展。
在武汉核心承载区内,政策着力推动光谷车谷网谷的三谷融通,打造世界级人工智能产业集群。东湖新技术开发区(光谷)作为国家自主创新示范区,聚焦光电子信息与人工智能的融合创新,依托国家信息光电子创新中心等平台,在智能芯片、机器视觉等领域形成技术优势;武汉经济技术开发区(车谷)以新能源与智能网联汽车为核心,建设智能驾驶测试场和应用示范区,推动人工智能在汽车产业的深度渗透;武汉临空港经济技术开发区(网谷)则重点发展工业互联网和智能制造,打造人工智能与实体经济融合的标杆区域。三者通过政策引导实现创新资源共享和产业链互补,形成了光电子信息 + 智能汽车 + 工业互联网的特色产业矩阵。
产业链培育政策
湖北省创新推出链长+链主+链创三位一体的产业链培育机制,形成政府引导与市场主导的良性互动格局。作为湖北省制造业产业链链长制的重要组成部分,人工智能产业链由省级领导担任链长,统筹协调政策资源;遴选行业龙头企业作为链主,发挥市场主导作用;支持创新平台和专业机构作为链创单位,提供技术支撑和公共服务,三者形成协同推进的工作合力。
在产业链不同环节,政策采取了针对性的扶持措施。在基础层,重点支持人工智能计算中心等新型基础设施建设,湖北省首个人工智能计算中心——武汉人工智能计算中心已建成投用,为企业和科研机构提供强大的算力支撑;在技术层,通过揭榜挂帅等机制支持关键核心技术攻关,对突破卡脖子技术的项目给予最高1000万元的资金奖补;在应用层,实施人工智能+行动,在智能制造、智慧医疗、智慧交通等领域打造应用示范场景。政策组合拳涵盖了从基础研究到产业应用的全链条,形成了完整的政策支持闭环。
为培育市场主体,政策采取了分层分类的扶持策略。针对龙头企业培育,实施一企一策精准服务,支持烽火通信、长江存储等企业向人工智能领域拓展;对于中小企业,通过建设人工智能产业园和孵化器,提供租金减免、融资担保等服务,培育专精特新小巨人企业;对于创新团队,实施楚才卡制度,在落户、住房、子女教育等方面提供便利,吸引高端人才来鄂创业。
打造创新生态
湖北省人工智能产业政策高度重视创新生态系统的构建,通过强化创新平台建设和人才培育,为产业发展提供持续动力。政策着力布局重大科技创新平台,已建成国家信息光电子创新中心、国家数字化设计与制造创新中心、国家先进存储器产业创新中心等国家级平台,以及国内首个人工智能计算中心,形成了基础研究-应用开发-成果转化的全链条创新支撑体系。
在产学研协同创新方面,政策积极推动高校、科研院所与企业的深度合作。支持华中科技大学、武汉大学等高校设立人工智能学院和交叉学科,加强基础理论研究;鼓励企业与高校共建联合实验室和中试基地,加速技术成果转化。湖北省人工智能产业创新联盟和武汉人工智能产业联盟的成立,为产学研合作提供了组织保障,促进了创新资源的整合与共享。在抗击新冠肺炎疫情期间,这种协同创新机制快速响应,推动智能体温检测、5G 远程诊疗等人工智能技术在疫情防控中发挥重要作用,展现了政策培育的创新生态的应急响应能力。
人才政策作为创新生态的重要组成部分,形成了培养+引进+激励的完整体系。政策支持高校扩大人工智能相关专业招生规模;运用省各类人才计划,加大力度引进一批人工智能领域的高端紧缺人才和高水平创新团队;建立以创新能力、质量、贡献为导向的人才评价机制,激发人才创新活力。针对人工智能复合型人才短缺的问题,政策推动新工科建设,支持高校与企业联合培养工程型、应用型人才,缓解了产业发展的人才瓶颈。
数据开放共享政策为人工智能创新提供了关键要素支撑。湖北省加快建设政务数据共享交换平台,在健康医疗、交通运输、环境保护等重点领域建设行业数据平台,为人工智能应用提供丰富的数据资源。《湖北省新一代人工智能发展总体规划》明确提出要加快推动数据资源开放共享,建立数据安全管理制度,在保障安全的前提下促进数据要素流通。这种安全+发展并重的数据政策,为人工智能技术创新和应用落地创造了良好环境。
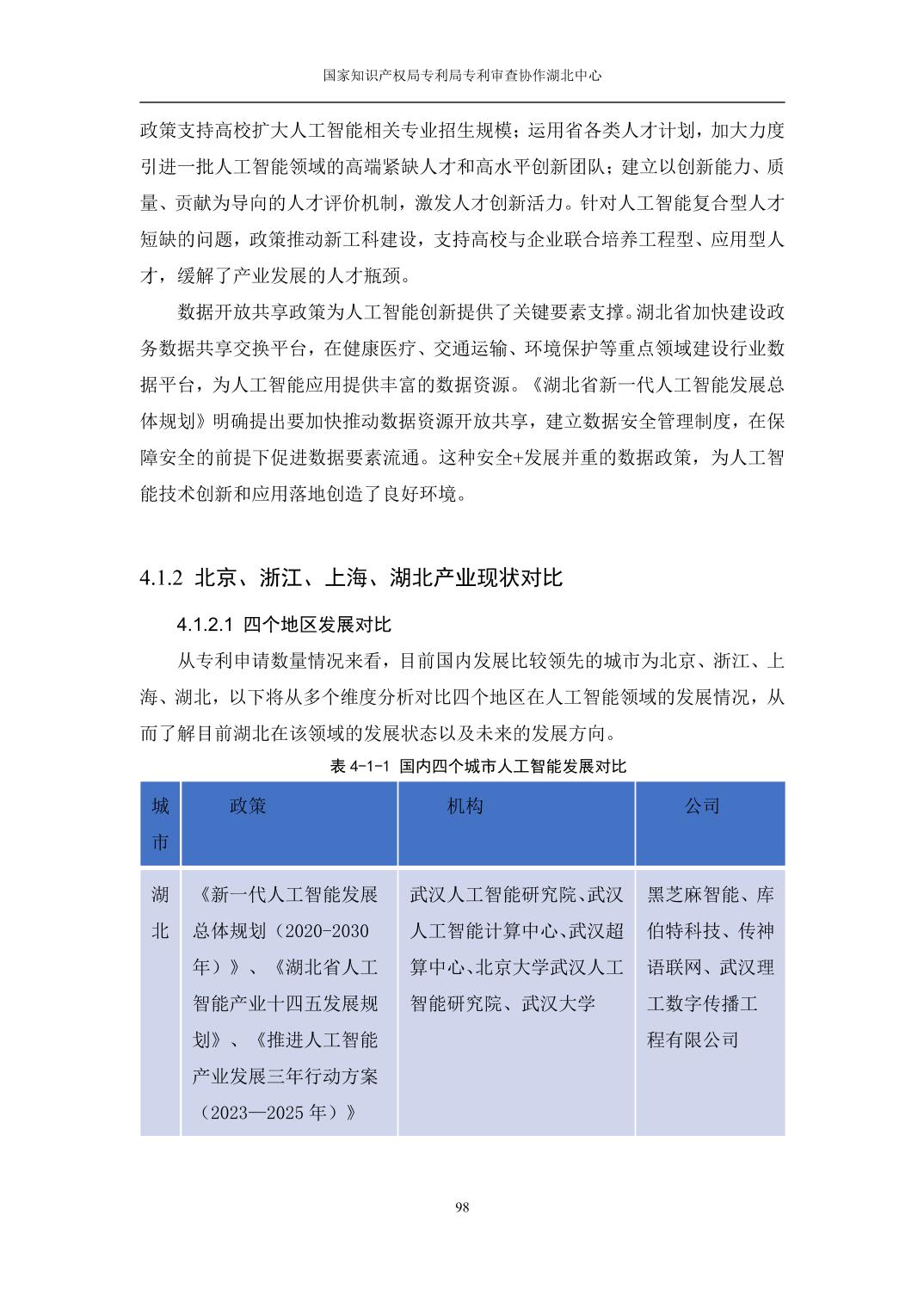
4.1.2北京、浙江、上海、湖北产业现状对比
4.1.2.1四个地区发展对比
从专利申请数量情况来看,目前国内发展比较领先的城市为北京、浙江、上海、湖北,以下将从多个维度分析对比四个地区在人工智能领域的发展情况,从而了解目前湖北在该领域的发展状态以及未来的发展方向。
表 4-1国内四个城市人工智能发展对比
城市 | 政策 | 机构 | 公司 |
湖北 | 《新一代人工智能发展总体规划(2020-2030年)》、《湖北省人工智能产业十四五发展规划》、《推进人工智能产业发展三年行动方案(2023—2025年)》 | 武汉人工智能研究院、武汉人工智能计算中心、武汉超算中心、北京大学武汉人工智能研究院、武汉大学 | 黑芝麻智能、库伯特科技、传神语联网、武汉理工数字传播工程有限公司 |
北京 | 《北京市加快建设具有全球影响力的人工智能创新策源地实施方案(2023-2025年)》、《北京市推动人工智能+行动计划(2024–2025年)》、《北京市加快人工智能赋能科学研究高质量发展行动计划(2025-2027 年)》 | 北京智源人工智能研究院、通用人工智能研究院、未来城市人工智能计量技术北京市重点实验室、石景山区人工智能关键技术与应用测评实验室、中关村(京西)人工智能科技园、AI+新材料实验室 、北京大学、清华大学 | 寒武纪、昆仑芯、摩尔线程、百度、海天瑞声、地平线、旷视科技、智谱华章 |
上海 | 《建设人工智能上海高地 构建一流创新生态的行动方案(2019-2021年)》;《上海市人工智能产业发展十四五规划》、《推动人工智能大模型创新发展若干措施(2023-2025年)》、《推进实施人工智能赋能基础教育高质量发展的行动方案(2024-2026年)》 | 上海人工智能实验室、上海算法创新研究院、MIFA Lab(机器智能基础与应用实验室)、上海交通大学、上海期智研究院 | 商汤科技、蔚来汽车、Minimax、壁仞科技、天数智芯、燧原科技、元聚变科技集团、擎朗智能 |
浙江 | 《浙江省人民政府关于支持人工智能创新发展的若干措施》、《浙江省人工智能+行动计划(2024–2027年)》、《浙江省人工智能领域数据知识产权登记申请指引(2025)》、杭州市《人工智能全产业链高质量发展行动计划(2024—2026)》 | 浙江大学-华数跨媒体人工智能联合实验室、会畅通讯-浙江大学人工智能联合实验室、浙江人形机器人创新中心、浙江大学人工智能学院、同济大学设计人工智能实验室 | DeepSeek、阿里巴巴、海康威视、大华股份、实在智能、是石科技 |
北京以打造全球影响力 AI 创新策源地为目标,出台覆盖创新策源、产业赋能、科研支撑的多层次政策体系,依托北京智源人工智能研究院等顶尖科研机构与北大、清华的智力资源,聚集了寒武纪、智谱华章等涵盖 AI 芯片、大模型、计算机视觉的全链条龙头企业,形成政策-科研-产业深度联动的创新生态;上海聚焦人工智能高地建设与大模型创新,通过多阶段规划明确发展路径,以上海人工智能实验室等专业机构为技术支撑,汇聚商汤科技、壁仞科技等企业,在计算机视觉、高端芯片、智能机器人等领域形成显著优势;浙江以全产业链高质量发展为导向,省级政策与杭州地方规划协同发力,借助浙江大学等高校院所的科研力量以及海康威视、DeepSeek、阿里巴巴等企业,在垂直行业应用、开源大模型、数字经济赋能等方面特色鲜明;湖北则通过中长期规划与三年行动方案稳步推进 AI 产业发展,依托武汉人工智能研究院、超算中心等平台及武大、北大武汉 AI 研究院的科研基础,聚集了黑芝麻智能、传神语联网等专注细分领域的企业,构建了具备一定基础的产业发展格局。
整体来看,湖北在政策连续性、科研平台布局与企业培育上已形成初步体系,但与北京的创新策源能力、上海的产业集聚效应、浙江的全链条赋能优势相比,仍需进一步强化科研成果转化、核心技术突破与龙头企业带动,推动人工智能产业实现高质量升级。
4.1.2.2四个地区成果对比
从目前的四个地区的在人工智能领域获得的成果上分析,按照产业上游、中游以及下游三个技术分支来了解各个城市在该领域取得相应的成果,从而来看四个地区的发展情况以及从中得知湖北省的发展情况。
表 4-2四个地区研究成果对比(技术比较)
城市 | 上游 | 中游 | 下游 |
湖北 | 1)武汉楚数共智省级算力中心2024年上线运行,面向政务与产业开放;华中科技大学联合中金数谷建设智能算力中心,规划算力达1000P级; 2)存算一体、边缘AI芯片;重点发展AI存储与边缘计算方向,缺乏通用AI芯片头部企业 | 区域性垂直大模型创新:紫东太初4.0多模态大模型作为全球首个深度推理与多模态融合的大模型,已在智能焊接、医疗诊断辅助等60余个垂直场景落地;BOOKSGPT为出版行业首个专业AI大模型 | 以政务和工业智能为突破口的区域AI新高地 |
北京 | 1)国家新一代人工智能创新发展试验区、北京智算中心(首都算力网络节点)已建成,智源研究院悟道系列大模型训练集群超过5000P AI算力; 2)通用AI芯片(NPU、MLU)与推理加速器 | 全国AI大模型创新源头:悟道2.0是世界领先中文通用模型,支持多模态与跨语言任务;百度文心4.0实现知识增强,跨模态融合;智谱AI Chat GLM系列,国内最成功的开放源代码中文对话模型之一 | 围绕政务、科研、医疗、教育等公共领域,形成政策驱动+科研赋能的AI应用体系 |
上海 | 1)上海人工智能实验室(PETA级智算平台)、临港算力中心、张江AI超算中心,总算力超 2000P; 2)高性能GPU替代、AI训练加速器;壁仞BR104芯片算力全球领先国产GPU,布局多模态推理 | 多模态与产业落地双驱动:InternLM2、InternVL2 支持多模态、多语言;以Minimax为代表,大模型语义理解与情感交互能力强,产业化速度快;人工智能赋能制造大模型工程重点面向智能制造、医疗影像、化工材料等场景 | 产业落地和跨领域融合,在城市治理和制造业中率先规模化 |
浙江 | 1)杭州、宁波双智算中心建设推进,阿里云飞天智算平台算力规模国内前三;之江实验室建设国家级智算枢纽; 2)数据中心AI芯片、RISC-V嵌入式AI芯片;实现AI芯片的产业化应用,强于算法+芯片协同 | 以企业驱动的大模型创新体系:多模态大模型(Qwen2.5-Omni)集成文本、语音、视觉理解与生成能力;智谱AI(杭州分部)与网易伏羲使得游戏、教育、设计方向的行业大模型快速落地;浙江大学-之江实验室大模型平台推动算法-芯片-应用融合研究,探索模型安全与可信AI治理机制 | 依托企业生态,场景创新丰富、产业融合程度高 |
从人工智能技术链上中下游的成果分布来看,北京、上海、浙江、湖北四地已形成各有侧重的发展格局,具体成果与发展特征如下:
上游(算力与芯片)领域,四地均强化算力底座建设并布局芯片技术,但层次与特色差异显著:北京以国家试验区为依托,建成超 5000P 算力的训练集群,通用 AI 芯片(NPU、MLU)与推理加速器技术领先,构建起 算力 - 芯片 双核心的上游优势;上海凭借 PETA 级智算平台与 2000P + 总算力规模,在高性能 GPU 替代、AI 训练加速器领域突破明显,壁仞 BR104 芯片跻身全球领先国产 GPU 行列;浙江通过 双智算中心 与阿里云飞天智算平台筑牢算力基础,聚焦数据中心 AI 芯片与 RISC-V 嵌入式 AI 芯片,实现 算法 + 芯片 协同的产业化应用;湖北则以武汉 楚数共智 算力中心、1000P 级智能算力中心为核心搭建区域算力网络,重点发展存算一体、边缘 AI 芯片及 AI 存储与边缘计算方向,但缺乏通用 AI 芯片头部企业支撑,上游核心硬件竞争力有待提升。
中游(大模型与算法)领域,四地均聚焦大模型创新但路径不同:北京作为全国大模型创新源头,悟道 2.0文心 4.0Chat GLM 系列 等通用大模型在多模态、跨语言能力上达到世界领先水平,成为行业技术标杆;上海走 多模态 + 产业落地 双驱动路线,InternLM2、InternVL2 等模型兼具技术深度与产业化速度,Minimax 在语义理解、情感交互领域表现突出,且针对性布局智能制造等垂直场景大模型;浙江形成企业主导的大模型创新体系,Qwen2.5-Omni 多模态大模型集成多元能力,游戏、教育等行业大模型落地迅速,同时探索模型安全与可信治理机制;湖北则深耕区域性垂直大模型,紫东太初 4.0 多模态大模型作为全球首个深度推理与多模态融合的大模型,已在 60 余个垂直场景落地,BOOKSGPT 填补出版行业专业大模型空白,展现出垂直领域的技术突破力。
下游(行业应用)领域,四地均推动 AI 与实际场景融合,应用特色鲜明:北京依托 政策驱动 + 科研赋能 模式,在政务、科研、医疗、教育等公共领域构建完善的应用体系;上海聚焦城市治理与制造业,实现 AI 技术规模化落地,跨领域融合成效显著;浙江凭借企业生态优势,场景创新丰富且产业融合程度高,全方位赋能各行业转型;湖北以政务和工业智能为突破口,着力打造区域 AI 新高地,形成了贴合本地需求的应用发展路径。
整体来看,北京在全链条技术引领、上海在核心硬件与产业落地、浙江在企业生态与协同创新方面均处于领先地位;湖北则立足区域资源,在算力基础设施、垂直大模型创新及政务与工业智能应用领域取得阶段性成果,构建了 区域算力支撑 - 垂直模型突破 - 特色场景落地 的发展格局,但在通用 AI 芯片、通用大模型研发及全产业链协同方面与前三地存在差距,未来需强化核心硬件短板补齐、推动科研成果转化与龙头企业培育,进一步提升产业竞争力。
4.1.3北京发展模式
4.1.3.1政策支持
北京市出台了一系列重磅政策,为人工智能产业发展提供了清晰的路线图和强有力的支持。既有全市的总领性文件也有各区和细分领域的专项政策。
北京市人民政府发布的《北京市加快建设具有全球影响力的人工智能创新策源地实施方案(2023-2025年)》是当前最核心的政策文件。提出到2025年,基本建成具有全球影响力的人工智能创新策源地的目标,并部署了多项重点任务,包括推动底层技术突破、构建高质量数据集、打造领先产业生态等。
《北京市推动 人工智能 + 行动计划(2024-2025 年)》:聚焦机器人、医疗、交通等 5 大标杆领域,计划形成 3-5 个基础大模型、100 个行业模型和 1000 个应用案例。《北京市加快人工智能赋能科学研究高质量发展行动计划(2025-2027 年)》:提出建设 10 个科学数据库、服务 1000 万用户,推动 AI 在医药健康、新材料等 5 个领域深度应用。《北京市通用人工智能产业创新伙伴计划 2.0》:目标 2026 年底发展成员至 1000 家,构建 1+10+X 服务体系,提供算力券、数据要素市场示范奖励等政策支持,预计带动社会资本投入超百亿。
北京市各个区也针对各区不同的发展状况,针对性的提出了不同的政策。其中包括:《北京经济技术开发区关于加快建设全域人工智能之城的实施方案(2025)》:提出提供不低于 10 亿元专项资金,开放 100 个场景,目标 2025 年底核心企业突破 600 家。通州区《支持北京城市副中心数字经济高质量发展的实施指南(第二批)》:提出强化人工智能赋能千行百业,支持中小微企业购买模型服务和算力服务,并给予资金支持,对中小微企业购买模型和算力服务给予最高 30% 补贴,单个企业年度补贴上限分别为 30 万元和 50 万元。
此外还有:《北京经济技术开发区关于推动具身智能机器人创新发展的若干措施》、《朝阳区推进人工智能+行动 打造人工智能创新应用之城实施方案 (2025—2027年)》、《朝阳区促进通用人工智能创新应用发展的若干措施》、《昌平区人工智能+能源发展实施方案(2025-2027年)(征求意见稿)》、《昌平区人工智能+医药健康产业发展实施方案(2025-2027年)(征求意见稿)》、《中关村科学城加快建设具有全球影响力人工智能产业高地的若干措施》。
针对具体的细分领域,北京市也有不同的政策支持。《北京市加快推动人工智能+新材料创新发展行动计划(2025-2027年)》提出到2027年,北京人工智能+新材料创新能力显著增强,新材料研发服务业态培育取得积极进展,形成国际领先的新材料创新策源与人工智能应用高地。《北京市加快推动人工智能+医药健康创新发展行动计划(2025-2027年)》提出到2027年,构建形成北京市人工智能+医药健康创新和应用并举的产业生态体系,基本建成具有国际影响力的人工智能+医药健康创新策源地、应用高地和产业聚集区。
此外还有:《北京市机器人产业创新发展行动方案(2023—2025年)》、《北京市汽车芯片创新发展行动方案》、《北京市人工智能赋能新型工业化行动方案(2025年)》、《北京市关于支持信息软件企业加强人工智能应用服务能力行动方案(2025年)》。
4.1.3.2人才策略
北京市作为全国科技创新中心,在人工智能教育领域布局全面,涵盖顶尖研究型大学、行业特色高校及应用型院校。目前全市共有超过31所高校开设人工智能专业,约占所有高校数量的一半。而开设与人工智能相关的专业的高校数量为47所,占比更是超过三分之二。
为了吸人工智能领域人才在北京发展,北京于2023年发布了首个人工智能领域专门人才政策——《关于实施算法人才集聚行动 打造京西智谷的若干支持措施》。在创业空间、算力支持、算法交易、融资保障等10个方面为人工智能算法人才创新创业提供精准支持。该政策发布后,已吸引60 余家人工智能企业落地,覆盖算力服务、大模型研发、智能硬件、行业应用等全产业链。其中不乏独角兽企业和专精特新企业,如:北京昇腾创新人工智能有限公司、北京智谱清言科技有限公司等。此外,针对人工智能产业、战略性新兴产业及未来产业(医药健康、软件和信息服务、智能制造、集成电路、商业航天、具身智能等)、科技服务业领域设置海英人才专项。形成覆盖全球顶尖人才、创新领军人才、创业领军人才、科技服务领军人才(科创金融服务人才、创业服务人才、知识产权服务人才、财务法务及战略咨询服务人才、技术转移服务人才)、青年英才、海英之星六个类别的立体化支持体系,通过激励人才的方式留住人才。
除了重视人工智能专业的人才的培养和引进,北京也在探索将人工智能技术应用于教育。2024年发布的《北京市教育领域人工智能应用指南(2024年)》是全国首个由教育行政主管部门委托研制并发布的教育领域人工智能应用指南,标志着北京在AI+教育领域进入系统化、规范化推进阶段。面向基础教育阶段,北京市还制定了《北京市中小学人工智能教育地方课程纲要(试行)(2025年版)》、《北京市推进中小学人工智能教育工作方案(2025—2027年)》等一系列政策文件。
4.1.3.3产业布局
2024年北京全年人工智能核心产业规模突破3000亿元,同比增长超12%,提前一年完成北京市人工智能创新策源地三年实施方案目标。并逐步形成北京国家人工智能创新应用先导区、中关村科学城、北京经济技术开发区(亦庄)三大人工智能产业集聚区。
目前,北京已集聚全国超40%的顶尖人工智能人才,人工智能企业突破2400家,企业数量、核心产业规模均占全国一半,备案大模型231款,占全国约三成。
人工智能相关产业覆盖基础层、技术层和应用层。
基础层:AI芯片(寒武纪:思元370、地平线:征程6P)、算力平台(北京人工智能公共算力平台、北京·望京人工智能创新中心)。
技术层:计算机视觉(商汤科技:商汤方舟城市开放平台、旷视科技:Brain++)、自然语言处理(百度:文心大模型、智谱:ChatGLM大模型)。
应用层:智慧城市(百度+旷世+寒武纪:海淀城市大脑)、医疗健康(推想医疗:InferRead CT系列、数坤科技:数字医生产品矩阵)、金融科技(第四范式:稳定币智能风控&智能合规解决方案)、自动驾驶(百度:萝卜快跑)、教育教学(北京师范大学:师承万象基础教育大模型)等。
4.1.3.4标准引领
为引导人工智能的健康发展,北京在人工智能相关行业标准制定方面也走在前列。由北京智源人工智能研究院联合北京大学、清华大学、中国科学院自动化研究所等高校、科研院所及产业联盟发布的《人工智能北京共识》围绕研发、使用、治理三个维度提出15条原则,旨在引导人工智能技术服务于人类命运共同体构建和社会可持续发展,被称为中国首份系统性人工智能伦理准则。
此外还制定了覆盖基础算法、金融、教育、自动驾驶等各个行业领域的标准:《生成式人工智能数据质量评价方法》(T/ZDEA 1007—2024)、《人工智能算法金融应用伦理影响评价规范》(T/BFIA 034-2024)、《人工智能 基础教育大模型评测指标与方法》(T/CESA 1395-2025)、《自动驾驶车辆道路测试能力评估内容与方法》(T/CMAX 116-01—2020)。
4.1.3.5发展模式借鉴
北京人工智能发展已形成政策引领、标准先行、产业集聚、人才支撑的一体化生态模式,其核心优势体现在政策优势和人才优势上。
北京构建了全市总领+区域专项+细分领域的三级政策体系,兼顾顶层设计与落地灵活性。全市总领:以《北京市加快建设具有全球影响力的人工智能创新策源地实施方案(2023-2025年)》为核心,明确2025年建成全球创新策源地目标;区域专项:通州区对中小微企业购买模型/算力服务给予最高30%补贴,精准扶持中小企业;细分领域:对医药健康领域出台专项计划《人工智能+医药健康行动计划(2025-2027)》,明确2027年建成国际影响力应用高地等细分目标。
在人才方面打出高校筑基+政策引才+体系留才组合拳,解决人工智能人才核心需求。教育筑基:全市超31所高校开设人工智能专业(占高校总数50%),47所高校开设相关专业(占比超2/3),构建从研究型到应用型的人才培养体系;政策引才:2023年发布首个人工智能专项人才政策《关于实施算法人才集聚行动 打造京西智谷的若干支持措施》,从创业空间、算力支持、融资保障等10个维度精准扶持,已吸引60余家企业(含昇腾创新、智谱清言等独角兽)落地;体系留才:搭建海英人才专项,覆盖全球顶尖人才、青年英才等6类群体,形成立体化激励体系。
湖北人工智能的发展可以借鉴北京的发展经验。
首先,构建总领+专项的分层政策体系。先出台全省层面的AI发展总方案(明确目标与核心任务),再引导各市、区根据产业基础制定专项政策,最后针对中小企业、算力成本等痛点推出补位政策(如财政补贴、场景开放)。
其次,打造育引留一体化的人才体系。结合本地高校资源,优先开设人工智能相关专业,培育人工智能人才;针对本地产业痛点制定人才政策吸引人才,如聚焦AI+汽车、AI+光电子领域制定人才政策;建立全层次人才激励体系,尤其重视青年人才,避免人才断层。
4.1.4浙江发展模式
4.1.4.1浙江人工智能发展历程
2021年5月浙江省发布了《浙江省数字基础设施发展十四五规划》,发展目标是到2025年将浙江省打造成全国数字基础设施标杆省,全省建成高速、泛在、安全、智能、融合的数字基础设施体系,实现技术先进、功能完善、特色鲜明、惠及城乡的要求,数字基础设施的能级得到全面提升,总体建设水平达到国际一流、国内领先,有力支撑全省数字化改革、数字经济发展和数字浙江建设。具体包括建成高速泛在的网络基础设施,建成高效的算力基础设施,建成特色鲜明的新技术基础设施,建成全域感知的智能终端设施,建成全国领先的融合技术设施,建成优良的数字基础设施生态系统。该项规划的发布和实施为浙江省的人工智能产业发展提供了硬件基础。随着今年来浙江省逐步出现的人工智能领域的一系列代表性企业,如DeepSeek、宇树科技、海康威视等涉及模型创新、落地应用的公司崭露头角,浙江省在人工智能产业覆盖安防、工业、金融、医疗等多个领域,形成了以龙头企业为引领、创新企业梯次发展的格局。
4.1.4.2浙江人工智能产业集群现状
1.在产业规模与区域布局方面
根据《2024年浙江省人工智能产业发展报告》发布内容显示,截至2024年11月,浙江省人工智能产业年产值超过5700亿元,产业规模居全国第五。浙江人工智能产业已初步形成以杭州为核心,向宁波、嘉兴、绍兴等环杭州湾地区集聚发展的态势,形成涵盖芯片、算法、应用的完整产业链。
2.在政策与资金支持方面
(1)浙江省2025年4月17日发布《浙江省人民政府关于支持人工智能创新发展的若干措施》,其发展目标为坚持创新驱动、企业主导、政府引导、生态共建,统筹布局算力、数据、模型基础设施,打造人工智能创新发展高地。到2027年,初步形成可持续发展、领跑发展格局,通用人工智能核心技术和产业应用全国领先,培育若干具有全球竞争力和影响力的人工智能企业,全省规模以上人工智能核心产业营业收入超1万亿元。到2030年,全面形成可持续发展、领跑发展格局,通用人工智能核心技术和产业应用全球领先,培育一批具有全球竞争力和影响力的人工智能企业,全省规模以上人工智能核心产业营业收入超1.2万亿元。
(2)浙江省2025年7月18日发布《浙江省人工智能+行动计划(2024-2027)》,总体目标为到2027年,浙江初步建成人工智能+科学算力底座、数据底座、模型底座,全面优化面向科学研究的人工智能要素供给,推动人工智能在三大科创高地重点领域的深度融合应用,突破一批人工智能+科学关键理论和技术,培育4个以上人工智能+科学领域基础模型,打造8个以上人工智能+科学标杆应用场景,形成20个以上人工智能+科学数据知识产权典型案例,赋能1000家以上科技型企业,显著提升科学研究效能,构建具有全球影响力的人工智能赋能科学研究高地,抢占新兴产业和未来产业制高点。加强基础要素供给包括统筹科学智算高效供给、推动科学数据有效组织、拓展科学基础模型供给;深化领域场景应用,包括赋能人工智能、生命健康、新材料、新能源、基础科学等领域研究;营造创新发展环境,构建高水平开源开放生态、培育壮大各类创新主体、加速引育高端创新人才、构建多渠道投资服务体系、建立全过程治理监管体系。行动计划由浙江省人工智能领导小组统一部署、浙江省科技厅和浙江省发改委统筹推进,确保资源保障和工作落实。
(3)2025年9月18日发布《浙江省人工智能领域数据知识产权登记申请指引(2025)》,人工智能领域的数据知识产权登记对象包括基于人工智能大模型,通过预训练等方式形成适配专项能力或特定任务解决能力要求,所形成的算法、参数、模型等数据处理规则和数据集合,符合数据知识产权登记要件的;基于人工智能相关技术,通过智能体、脑机接口、具身智能、生物启发等应用创新技术,所形成的算法、参数、模型等数据处理规则和数据集合,符合数据知识产权登记要件的。登记申请主体为申请登记人工智能领域数据知识产权的数据处理者包括但不限于:数据采集方、加工处理方,以及在数据处理全流程中投入技术资源或智力劳动的模型开发者、服务提供者等。登记申请中包括:数据知识产权名称、所属行业、应用场景、数据来源、结构规模、更新频次、算法规则简要说明、存证公证情况、其他需要说明的情况。登记审查包括浙江省知识产权局会同浙江省经信厅、浙江省财政厅、浙江省数据局、浙江金融监管局等部门完善登记审查规则,进行数据内容校验、以及必要的实地核验。
4.1.4.3浙江人工智能产业优势
根据浙江省2025年4月17日发布《浙江省人民政府关于支持人工智能创新发展的若干措施》,可以看出浙江省在人工智能产业发展方面具备突出优势,具体措施包括打造万亿及产业生态,打造产业集群高地、加强优质企业引育、加大金融资本支持、加大开源生态建设、加强知识产权保护;加强高层次人才招引培育,加大顶尖人才引进力度、探索人工智能评价新标准、推动人工智能人才流动共享、建设人工智能学院;加强高性能算力适配供给,强化芯模联动发展、培育发展公共云服务、加强算力统筹布局、加强电力配套保障、加强信贷贴息支持、加强算力券支持;加强高质量数据开放供给,支持建设可信数据空间、支持高端数据标注平台、加强语料券支持;加强高水平模型研发应用,加强基础模型和垂直模型攻关、鼓励模型合规备案、加强模型券支持;加强高价值应用场景培育,加大人工智能+应用、建设行业应用基地、支持具身智能应用、支持智能终端消费、举办赛事会议活动、提升全社会人工智能素养。其中在政府补贴方面,施行鼓励有条件的地方对研发费用占营业收入比重3%以上且研发费用年增长20%以上的企业,按照上年度研发费用的一定比例给予财政补助;在金融支持方面,施行充分发挥4+1专项基金投资引导作用,依托省科创母基金三期(人工智能)等基金,打造100亿元以上人工智能基金群,壮大耐心资本,引导金融资本投早、投小、投长期、投硬科技,满足人工智能企业不同生命周期阶段的融资需求。全力争取国家创投基金的子基金落地浙江;在知识产权保护方面,围绕人工智能企业境内外商标注册问题,积极推动运用商标国际注册马德里体系,加速企业商标全球布局。开展人工智能大模型知识产权侵权预警分析,综合运用 国内专利快速预审+海外专利审查高速路(PPH),构筑专利+商业秘密保护路径,形成知识产权竞争优势。开展人工智能大模型前沿问题知识产权保护策略专题研究,推动从技术主导到 规则主导;在人才方面,简化人工智能顶尖人才的审核论证流程,给予补助,每年引进10名以上顶尖人才,省市人才项目单列人工智能赛道,每年支持人工智能人才300名以上,以薪酬待遇、代码被引用量、在重要开源社区的影响力贡献度、千卡/万卡级训练优化经验等作为人工智能人才的评价依据,年薪100万元以上且具有5年以上研发经验的,可直接认定为省级领军人才,年薪50万元以上且具有3年以上研发经验的,可直接认定为省级青年人才;承担单个横向课题经费超过 300万元且通过自主验收的,可直接认定为省级领军人才。
4.2湖北省人工智能专利创新态势分析
4.2.1湖北省专利申请概况
从国内人工智能创新要素集聚格局来看,湖北省位列第二梯队。在人工智能专利申请方面,与京津冀、长三角、粤港澳 大湾区等第一梯队区域相比存在明显差距。从长江中游城市群内(湖北、湖南、江西)的发展情况看,其共拥有企业1900 余家、专利占比 6%、院校80所、平台270个,在人工智能专利申请的规模和集聚度上,既体现出一定的产业与创新基础,又与第一梯队在企业数量、专利占比、院校平台等方面存在较大发展空间。
4.2.2专利申请省市排名
4.2.2.1人工智能专利申请的省市排名
中国大模型技术专利申请呈现出明显的梯队分布,广东在总申请量上以超30万件绝对领先,北京紧随其后且以94.11%的发明专利占比展现出最高的创新质量,江苏、浙江和上海构成第三梯队,其中浙江的五年活跃度和上海的发明专利占比均十分突出;与此同时,山东以66.56%的五年活跃度成为近期最创新的省份,四川、湖北、安徽和陕西的申请量虽处于5-6万件级别,但湖北和陕西均表现出高发明专利占比与高活跃度的双高特征,而安徽的有效专利占比则相对偏低。
湖北以53230件的申请量位居全国第八,虽然总量与头部省份存在差距,但其专利质量突出:发明专利占比高达86.55%,排名全国第四,彰显出技术创新的含金量;同时,近五年专利申请活跃度达到63.88%,高居全国第三,说明湖北在该前沿领域始终保持强劲的研发势头。湖北专利的有效专利占比仅为35.21%,处于全国末尾,这暴露出其专利维持率低、成果转化或长期维护不足的短板。湖北已成为大模型技术的高质量创新活跃区,但必须着力提升专利的维持能力和商业化转化效率,才能将创新优势真正转化为产业竞争力。
表 4-3湖北省人工智能整体专利概况

4.2.2.2人工智能上中下游的专利申请省市排名

图 4-1人工智能上中下游的专利申请省市排名
从人工智能技术链上中下游专利申请量维度来看,湖北省在数据处理、AI 芯片(上游)、通用技术、细分领域技术(中游)、人工智能应用(下游)等环节的专利申请量均显著低于北京、广东、江苏等省市。整体上,湖北省人工智能技术链上中下游各环节专利布局规模都相对较小,与国内人工智能专利布局领先地区存在较大差距,在技术链全流程的专利积累上有待进一步提升。
4.2.3湖北省人工智能技术分析

图 4-2湖北省人工智能专利技术链分布图
从人工智能技术链上中下游专利申请量维度分析,湖北省呈现出以下特点:上游数据(数据采集、清洗、标注)和算力(GPU、ASIC、FPGA、类脑芯片)环节专利布局非常薄弱,这同时也是中国人工智能专利布局的薄弱之处;中游通用技术和细分技术中,湖北省在机器学习和机器视觉上布局相对突出,但在大模型、自然语言处理以及智能语音上布局较为有限;下游应用(机器人、智能交通等)环节除部分领域(如智能家居)外,整体专利布局在国内尚可。整体来看,湖北省人工智能技术链专利申请在上中下游分布不均衡,中游关于大模型的专利布局较少,上中下游环节有待加强布局以形成更完整的技术链专利生态。
湖北省在人工智能产业领域已形成覆盖基础层、技术层与应用层的完整创新体系,但在不同环节的创新强度呈现显著差异,体现了其独特的资源禀赋和发展重点。
(1)上游基础层:算力创新突出,数据准备环节活跃
上游基础层是人工智能产业发展的基石,主要包括数据与算力两大领域。湖北省在此层面展现出算力引领、数据跟进的态势。
在算力领域优势显著:特别是类脑芯片,其国内专利占比高达4.34%,表明湖北省在面向未来的前沿计算架构研发上具备全国领先的创新实力。同时,ASIC(专用芯片)占比也达到3.39%,显示出在专用硬件加速方面的扎实积累。尽管GPU(2.88%)和FPGA(2.40%)占比相对较低,但依然构成了多元化的算力支撑体系。
在数据领域稳步提升:从数据采集(2.86%)、数据清洗(3.30%)到数据标注(3.66%),占比呈稳步上升曲线,反映出湖北省在数据预处理和加工环节的创新活跃度逐渐增强,为人工智能模型训练提供了日益完善的数据要素保障。
(2)中游技术层:机器视觉优势明显,大模型与语音技术待突破
通用技术聚焦机器学习:机器学习作为众多AI应用的基础,占比为3.97%,表明湖北省在算法层面的研究具备较强实力。然而,作为当前热点的大模型技术,占比仅为2.87%,相对偏低,这可能与大型模型研发所需的高昂资本和顶尖人才壁垒有关。
细分技术中机器视觉一马当先:机器视觉以3.95%的高占比成为技术层的领头羊,这与湖北省深厚的工业基础和光电产业优势高度契合。相比之下,自然语言处理(2.62%)和智能语音(1.95%,为全表最低值之一)等领域创新活跃度相对不足,是未来需要加强的方向。
(3)下游应用层:自动驾驶与智慧教育引领,多领域协同发展的应用生态
下游应用层是人工智能技术赋能百业的核心体现。湖北省在此层面形成了多层次、差异化的创新格局,各应用领域的专利活跃度反映了本地的产业需求与战略布局。
自动驾驶领域以4.31% 的高占比成为应用层的突出亮点,这与湖北省作为全国重要汽车产业基地的地位密切相关,展现了其在智能网联汽车前沿赛道上的强劲创新动力。智慧教育同样以4.27% 的占比位居前列,凸显了湖北作为教育大省,在教育数字化转型升级方面的领先优势和深厚积累。这两个领域共同构成了湖北AI应用创新的高峰。
机器人(3.24%)、智慧政务(3.19%)和智慧医疗(3.07%)的占比集中在3%以上区间,构成了应用创新的中坚力量。机器人技术的活跃度与湖北的制造业基础相匹配;智慧政务的高占比则体现了政府在推动数字化转型、提升治理效能的积极投入;智慧医疗则显示出AI技术在提升医疗卫生服务水平方面的应用深化。
相比之下,智能家居(1.62%)和数字金融(2.39%)的专利占比相对较低。这表明,面向大众消费市场的应用创新活跃度仍有较大提升空间。这些领域未来有望随着市场需求的进一步释放和商业模式的成熟,成为新的增长点。
综合分析,湖北省人工智能产业创新链呈现出基础研究有亮点,应用创新显优势的总体特征。其创新力量高度集中于与本地产业基础(如光电子、汽车、教育)紧密相关的领域,例如类脑芯片自动驾驶、智慧教育,形成了具有湖北特色的差异化竞争优势。未来,若能在机器人等智能装备应用、大模型、智能语音等关键底层技术上实现突破,并进一步激发在智能家居、数字金融等消费市场的应用创新,将有望实现全链条的均衡与协同发展,全面提升产业竞争力。
4.2.4湖北省专利转化运用政策
《湖北省专利转化运用专项行动实施方案(2024—2026 年)》以 用 为导向,锚定打造全国乃至全球知识产权交易转化枢纽的目标,通过三维发力推动专利从 创新成果 转向 新质生产力。供给端聚焦质量提升,既盘活高校、科研机构存量专利构建可转化资源库,又通过 订单式 研发、新建高价值专利培育中心等培育核心专利,同时优化审查绿色通道提速成果产权化;转化端强化产业赋能,依托科技创新供应链平台打通供需对接渠道,培育专利产业化样板企业和转化基地,推动 链主 企业与中小企业专利共享,建强中试和运营平台支撑重点产业强链增效;保障端完善服务体系,通过政策激励、聚集服务要素、拓宽知识产权质押融资等金融支持、搭建展会对接等多元渠道,为转化运用保驾护航,最终力争 2026 年实现技术合同成交额 1000 亿元、知识产权质押融资金额 500 亿元等核心目标。
4.2.5湖北省高校专利转化运用分析
湖北省不同类型专利权人的专利转化情况,各类型专利权人专利转化数量差异显著:
公司:以 2484项的数量占据绝对主导地位,说明企业是湖北专利转化的核心力量,在市场驱动下,企业通过专利转化实现技术商业化的动力和能力较强,是推动湖北专利成果落地、形成产业价值的关键主体。
院校 / 研究所:有 406 项专利转化,虽然远低于公司,但作为科研创新的重要阵地,也在专利转化中发挥了一定作用,体现了高校和科研机构在推动技术成果向现实生产力转化方面的努力。
个人、医院、政府机构:这三类专利权人的专利转化数量占比较低,说明在湖北当前的专利转化格局中,个人、医院和政府机构的专利转化活跃度不高,可能受限于资源、渠道、市场需求对接等多种因素。
整体来看,湖北专利转化呈现出以企业为绝对核心,院校/研究所参与其中,而个人、医院、政府机构参与度较低的格局,反映出企业在专利转化运用中的主体地位突出,同时也暗示了在推动多元主体参与专利转化方面仍有较大提升空间。

图 4-3湖北省不同专利权人类型专利转化情况
从湖北省各高校的专利转化情况可看出以下特点:
头部高校转化优势明显:武汉科技大学、中国地质大学(武汉)专利转化数量位居前列,均超过35项,体现出这两所高校在科研成果转化方面的突出能力,是湖北省高校专利转化的第一梯队,其科研成果与市场需求的对接较为紧密,转化效率较高。
转化数量呈梯度分布:从三峡大学开始,专利转化数量逐渐递减,三峡大学约 30 项,武汉大学约 25 项,华中科技大学、湖北工业大学约 23 项,武汉理工大学约 22 项,华中师范大学约 20 项,中南民族大学约 15 项,长江大学约 12 项。这种梯度分布反映出湖北省高校在科研实力、转化资源、市场渠道等方面存在差异,不同层次的高校在专利转化能力上呈现出较为明显的分层。
整体转化活力较强但存在差距:多数高校专利转化数量在10以上,说明湖北省高校整体在专利转化方面具备一定活力,科研成果转化意识和行动较为积极。但同时,不同高校之间转化数量差距较大,头部高校与尾部高校的转化数量相差约 20 余项,显示出在推动高校专利转化均衡发展方面还有提升空间,需进一步助力转化数量较少的高校拓宽转化渠道、提升转化能力。

图 4-4湖北省高校专利转化情况
湖北省各高校的有效专利数量,可从以下维度详细解读:
头部高校专利储备优势显著:武汉大学、华中科技大学有效专利数量均达到 2000 项左右,在湖北省高校中处于绝对领先地位,体现出这两所高校科研实力雄厚,专利产出能力极强,是湖北省高校专利创新的核心力量,其科研成果的积累和储备为后续的专利转化运用奠定了坚实基础。
专利数量呈明显阶梯分布:武汉理工大学有效专利约 1000 项,处于第二梯队;中国地质大学(武汉)约 500 项,属于第三梯队;华中师范大学、湖北工业大学、武汉科技大学、三峡大学、武汉工程大学、武汉纺织大学有效专利数量依次递减,均在 500 项以下。这种阶梯式分布反映出湖北省高校在科研投入、创新能力、学科布局等方面存在层次差异,头部高校凭借综合实力形成专利储备的 高地,而其他高校则在各自领域逐步构建专利积累的 梯队。
整体专利储备为转化提供支撑:多数高校拥有一定规模的有效专利,这为湖北省高校后续开展专利转化运用提供了资源基础。有效专利数量多的高校,在筛选高价值专利、对接市场需求、推动成果产业化等方面更具潜力,而数量较少的高校也可通过聚焦特色学科、挖掘专利价值,逐步提升转化效能,整体上湖北省高校的专利储备为全省专利转化运用专项行动的推进提供了重要的资源保障。

图 4-5湖北省高校有效专利情况
湖北省高校有效专利在不同产业领域的分布情况,具有以下特点:
优势产业领域专利集聚明显:I65软件和信息技术服务业专利数量超过2000 项,在各产业领域中遥遥领先,表明湖北省高校在软件和信息技术服务领域的科研创新成果极为丰硕,是该省高校专利布局的核心优势领域之一。C40 机械、仪器仪表制造业,C39 计算机、电子及其他电子设备制造业专利数量均在 1000 项以上,属于专利布局的重点产业领域,体现出湖北省高校在先进制造、电子信息等产业方向的科研投入大、创新产出多,这些领域的专利储备为湖北相关产业的技术升级和创新发展提供了有力的知识产权支撑。
产业覆盖较广但分布不均:除了上述优势领域外,还涉及通信设备、专用设备、金属制品、铁路、船舶、航空航天和其他运输设备、电气机械和器材、仪器仪表、医药、化学纤维等多个产业领域,说明湖北省高校的专利布局具有一定的产业广度,能够在多个产业方向上提供技术创新支持。但不同产业间专利数量差距极大,部分产业如医药、化学纤维等领域专利数量极少,反映出湖北省高校在专利布局的产业均衡性方面还有待提升,在一些产业领域的科研创新和专利产出潜力尚未充分挖掘。
对区域产业发展的支撑导向:优势产业领域的专利分布与湖北重点发展的新一代信息技术、高端装备制造等产业方向高度契合,体现出湖北省高校的专利布局紧密围绕区域产业发展需求,通过在关键产业领域的大量专利储备,为湖北打造产业竞争优势、实现产业转型升级提供了坚实的技术和知识产权保障,有助于推动湖北相关产业在全国乃至全球范围内形成技术领先优势。

图 4-6湖北省高校有效专利对应产业情况
利用大模型促进专利供需匹配的策略,从模块功能、关键动作及大模型应用价值三方面分析:
1. 多源数据整合
模块功能:为专利供需匹配奠定数据基础,整合专利、企业、市场等多维度数据,打破信息孤岛。
关键动作:收集专利数据(如专利文本、法律状态)、企业数据(技术布局、需求方向)、市场数据(产业趋势、竞争格局)。
大模型应用价值:通过自然语言处理能力,自动清洗非结构化数据(如专利说明书、企业需求文档),提取技术关键词、行业语义标签,建立标准化数据索引,让分散的数据可被高效检索和关联。
2. 专利价值与需求分析
模块功能:量化专利的技术价值和市场适配性,同时解析企业的技术缺口与产业布局需求,为精准匹配提供判断依据。
关键动作:评估专利的法律稳定性(如权利要求的合理性)、技术创新性(如与现有技术的区别度);分析企业的技术短板、产业布局方向(如企业在某领域的专利空白)。
大模型应用价值:基于语义理解能力,将专利文本转化为可计算的价值评分(如技术创新性得分、市场潜力得分),并与企业需求进行特征比对(如企业技术缺口的关键词与专利技术特征的匹配度),实现客观、高效的价值与需求量化分析。
3. 精准匹配与推荐
模块功能:根据专利价值和企业需求,筛选最优匹配组合,并向供需双方推送定制化结果。
关键动作:筛选适配的专利 - 企业组合,按匹配度排序;推送定制化的专利 / 需求信息给双方。
大模型应用价值:构建 专利 - 企业 的匹配画像(如专利的技术领域、应用场景与企业的业务布局、技术需求的画像匹配),智能补全潜在关联(如挖掘专利与企业未明确表达的隐性需求的关联),动态优化推荐算法(基于用户反馈持续提升匹配准确率)。
4. 决策支持输出
模块功能:为供需双方的专利转化、产学研合作等决策提供可落地的方案和风险提示。
关键动作:生成专利转化方案、产学研合作建议;提供风险提示(如专利侵权风险、市场竞争风险)。
大模型应用价值:结合供需双方的特点(如企业的资金实力、技术能力,专利的产业化难度),自动生成可落地的合作建议(如专利许可的模式、产学研的分工方案),并通过逻辑推理辅助决策(如模拟不同合作模式下的收益与风险,给出最优路径)。
5. 平台基础支撑
模块功能:为整个供需匹配系统提供技术架构和用户交互的基础保障,提升系统的性能和用户体验。
关键动作:搭建分布式架构、开发用户交互界面。
大模型应用价值:嵌入智能客服,实时解答用户关于匹配结果的疑问,提升平台的操作便捷性和用户满意度。

图 4-7利用大模型促进供需匹配策略
4.2.6湖北省高校专利转化建议
结合湖北省高校专利转化的现状、有效专利分布及产业关联情况,提出以下建议:
一、针对高校主体:分层分类推动转化
头部高校(武大、华科等)
发挥专利储备优势,建立 高价值专利池,聚焦软件信息、先进制造等优势产业领域,与行业龙头企业共建联合实验室、中试基地,加速专利产业化。例如,针对 I65 软件信息领域的海量专利,可联合华为、烽火等企业开发行业解决方案,推动专利转化为实际产品。
探索 专利包 转让模式,将同一技术方向的多项专利打包推向市场,提高转化效率和收益。
中部高校(三峡大学、湖北工业大学等)
聚焦特色学科专利,如三峡大学可围绕水利工程领域专利,对接长江经济带建设需求,与水利企业开展技术合作;湖北工业大学可深耕轻工制造领域专利,服务本地产业升级。
加入省级专利转化联盟,共享转化渠道和资源,降低单独转化的成本和风险。
二、针对产业对接:强化供需匹配
建立产业专利地图
基于有效专利的产业分布,绘制湖北省高校专利 产业图谱,明确各产业的专利技术优势、空白领域,引导企业精准对接高校技术需求。例如,在 C40 机械制造领域,推动高校与东风汽车等企业开展定向技术研发。
搭建专业化转化平台
参照《湖北省专利转化运用专项行动实施方案》,建设高校专属的专利转化平台,整合技术经纪人、金融机构、产业园区等资源,为高校专利提供从评估、对接、融资到产业化的全流程服务。
三、针对政策保障:优化激励与支持
完善高校专利转化激励机制
提高科研人员专利转化收益分成比例,将专利转化成效纳入教师职称评审、绩效考核指标,激发科研人员转化积极性。对转化数量多、效益好的高校给予专项奖励,用于支持其专利转化平台建设、技术经纪人团队培养。
加大金融支持力度
针对高校专利转化,创新知识产权质押融资产品,扩大质押物范围(如将未转化但有潜力的专利纳入质押),降低高校专利转化的融资门槛。设立高校专利转化专项基金,对处于中试阶段的高校专利项目给予资金补贴,解决资金瓶颈。
四、针对主体协同:推动多元主体参与
鼓励企业深度参与高校专利研发。推广 订单式 专利研发模式,企业提前介入高校科研项目,明确技术需求和转化目标,实现专利从研发阶段就瞄准市场应用。
支持 链主 企业整合上下游高校资源,围绕产业链关键环节共建专利池,推动专利协同转化。发挥院校 / 研究所的纽带作用借鉴院校 / 研究所的专利转化经验,推动高校与本地科研院所建立合作机制,共享转化渠道、技术评估标准,提升整体转化效能。
4.3湖北省人工智能产业集群建设现状分析

图 4-8湖北省人工智能上中下游企业地理位置区域分布图
湖北省人工智能产业集群建设呈现出以武汉为核心,宜昌、荆州、黄石等城市多点布局的格局。产业覆盖上中下游全链条,已经形成较为全面的产业链研发局面。上游企业聚焦高性能车规级芯片、AI 硬件等核心技术研发,如芯擎科技、聚芯微电子、黑芝麻智能等企业在芯片领域发力;中游企业在多模态大模型、AI 原生数智平台等细分领域探索创新,像紫东太初、理工数传等企业成果显著;下游企业则深耕工业应用智能平台、智慧交通、智能制造等场景化应用,格创东智、路和路达智能交通等企业打造了诸多行业解决方案,还有湖北宜化集团、美的荆州洗衣机工厂等企业在智能制造领域落地实践。整体形成了以武汉为创新核心,周边城市协同发展,技术研发与场景应用深度融合的人工智能产业集群发展态势。
第5章湖北省人工智能产业发展提升建议
5.1产业链上中下游协同发力,聚焦核心技术,不断完善产业链
在上游关键技术环节形成突破。一是加强关键环节基础研究,结合本土优势企业长江存储,开展存算一体架构创新,借鉴长江计算AI一体机的模式,长江存储可推出集成存储与计算模块的智能存储设备,直接嵌入边缘计算节点或智算中心,减少数据迁移延迟。二是解决湖北省中小企业的算力获取难题,短期:推广算力租赁模式,降低初始投入;联合技术服务商提供集群管理支持。长期:政府引导社会资本扩建算力中心,构建通用+智能+边缘多元供给体系,按需分配资源。生态协同:鼓励企业加入技术联盟,通过案例共享提升AI应用能力,实现算力投入与利润增长的正向循环。
在中游大模型扩展产业应用。一是可强化校企协同创新机制,建立高校与企业的深度合作平台,定期举办校企大模型需求对接会,分领域(医疗、遥感、制造等)组织企业提出技术痛点,高校团队揭榜挂帅,促进高校大模型领域的科研成果转化,充分发挥高校研发优势;联合高校研究所和大模型头部企业,打造技术联盟或联合实验室,促进技术的实验落地;二是持续聚焦垂直领域,依托武汉在医疗、制造、遥感等优势产业基础,加大对垂直领域大模型的研发投入与应用推广,打造具有区域特色的大模型生态,通过错位竞争提升产业核心竞争力,例如,在医疗领域,以兰丁智能(CytoBrain)、楚精灵(晓图精灵)为标杆,重点支持AI病理筛查、消化道疾病诊断模型,推动纳入医保支付试点。在制造业领域:依托TCL华星星智模型,开发覆盖半导体、显示面板全流程的智能工艺优化工具,给予企业设备改造补贴(如采购AI优化系统可减免一定税费)。
在下游加强市场关注度,引进链主企业是带动创新生态发展重要环节。在产业链下游应用方面市场前景广阔。人工智能链主企业打造的两条路径,一是依托现有产业基础培育本地初创企业,二是引进具有显著产业带动作用的外来企业;发挥武汉科研与场景优势,构建链主企业引进范式。从当前人工智能企业背景来看,当前人工智能企业大多均有高校背景支撑。智元的联合创始人闫维新为上海交通大学教授,逐际动力创始人团队来自加州大学伯克利分校等高校,星动纪元由清华大学交叉信息研究院孵化,自变量机器人创始人团队具有清华大学、北京大学背景。宇树科技、优必选则分别与哈尔滨工业大学、清华大学等高校开展了广泛的技术合作。在上述头部企业的发展过程中,来自高校的技术支撑对企业的研发起到了支撑性的推动作用。对于武汉而言,本地高校众多,华中科技大学、武汉大学、武汉理工大学在机器人技术的研发、储备方面优势凸显,为人工智能的发展创造了良好的技术发展环境,基于武汉当前在产业链和技术发展环境上的特点,在引进企业时,应当结合武汉本身的优势,精准引进与武汉优势高度契合的目标企业,形成企业与地方双方奔赴的典型范例。借鉴头部企业先进经验,由政府主导加强本地企业培育。湖北当前的人工智能企业可以分为两类,一类是初创企业,这类企业通常成立时间较短,技术储备相对薄弱,产品成熟度、市场认可度方面存在较大的提升空间,典型代表有武汉光谷华汇、京天机器人、光谷东智、武汉格蓝若机器人等企业。另一类则是当前主营业务并非人工智能,但是具备转型潜力的企业,比如主营业务为教育、科普机器人的需要智能,主营业务为服务机器人的武汉小狮科技等企业。在本地企业培育方面,存在两条发展路径。第一条,政府加大对初创企业的扶持力度,在政策、资金、技术等方面提供保障,培育本地初创企业。第二条,引导具备一定发展基础和技术实力的企业进行转型。完善产业生态:聚链成圈,智联生态,促进区域产业协同发展。在引进、培育企业的过程中,建议立足于湖北已有的人工智能产业要素,促进创新链、产业链、资金链各环节资源协同发力,聚链成圈,促进创新要素不断向人形机器人产业聚集,不断完善湖北本土人形机器人产业生态。
5.2链长统筹引导、链主企业引领、与链创机构深度融合
强化链长统筹,优化顶层设计
深化跨部门协同机制:在已建立的省经信厅统筹协调机制基础上,建议设立 大模型产业发展专项工作组 ,常态化协调发改、科技、财政、教育等部门,避免资源分散,确保政策连贯性。精准布局关键领域:继续聚焦AI芯片(如深度学习通用芯片、存算一体芯片)和先进存储(如三维闪存)等湖北已有优势的领域,同时前瞻性布局群体智能、具身智能等前沿方向。
升级政策与金融工具:资金支持:在已有的模型贷、算力贷基础上,可设立省级大模型产业引导基金,撬动更多社会资本。补贴机制:细化并落实研发费用后补助政策,例如对入选的工业专用模型,按研发费用一定比例(如8%)给予最高500万元补助。
培育链主企业,激发市场活力。
培育链主是打通全产业链的关键。梯度培育与精准招商:本地培育:实施梯度培育计划,支持本土企业成长为千亿级头部企业。外部招引:瞄准世界500强和AI独角兽企业,吸引其将区域性总部或研发中心落户湖北。推动集群发展:支持武汉打造 世界存储之都 ,并围绕人工智能芯片、自动驾驶、低空飞行等领域建设特色产业园,目标是培育100亿级产业园5个,形成集聚效应。鼓励链主开放能力:鼓励链主企业开放其技术平台,为上下游企业提供算力、模型和开发工具,降低创新门槛。
促进链创融合,加速技术转化
破除产学研壁垒,加速科技成果转化。共建研发与中试平台:支持华中科技大学、武汉大学等高校与龙头企业共建联合实验室,开展大模型基础架构创新、多模态数据处理等共性技术攻关。争创国家人工智能应用中试基地,为实验室技术提供真实的测试环境和商业化验证。释放应用场景资源:全面实施 人工智能+行动,在工业、医疗、教育、政务等领域打造不少于200个全国领先的应用场景,为技术提供试验场。推动公共数据分类分级有序开放,建设高质量数据集,解决大模型训练的数据饥渴问题。创新人才培育与激励:深入推进湖北省战略人才力量十百千万行动,做实湖北人工智能学院等平台。深化校企协同育人,推广企业工程师入校授课、学生入企实践的双向流动机制。
5.3强化区域合作,稳步构建产业集群共同体,营造共赢团体赛道,打造国际先进产业集群
一是加强多区域产业链生态融合。以湖北省现有的人工智能产业基础为依托,进一步完善产业链条,培育和壮大人工智能产业集群。重点发展智能芯片、传感器、智能软件、智能机器人等关键环节,加强产业链上下游企业之间的合作与协同,提高产业配套能力和协同发展水平。强化省内东湖高新区与武汉经开区(智能网联汽车)、临空港区等区域的产业联动,打造一核两极多区的协同网络。
二是坚持国内大循环战略基点。加快推进以东湖科学城为核心的光谷科技创新大走廊协同发展,深化区域协同创新发展。按照合作建设离岸科创平台、打造飞地园区、组建产业基金、举办对接活动、搭建工作机制等五个一模式,推进东湖高新区与武汉城市圈相关城市协同创新,探索跨区域技术攻关、成果转化、创业孵化、产业协作等合作新机制。
三是充分发挥知识产权作用,促进创新型科技集群发展。加强知识产权创造,发挥专利导航的指引作用,建设高价值专利培育工作站,加快培育高价值专利及组合;促进知识产权运用,鼓励建设知识产权运营中心、产学研合作服务机构,在政府、企业、科研院所之间搭建快速沟通渠道;优化知识产权服务,借助相关知识产权部门的人才优势,防范规避知识产权风险。
1加快形成新质生产力http://cpc.people.com.cn/n1/2024/0305/c64387-40188869.html
2中共中央关于制定国民经济和社会发展第十四个五年规划和二〇三五年远景目标的建议https://www.gov.cn/zhengce/2020-11/03/content_5556991.htm
3工业和信息化部等七部门关于推动未来产业创新发展的实施意见https://www.gov.cn/zhengce/zhengceku/202401/content_6929021.htm
4在《中华人民共和国国民经济和社会发展第十三个五年规划纲要》中就明确提出,要“重点突破大数据和云计算关键技术、自主可控操作系统、高端工业和大型管理软件、新兴领域人工智能技术”
相关附件:






鄂公网安备42010602004146号

